NPN和PNP作为开关管的设计技巧以及全系列三极管参数 1.1 NPN与PNP的区别
NPN和PNP主要是电流方向和电压正负不同。
NPN是用B—E的电流(IB)控制C—E的电流(IC),E极电位最低,且正常放大时通常C极电位最高,即VC》VB》VE。
PNP是用E—B的电流(IB)控制E—C的电流(IC),E极电位最高,且正常放大时通常C极电位最低,即VC《VB《VE。 1.2 NPN和PNP作为开关的使用
三极管做开关时,工作在截至和饱和两个状态。一般是通过控制三极管的基极电压Ub来控制三极管的导通与断开。

NPN和PNP的工作状态及条件
如上 图所示,对于NPN来说,使Ube《Uon,三极管断开,Ube》Uon,三极管导通,其中一般Ue接地,则只需控制Ub,使Ub》Uon即可使之导通。 对于PNP来说,使Ueb《Uon,三极管断开,Ueb》Uon,三极管导通,其中一般Uc接地,所以要使三极管导通既要控制Ue又要控制Ub使Ueb》Uon才行。所以一般是Ue为某个固定电压值,只通过控制Ub来就可以控制三极管的导通与断开。
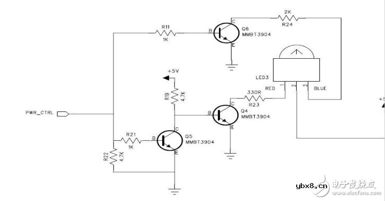
比NPN与PNP可知:NPN做开关时,适合放在电路的接地端使用,如图2 里面Q6; PNP做开关时,适合放在电路的电源端使用,如图3。
我们一般使用芯片I/O口来控制LED灯,I/O口的逻辑电平一般为高电平3 V左右,低电平为0.3V左右。因此可以直接控制NPN管开关,如 图2 里面的Q6;一般不直接控制PNP管,如 图3。我们前控板设计LED的控制电路采用如下图2的NPN三极管对地较为合适,并且双色灯最好是使用共阳双色灯。 以双色灯的控制为例。

图中Q6,Q4是放在发光二极管的接地端只需要Ub》0.7V即可导通。

电源的控制
图中Q35就放在电源端,E为固定12V,只需控制B极来导通三极管。
以下是普遍用法:
NPN基极高电压,集电极与发射极短路。低电压,集电极与发射极开路。也就是不工作。
PNP基极高电压。集电极与发射极开路,也就是不工作。如果基极加低电位,集电极与发射极短路。
a.如果输入一个高电平,而输出需要一个低电平时,首选择npn。 b.如果输入一个低电平,而输出需要一个低电平时,首选择pnp。 c.如果输入一个低电平,而输出需要一个高电平时,首选择npn。 d.如果输入一个高电平,而输出需要一个高电平时,首选择pnp。
三极管使用时钳制电压的问题、

电源的控制
如上 图,在POWER_UP与三极管b极之间必须要串个电阻,否则当三极管导通后,POWER_UP位置电压会被钳制在0.7V,设计时候应当注意。
影响介电常数的因素有哪些?
时间:2026-04-22
关于电流互感器基础知识介绍
时间:2026-04-22
开关电源的工作原理及特性
时间:2026-04-22
绝缘栅双极型晶体管(IGBT)外形、等效结构与...
时间:2026-04-22
信噪比(SNR)的定义,如何计算信噪比
时间:2026-04-22
波特率是什么意思_怎样计算波特率
时间:2026-04-21
RS485基本知识介绍
时间:2026-04-18
什么是激光雷达?激光雷达的构成与分类
时间:2026-04-18
Excelpoint - 一文了解SiC MOS的应用
时间:2026-04-18
什么是磁电阻器?磁电阻特性及应用
时间:2026-04-18
半导体光刻工艺 光刻—半导体电路的绘制
时间:2026-03-09
石英灯电子变压器电路原理
时间:2026-03-06
什么是室温超导?半导体时代将走向结束?芯...
时间:2026-03-09
什么是硅片或者晶圆?一文了解半导体硅晶圆
时间:2026-03-09
电阻的原理和作用 电阻色环识别图 电路中电...
时间:2026-03-09
北京理工大学实现了光导型向平面光伏型量子...
时间:2026-03-09
HTCC:半导体封装的理想方式
时间:2026-03-06
如何利用可扩展的柔性中间层制备超低模量电...
时间:2026-03-09
NVIDIA CPU+GPU超级芯片大升级!
时间:2026-03-09
光伏控制器简介
时间:2026-03-06