在本文中,我们将了解XL4015的特性和工作原理,它是一款5A 180KHz 36V 降压直流到直流转换器。在这里,我们将拆焊模块中的所有组件,对原理图进行完全逆向工程并从中制作PCB,以便我们可以订购组件并自己制作PCB。此外,我们将测试模块并比较所有数据表参数,看看它们是否成立。因此,事不宜迟,让我们开始吧。
XL4015 DC-DC 降压转换器模块特性
恒流 (CC) 和恒压 (CV) 转换器在各种情况下都非常方便,例如,如果您想以恒定电流为锂电池充电,您可以使用此模块轻松完成。此外,如果您是第一次测试电路并为其供电,则始终建议使用恒定电流,如果您在构建过程中犯了任何错误,这将限制对电路的损坏。

在上图中,您首先可以看到我们有直流输入连接器,用于连接到非稳压电源。接下来,我们有两个 10K 电位器,用于设置恒定电流和电压电平。此外,板上还有三个LED指示灯;输入连接器附近的第一个显示模块何时处于恒流模式,而输出附近的另外两个主要用于电池充电应用(电池充电和电池充满指示)。除此之外,该IC的输入电压范围为8V至36V,器件的输出电压为1.25V至32V。在最大负载下,器件的 PWM 可以达到 100% 的占空比,并且可以在 180 kHz 的工作频率下工作。模块恒定输出电流为5A,工作时效率最高可达96%。
DC-DC降压转换器中使用的组件
在我们查看原理图之前,这里是构建XL4015 降压转换器电路所需的组件列表。该板的主要组件是XL4015降压转换器IC,这是由XLSEMI设计和开发的5pin IC,XLSEMI是中国知名制造商,以生产紧凑型降压和升压转换器IC而闻名。构建 5A 降压转换器电路所需的组件列表如下所示 -

XL4015 降压转换器 IC - 1
78L05 稳压器 - 1
LM358 运算放大器 - 1
SS54 肖特基二极管- 1
TL431 可编程参考 - 1
470uF,35V 电容 - 2
10uF 0805电容-2
10K 十转修剪锅 - 2
0.1uF 电容 - 3
270R 电阻器 - 1
1K 电阻 - 2
2.2K电阻 - 1
10K 电阻 - 1
71.5K 电阻 - 1
90.9K 电阻 - 1
LED 0805 - 3
螺丝端子 - 2
XL4015 5A 降压转换器的电路图
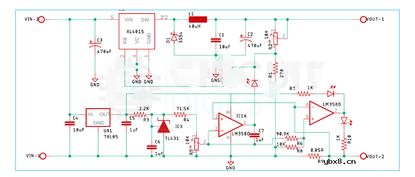
降压转换器的原理图如下所示。正如你所看到的,它并不难理解,模块的整体设计确实是一个非常整洁和聪明的工作。模块示意图如下所示。

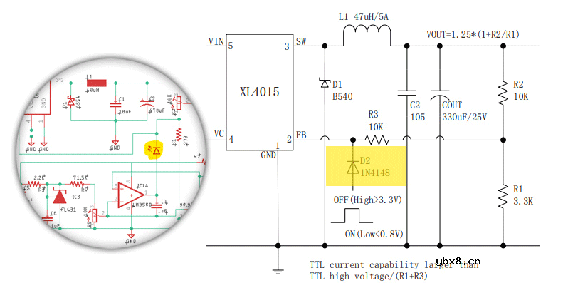
电路的工作既简单又困难。如果我们查看XL4015 5A 降压转换器模块的数据表,我们可以看到下面给出的典型应用示意图。

现在将上面的原理图与我们的原理图进行比较,您可以看到它非常相似,因为降压稳压器部分的原理图保持不变,唯一的额外区别是它具有额外的电流限制功能。
现在让我们了解限流功能的工作原理。在原理图中,您可以看到我们有一个 78L05 稳压器,它是一种超低功耗稳压器,用于将输入电压转换为 TL431 IC 的恒定 5V。TL431 是在 71.5K 电阻器和电位器的帮助下设置为恒定电流调节器模式的基准。将该基准与来自电阻器输出侧的检测电压进行比较,以限制电流。下面显示的电路是为运算放大器提供恒定电流源的 TL431 电路。

接下来,我们有第一个运算放大器部分;这部分电路实际上是用来限制电流的。这部分发生的是输出检测电压与来自 TL431 IC 的参考电压进行比较。接下来发生的情况是,如果输出检测电压大于参考电压,则运算放大器的输出变为高电平,并且随着电路的关闭功能,IC 的输出将关闭。

在上图中,我向您展示了数据表中的一个应用电路和一个实际电路。所以在实际电路中,厂家用LED代替二极管,这个LED不仅起到阻断反向电流的作用,而且在限流功能激活时会亮起。

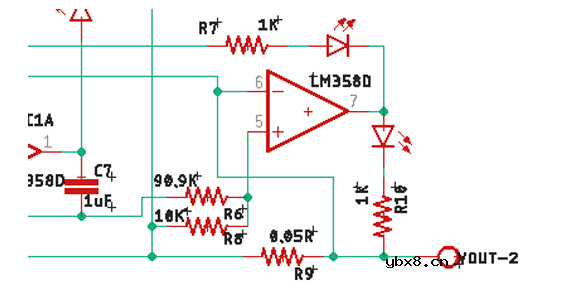
接下来,我们有最后一部分电路,这部分电路用于指示电池充电和充满电的情况。在此电路中,当电池充满电时,输出变为低电平,充电完成 LED 亮起,现在如果电池正在充电,另一个 LED 亮起,指示电池正在充电。
为 XL4015 降压转换器重新创建 PCB
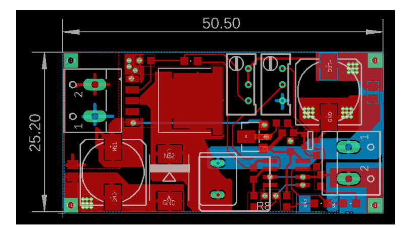
由于我们已经制作了原理图,因此我们想为降压转换器模块重新创建 PCB,我们就是这样做的。PCB的尺寸为25mm / 50mm。您可以从下图中看到。

接下来,我们使用 Eagle 的制造功能来确定 PCB 的顶部和底部,如下图所示。

在上图中,显示了 PCB 的 TOP 面,PCB 的底面如下图所示 -

这就是 PCB 部分的全部内容,您可以通过单击给定的下载链接下载项目的Gerber 文件。
测试 XL4015 DC-DC 降压转换器模块
开始测试,我们首先将降压转换器模块连接到电源,并将输出连接到直流负载,我们设置了1A的恒定负载来测试电路。

现在它正在工作,我们将恒定电流设置为 5A,正如数据表中所宣传的那样。

如果您考虑模块的尺寸,我印象深刻的是它能够提供 5A 的恒定电流。我测试了这个电路 5 分钟,它工作得非常好。

接下来,我们测试了该电路的短路情况。正如数据表上所宣传的那样,它具有内置的短路保护功能,因此我们也对其进行了测试。它工作得非常好。
测试降压转换器电路时遇到的问题
在测试电路时,我们在其中一些模块中遇到了一个主要问题。在撰写本文时,我们的实验室中有 10 个模块,但其中一些正在运行,而另一些则没有。这让我们非常困惑。

但这个问题的解决方案非常简单:我们在 PCB 上连接了一个 1uF 电容器,模块工作得非常好,没有任何问题。除此之外,我们没有发现模块板有任何问题。
结论
我在各种输入/输出电压和负载条件下测试了模块并评估了它的效率,所有测试都顺利进行,没有任何问题。所以我们可以说 XL4051 是一款非常经济高效的演示项目和电池充电模块。
相关热词:#DC-DC转换器
A22: 分立半导体器件知识与应用专题--二极...
时间:2026-03-07
一起来学习升压型(Boost or Step-up)开关...
时间:2026-03-07
19招电路(5V转3.3V)方案,运用起来非常棒
时间:2026-03-07
电路符号、标识快速区分二极管的极性
时间:2026-03-07
微波混频电路仿真设计
时间:2026-03-07
一文详解变压器的连接方法和联结组别
时间:2026-03-07
电源电路设计:详解线性电源和开关电源
时间:2026-03-07
MOS管驱动电路原理与MOS管驱动电路布线设计
时间:2026-03-07
图解电阻并联电路故障分析 短路故障检测与开...
时间:2026-03-07
电动车控制器电路原理图讲解分析
时间:2026-03-07
彩灯电路
时间:2026-03-05
电动机单线远程正反转控制电路图
时间:2026-03-04
三相异步电动机原理
时间:2026-03-04
三相异步电动机的拆装详讲
时间:2026-03-04
USB转232电路图
时间:2026-03-04
三相异步电动机的七种调速方式
时间:2026-03-04
转角测量电路
时间:2026-03-05
经典的正弦波发生电路
时间:2026-03-05
电度表的工作原理
时间:2026-03-04
电风扇红外遥控器2
时间:2026-03-04