在这个项目中,我们使用555 定时器 IC构建了一个升压转换器电路。升压转换器是一种非隔离型开关模式电源,用于升压。换句话说,与输入电压相比,它提供了更高的输出电压。该电路与我们设计用于控制电机和 LED 灯条的降压转换器非常相似, 用于降低输入电压。升压转换器在我们的许多日常设备中都有使用,这些是非常常见的电力电子电路,广泛用于太阳能电池板和其他采集技术,是当今最重要的电路之一。在本文中,我们将了解降压转换器并使用 555 定时器和设计一个非常简单的升压转换器IRFZ44N,N 沟道 MOSFET。您可以在这里查看简单有趣的电力电子电路。
DC-DC升压转换器的工作
升压转换器用于通过降低电流来增加输出电压,这是通过将能量存储在电感器中来实现的,由于电感器中的能量不能立即改变,因此它开始将能量存储在其磁场中。电感上的电流由I电感= V/R给出 并且由于电阻和电流是恒定的,因此唯一可以改变的值是电压。如下图所示,电感器与电压源串联,以不断打开和关闭电路,开关与电压源和电感器并联,以实现快速开关,我们使用 MOSFET 和 MOSFET 驱动器。 该电路连接到负载和与其并联的电容器。为了阻止电流从电容器回流,在电容器和 MOSFET 之间使用了一个二极管。
电感器试图抵抗电流的变化以提供恒定的输入电流,因此升压转换器充当恒定电流输入源,而负载充当恒定电压源,该电路与降压转换器非常相似,有时称为 反向降压转换器。N 沟道 MOSFET 由 PWM 信号控制,我们使用 IC 555 定时器为 MOSFET 提供输出。电容器用于存储电荷并向负载提供恒定输出。该电路分两阶段工作,第一阶段,开关打开,第二阶段,开关处于关闭阶段。
阶段 1:开关打开:充电模式
在这种情况下,MOSFET 开关打开。我们使用的 MOSFET 是 N 沟道 IRFZ44N MOSFET,其栅极引脚连接到 IC555 定时器的引脚 3。当开关处于导通状态时,它会完成电感两端的电路,并在其上施加电压,从而在其周围产生磁场。由于它提供了一个非常低的电阻路径,所有电压都流过开关并返回到电源,如下图红线所示。

在最后一个阶段之前充电的电容器试图从 MOSFET 中自行放电并停止它,我们使用一个二极管来阻止来自电容器的电荷反向流动。
阶段 2:开关关闭:放电模式
当开关处于关闭状态时,电感的充电路径没有完成,因此电感的极性反转,其周围的磁场崩溃,从而产生电压浪涌,通过二极管为电容器充电。来自电感器和源的累积能量用于为电容器充电并流经负载。




计算输出电容:

组件的选择
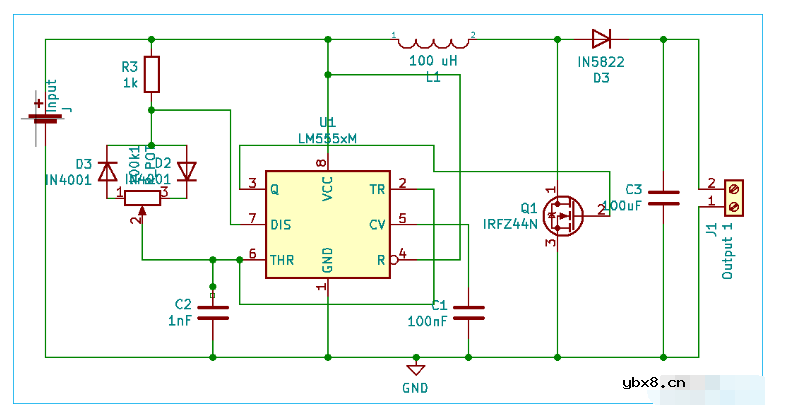
我在 Eschema、KiCad 上设计了电路,并使用上述公式计算了所需的组件。然后我在面包板上做了电路。KiCad 中设计的电路图如下所示。

所需组件:
1 个 NE555
1 x IRFZ44N – N 沟道 MOSFET
1 x 100uH,电感
1 x 1K,电阻
2 个 IN4001 二极管
1 个 IN5822 二极管
1 x 100nF,电容器
1 个 1nF 电容器
1 x 50k 电位器
2 x 2pin 连接器(用于连接电路的输入和输出)
选择组件时要记住的事项:
MOSFET:您需要选择能够承受最大输出电压的MOSFET,因此它的击穿电压应该高于转换器的最大输出。
二极管:对于低压操作,我使用了 IN5822,因为 1n4007 的慢速使其无法用于我们的操作。我们需要选择一个快速二极管,我尝试使用 1n4007 二极管作为输出二极管,但由于性能问题,我改为使用更快的 IN5822。
升压转换器电路的工作
该电路使用处于非稳态模式的 555 IC作为 PWM 发生器,因此整个电路基本相同。所有 8 个引脚的连接如下所述:
引脚 1 连接到接地轨。
引脚 2 和引脚 6,通过一个 1nF 电容接地。
引脚 3 提供输出信号,因此它连接到 IRFZ44N、N 沟道 MOSFET 的栅极。该引脚负责将 pwm 输出驱动到 MOSFET 的栅极。
4脚需要接电源
引脚 5 有助于稳定输出,因此它通过 0.01 uF 电容器接地。它还有助于提供对电噪声的免疫力。
引脚 7 连接到反相二极管设置;结通过1K电阻连接到正轨。
引脚 8 需要连接到电源。
任何 SMPS 的主要组件都是开关,在此电路中,我们使用 N 沟道 MOSFET IRFZ44N 作为开关。它由 IC 555 发出的微弱信号驱动,因此 IRFZ44N 的栅极连接到 555IC。漏极为电路提供负开关控制,源极接地。它具有以下规格
VDSS = 55V
RDS(on) = 17.5mΩ
ID = 49A

测试基于 555 定时器的直流直流升压转换器电路
我用一个 3.7V 的锂离子电池测试了电路,电池被充电到大约 3.4V。我将电池连接到升压转换器,其两端的电压显示读数为 7.5V。升压转换器输出端的输出图像如下所示。

为了测试电流,我将万用表的引线改为电流探头(请记住在万用表上选择 10A 或 20A 设置以防止损坏。)电流显示为 3.2 安培,因此该电路能够产生大约 30 瓦。该电路确实工作正常并且能够提高电压。

当负载连接在电路上时,缺少反馈会导致电路电压下降。升压转换器采用的反馈可确保占空比保持稳定,即使在连接负载时也是如此。我们可以通过使用微控制器来测量输出变化然后改变输入电阻来轻松提供反馈,从而使该电路对于大多数操作更加有用和实用。
这是一个非常简单但有效的电路,如果您需要更高的电压,则可以使用该电路,然后您的电压源可以提供,同时减少电路中的功率浪费。该电路能够提供超过 30W 的功率。虽然,建议至少使用一个穿孔板来创建电路,因为普通面包板适用于低功率应用。如果需要恒定输出,则应使用固定电阻代替电位器,以提高整体设计效率。该电路的主要缺点是,由于缺乏反馈,连接负载时的电压降相当大。最后一句话是,构建可以通过我们都躺在办公桌上的简单组件设计的电路很有趣。
相关热词:#MOSFET
关于带灯电源开关里面用的发光二极管批示灯...
时间:2026-03-07
硬件工程师入门的基础元器件知识
时间:2026-03-07
硬件工程师入门基础元器件与电路原理
时间:2026-03-07
理想二极管大幅改善光伏快速关断器/优化器寿...
时间:2026-03-07
A22: 分立半导体器件知识与应用专题--二极...
时间:2026-03-07
一起来学习升压型(Boost or Step-up)开关...
时间:2026-03-07
19招电路(5V转3.3V)方案,运用起来非常棒
时间:2026-03-07
电路符号、标识快速区分二极管的极性
时间:2026-03-07
微波混频电路仿真设计
时间:2026-03-07
一文详解变压器的连接方法和联结组别
时间:2026-03-07
彩灯电路
时间:2026-03-05
电动机单线远程正反转控制电路图
时间:2026-03-04
三相异步电动机原理
时间:2026-03-04
三相异步电动机的拆装详讲
时间:2026-03-04
USB转232电路图
时间:2026-03-04
三相异步电动机的七种调速方式
时间:2026-03-04
转角测量电路
时间:2026-03-05
经典的正弦波发生电路
时间:2026-03-05
电度表的工作原理
时间:2026-03-04
电风扇红外遥控器2
时间:2026-03-04