一、过流保护
我们知道电路板损坏的重要现场之一就是过流导致器件烧毁,有的甚至起火冒烟引发事故。因此必须要进行功率保护设计,如常用的保险丝或者热敏电阻就属于其中简单的一种,但是这种保护属于粗略保护,如果需要针对性的进行电流检测保护还是需要设计电路结构。
利用采样电阻是我们常用的设计方式,通过采样电阻进行电流检测然后输出控制信号。现在也有很多集成的IC专门来进行高低边电流检测的,如LT6100等。


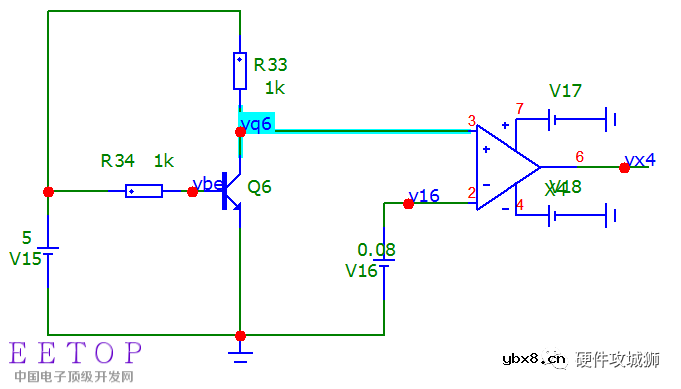
过流保护主要在于电流检测上,下面是利用电流镜的方式采样,IC内部设计采用此方式进行偏置电流设置,因为晶体管的电流是和沟道成比例的。


还有隔离型电流采样的方式,如光耦和电流互感器。


利用互感来进行电流采样应用很多,比如漏电保护器内部漏电检测。


二、过压欠压保护
过压欠压保护电路是为了保护电子系统不被高压损坏和在欠压时及时关断避免异常工作。基本方式还是利用晶体管的开关来实现控制,或者使用相应的钳位器件,也有类似KF2030的集成保护器件。
这是一种常用的输入过压保护电路:


三、过温保护
在功率应用中很多时候我们也需要进行温度检测,尤其是在电源IC中一般都有内部OTP过温保护电路,OTP电路的设计就是利用温感器件,如热敏电阻等,PN结的温度特性也是经常用来进行温度检测的方式,IC内部设计也用PN结进行温漂的补偿。


小结:总的来说,电路的保护就是电流或者电压或者物理损坏的保护,因此关键就是电流或者电压的检测,无论是用保护器件还是集成IC或者分立器件搭建的电路,保护结构要考虑到几点如保护值,响应速度,迟滞区间等,需要根据具体应用仔细考虑。












-- End --
编辑:黄飞
相关热词:#保护电路
关于带灯电源开关里面用的发光二极管批示灯...
时间:2026-03-07
硬件工程师入门的基础元器件知识
时间:2026-03-07
硬件工程师入门基础元器件与电路原理
时间:2026-03-07
理想二极管大幅改善光伏快速关断器/优化器寿...
时间:2026-03-07
A22: 分立半导体器件知识与应用专题--二极...
时间:2026-03-07
一起来学习升压型(Boost or Step-up)开关...
时间:2026-03-07
19招电路(5V转3.3V)方案,运用起来非常棒
时间:2026-03-07
电路符号、标识快速区分二极管的极性
时间:2026-03-07
微波混频电路仿真设计
时间:2026-03-07
一文详解变压器的连接方法和联结组别
时间:2026-03-07
彩灯电路
时间:2026-03-05
电动机单线远程正反转控制电路图
时间:2026-03-04
三相异步电动机原理
时间:2026-03-04
三相异步电动机的拆装详讲
时间:2026-03-04
USB转232电路图
时间:2026-03-04
三相异步电动机的七种调速方式
时间:2026-03-04
转角测量电路
时间:2026-03-05
经典的正弦波发生电路
时间:2026-03-05
电度表的工作原理
时间:2026-03-04
电风扇红外遥控器2
时间:2026-03-04