LM338 是一款可调节的 3端子正电压稳压器,能够在 1.2V 至 32V 输出范围内提供超过 5A 的电流。它们非常易于使用,仅需 2 个电阻即可设置输出电压。

LM338 应用范围十分广泛,最常见的就是 LM338 可调电源电路。这里将介绍 17种 LM338 应用电路。
主要是以下17 种 LM338 应用电路:
1、LM338 可调电源电路:1.25 V 至 30 V、5 A
2、LM338 可调稳压电路 :0-22 V
3、LM338 精密限流电路
4、LM338 可调直流电源:5A
5、LM338 可调电流电路
6、LM338 可调电源电路:5A
7、LM338 可调电源电路:15A
8、LM338 数字电源电路
9、LM338 照明控制电路
10、LM338 软启动电源电路
11、LM338 数字可调电源电路
12、LM338 电流控制电源电路
13、LM338 电流控制电池充电器电路:12V
14、LM338 快速开启输出电源电路
15、LM338 加热器控制器电路
16、LM338 稳压电源电路 :10A
17、通过单个控制调整多个 LM338 模块
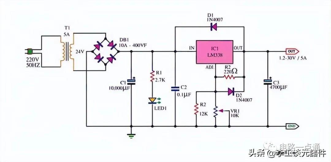
一、LM338 可调电源电路:1.25V 至 30V、5A

LM338 可调电源电路:1.25V 至 30V、5A
上图为 LM338 可调电源电路。工作原理:变压器 T1 将 220 Vac 转换为 24 Vac,因此由桥式二极管整流器整流电流 - 10A 400V。到 DCV 出来,滤波电容 C1 等于 35 V。
LM338 (IC1 )是该电路运行的核心,从 IC 获得的电压输出值取决于 IC1 的 Adj 引脚上的电压值,或者可以通过调整 VR1 来改变。
LM338 输出引脚的输出电压是一个更强大的滤波器,带有电容 C3。
下面是该电路所需要的元器件清单:

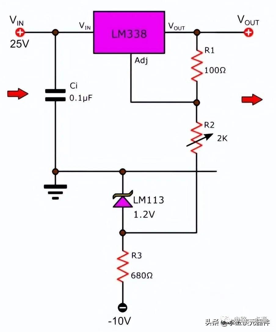
二、LM338 可调电压调节器 :0-22V
如何在 “0”处启动输出电压?正常情况下是从1.2V 开始,我们可以使用其他负电压来将该电压偏移到 0 。这里使用 LM113 齐纳稳压器 IC,1.2V。

LM338 可调电压调节器 :0-22V
三、LM338 精密限流电路
下图为一个简单的恒流调节器,通过调节 R1 来限制输出电流。
Iout = Vref / R1

LM338 精密限流电路
四、LM338 电流调节电路:5A
下图电路产生的输出可能等于输入电源电压,但电流经过良好调节,永远不会超过 5 A。

LM338 电流调节电路:5A
精确选择 R1 可以保持 5A 为最大电流限制。电流将获得 5A 的恒定电流。我们只使用一个电阻来控制输出电流。
输出电流 = Vref / R1
R1 = 0.24 Ω,2 W
五、LM338 可调电流调节器电路
如果要调整输出电流,我们调整 R2 以将电流从 0A 设置为 5A。下图电路使用 LM117 来设置 LM338 的 Adj 处的电流。

LM338 可调电流调节器电路
六、LM338 上的简单可调电源
下图电路产生的输出电压可以等于输入电压,但电流变化良好,不能超过 5 A。电阻 R1 精确匹配,以保持可从电路获得的安全 5 A 限制电流限制。

LM338 上的简单可调电源
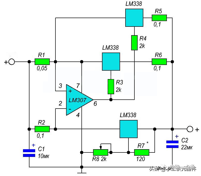
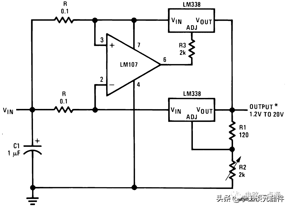
七、LM338 可调电源电路:15A
在上面的电路图中已经知道了,单独的 LM338 芯片最大只能使用 5A,但是,如果需要获得更大的输出电流,大约 15 A。
电路图可以修改如下:在这种情况下,使用三个 LM338 来确保 具有可调输出电压的大电流负载。可变电阻 R8 设计用于平滑调整输出电压。

LM338 可调电源电路:15A
八、LM338 数字电源电路
在之前的电源电路中,使用可变电阻来进行电压调整。下图允许使用提供给晶体管基极的数字信号来获得必要的输出电压电平。晶体管的集电极电路中每个电阻的大小是根据所需的输出电压来选择的。

九、LM338 照明控制器电路
除了电源,LM338 芯片还可以作为灯控制器使用。下图电路展示了一个非常简单的设计,其中一个光电晶体管代替了一个电阻,该电阻用作调节输出电压的组件。

该灯的照明必须保持在稳定的水平,由 LM338 的输出供电。它的光落在光电晶体管上。当光照增加时,光敏电阻的电阻下降,输出电压降低,这反过来又降低了灯的亮度,使其保持在一个稳定的水平。
上面的电路可用于为 12 V 铅酸电池充电。电阻 RS 可以设置特定电池所需的充电电流。通过调节电阻 R2,可以根据电池的类型调节所需的输出电压。
十、LM338 软启动(软启动)电源
一些敏感的电子电路需要平稳通电。将 C2 电容添加到电路中可以将输出电压平滑地增加到设置的最大电平。

LM338 软启动(软启动)电源
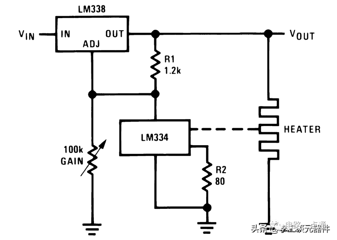
LM338 还可以配置为将加热器温度保持在一定水平。

LM338 软启动(软启动)电源
上面这个电路图将另一个重要元件添加到电路中 - 温度传感器 LM334。它用作连接在 adj LM338 和地之间的传感器。如果来自热源的热量增加到预定阈值以上,则传感器的电阻会分别降低,并且输出电压 LM338 会降低,随后会降低加热元件上的电压。
十一、LM338 数字可调电源电路
下面给出的设计结合了离散晶体管,这些晶体管可以单独数字触发以获得输出端的相关电压电平。集电极电阻值以递增顺序选择,以便可以选择相应变化的电压,并通过外部触发器变得可用。

LM338 数字可调电源电路
十二、LM338 电流控制电源电路
下图电路显示了与 IC LM338 的超级简单接线,其 ADJ 引脚在电流感应预设后连接到输出。预设值决定了输出端允许通过 IC 的最大电流量。

LM338 电流控制电源电路
十三、LM338 12V电流控制电池充电器电路
下面的电路可用于安全地为 12 V 铅酸电池充电。可以适当地选择电阻 Rs 以确定所连接电池的期望电流水平,可以调整 R2 以获得其他电压来为其他类别的电池充电。

LM338 12V电流控制电池充电器电路
十四、LM338 慢速开启输出电源
一些敏感的电子电路需要缓慢启动,而不是通常的即时启动。包含 C1 可确保电路的输出逐渐上升到设定的最大水平,从而确保连接电路的预期安全性。

LM338 慢速开启输出电源
十五、LM338 加热器控制器电路
IC LM338 还可以配置为控制某个参数的温度,例如加热器。另一个重要的 IC LM334 用作传感器,它连接在 IC LM338 的 ADJ 和地之间。如果来自热源的热量趋于增加到超过预定阈值,则传感器相应地降低其电阻,迫使 LM338 的输出电压下降,随后降低加热元件的电压。

LM338 加热器控制器电路
十六、LM338 稳压电源电路:10A
以下电路显示了另一个电路,其电流限制为 10 A ,这意味着可以使输出适合大电流额定负载,电压可通过电位器 R2 像往常一样调节。

LM338 稳压电源电路:10A
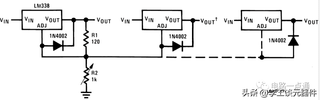
十七、LM338 通过单个控件调整多个 LM338 模块
下图的电路显示了一个简单的配置,可用于通过单个电位器同时控制多个 LM338 电源模块的输出。

LM338 通过单个控件调整多个 LM338 模块
以上就是关于 LM338 可调稳压器 的知识,希望大家多多支持我,得点赞,关注
审核编辑:汤梓红
相关热词:#稳压器
硬件工程师入门基础元器件与电路原理
时间:2026-03-07
理想二极管大幅改善光伏快速关断器/优化器寿...
时间:2026-03-07
A22: 分立半导体器件知识与应用专题--二极...
时间:2026-03-07
一起来学习升压型(Boost or Step-up)开关...
时间:2026-03-07
19招电路(5V转3.3V)方案,运用起来非常棒
时间:2026-03-07
电路符号、标识快速区分二极管的极性
时间:2026-03-07
微波混频电路仿真设计
时间:2026-03-07
一文详解变压器的连接方法和联结组别
时间:2026-03-07
电源电路设计:详解线性电源和开关电源
时间:2026-03-07
MOS管驱动电路原理与MOS管驱动电路布线设计
时间:2026-03-07
彩灯电路
时间:2026-03-05
电动机单线远程正反转控制电路图
时间:2026-03-04
三相异步电动机原理
时间:2026-03-04
三相异步电动机的拆装详讲
时间:2026-03-04
USB转232电路图
时间:2026-03-04
三相异步电动机的七种调速方式
时间:2026-03-04
转角测量电路
时间:2026-03-05
经典的正弦波发生电路
时间:2026-03-05
电度表的工作原理
时间:2026-03-04
电风扇红外遥控器2
时间:2026-03-04