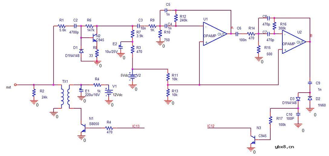
如下图所示,在电路中回波接收部分,主要设计了滤波电路,自动控制增益(AGC)电路,比较器电路,之所以设计自动控制增益电路,是因为超声波回波信号随着被测距离大小的变化,其幅值变化很大。这样,如果对远端和近端的回波信号采用固定的放大倍数,用来判断是否接收到回波信号的阂值就很难确定,实现增益随时间变化的方法有很多,该设计采用软、硬件结合的AGC电路来联合实现的。

超声波在空气中传播时,能量会随着距离的增加而不断衰减。通过实验测得,当探测距离为1m左右时,信号能量已经衰减到30mv左右,我们需要把这个接收到的微弱的超声波正弦信号进行放大、滤波等处理,输入到PIC的外部中断口,作为接收到回波的标志。通常的设计思路是首先采用LM系列的放大器进行放大,然后经过滤波、频率锁定等电路输入到INT0产生中断。该方法的优点在于可以锁定所需要的频率,防止外界其他频率的超声波的干扰,但缺点在于集成度不高,设计和焊接比较繁琐。
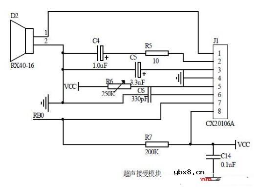
为此本文采用索尼公司的CX20106A红外遥控接收集成芯片,该芯片可用于超声波处理电路,它集成了放大、限幅、带通滤波、峰值检测、整形和比较等功能,具有很高的灵敏度和抗干扰性[5].CX20106A芯片的7引脚与PIC单片机的INT0相连接,未接收到超声波时,7引脚输出4.1v左右的高电平,不产生中断;当接收到与中心频率40KHz相符或相近的超声波时,便产生低跳变。
当检测到有底跳变时,把第一个下降沿信号输入到INT0作为外部中断信号,然后关闭定时器T1并读取T1的计数值,进行下一步的时间和距离计算。

相关热词:#超声波
影响介电常数的因素有哪些?
时间:2026-04-22
关于电流互感器基础知识介绍
时间:2026-04-22
开关电源的工作原理及特性
时间:2026-04-22
绝缘栅双极型晶体管(IGBT)外形、等效结构与...
时间:2026-04-22
信噪比(SNR)的定义,如何计算信噪比
时间:2026-04-22
波特率是什么意思_怎样计算波特率
时间:2026-04-21
RS485基本知识介绍
时间:2026-04-18
什么是激光雷达?激光雷达的构成与分类
时间:2026-04-18
Excelpoint - 一文了解SiC MOS的应用
时间:2026-04-18
什么是磁电阻器?磁电阻特性及应用
时间:2026-04-18
基于逻辑门的构成解释如何完成任意逻辑的管...
时间:2026-03-08
彩灯电路
时间:2026-03-05
NE555的有趣电路设计分享
时间:2026-03-08
三相异步电动机原理
时间:2026-03-04
三相异步电动机的拆装详讲
时间:2026-03-04
从0学电路,万用表演示测量三极管方法
时间:2026-03-08
电动机单线远程正反转控制电路图
时间:2026-03-04
光耦在电子电路中作用、关键参数详解
时间:2026-03-08
H桥电机驱动电路解析
时间:2026-03-08
转角测量电路
时间:2026-03-05