漏电报警交流调压器,适合于家庭一切用电设备,其电路如图所示。

电路工作原理:整个电路主要由调压电路、监测报警电路、自动断电开关3部分组成。调压电路由R1、RP、C1、VD5、V1等5元件组成。只要调节RP就可以改变双向晶闸管V1的导通角,从而改变通过负载的平均电流值,实现连续调压,达到调光、调速、恒温等功能。
当用电器插入该电路中的三芯插座XS时,中孔为电器三芯插头的接地端,当有漏电的家用电器插入该插座,漏电电流就会通过继电器K4-5触点、限流电阻R2至电容C2降压经VD1~VD4整流、滤波稳压后,使报警电路工作,发出报警声。该电压又通过R5使V2触发导通,氖管发光,与此同时继电器K工作,从而使K1-2断开,切断插座电压,停止给用电器供电。由于K5-6闭合,接通了主插头的电压,此时报警声光仍然工作,直至拔掉该机电源插头,方可停止报警。
电路中,R3、R4构成氖管的回路电阻,同时氖管N、R3又作为检测电压的相别电路。S为检验按钮,使用该插座前按下S即可检验报警系统是否正常。该报警电路由于是用1MΩ电阻进行限流,电容C2降压,全波整流、稳压滤波输出,得到12V直流电压的。
元器件选择:适当选择V1可使该电路在1000W以下使用,可选用大功率RD91型,如MAC218-10(8A/800V)等,应加装散热片。VD5可选用DB3型双向触发二极管,V1~4可选用lN4001或0.5A/50V整流全桥,继电器K可选4088B型12V/3A,报警器可选用市售的超薄型蜂鸣器,交流电压表选用63T1-V-0~250V,其余元件参数按图标注值选用。
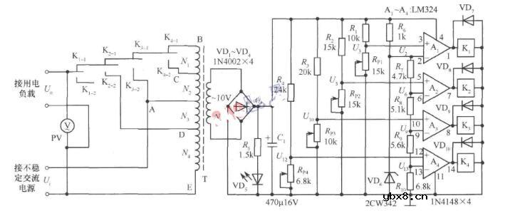
如图所示的全自动交流调压器可以把160~270V范围内变化的市电电压Ui自动、有效地控制在220±10%V以内。
继电器K1~K4和变压器T视调压源的负载而定。本节按100W用电负荷设计、选型,能满足一般家用电器使用。K1~K4选用4098(DC9V)继电器。T的铁心采用GEIB30-D310-0.35B优质硅钢片,叠厚为30mm,ST=9cm2,Po≈l00W。匝/伏比Tr=5匝/V。N1、N2、N3用Φ0.57rnrn(23#)高强度漆包线绕到129匝、283匝、99匝;N4和N5用Φ0.36mm(27#)高强度漆包线分别绕制1004匝、50匝。RPl~RP4选用WHW-1型合成膜微调。VD5为2EF102(全塑、Φ5rnrn、红色)发光二极管。VD6选用2CW342或1N59958。PV选用85L1-V300V型成品电压表头。其他元器件按图所示标注选型。

相关热词:#调压器
影响介电常数的因素有哪些?
时间:2026-04-22
关于电流互感器基础知识介绍
时间:2026-04-22
开关电源的工作原理及特性
时间:2026-04-22
绝缘栅双极型晶体管(IGBT)外形、等效结构与...
时间:2026-04-22
信噪比(SNR)的定义,如何计算信噪比
时间:2026-04-22
波特率是什么意思_怎样计算波特率
时间:2026-04-21
RS485基本知识介绍
时间:2026-04-18
什么是激光雷达?激光雷达的构成与分类
时间:2026-04-18
Excelpoint - 一文了解SiC MOS的应用
时间:2026-04-18
什么是磁电阻器?磁电阻特性及应用
时间:2026-04-18
基于逻辑门的构成解释如何完成任意逻辑的管...
时间:2026-03-08
彩灯电路
时间:2026-03-05
NE555的有趣电路设计分享
时间:2026-03-08
三相异步电动机原理
时间:2026-03-04
三相异步电动机的拆装详讲
时间:2026-03-04
从0学电路,万用表演示测量三极管方法
时间:2026-03-08
电动机单线远程正反转控制电路图
时间:2026-03-04
光耦在电子电路中作用、关键参数详解
时间:2026-03-08
H桥电机驱动电路解析
时间:2026-03-08
转角测量电路
时间:2026-03-05