NE555是属于555系列的计时IC的其中的一种型号,555系列IC的接脚功能及运用都是相容的,只是型号不同的因其价格不同其稳定度、省电、可产生的振荡频率也不大相同;而555是一个用途很广且相当普遍的计时IC,只需少数的电阻和电容,便可产生数位电路所需的各种不同频率之脉波讯号。

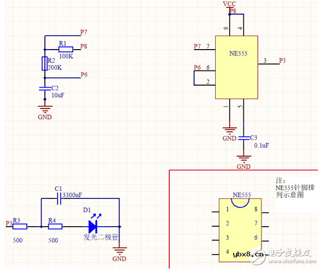
Pin1(接地)-地线(或共同接地),通常被连接到电路共同接地。
Pin2(触发点)-这个脚位是触发NE555使其启动它的时间周期。触发信号上缘电压须大于2/3VCC,下缘须低于1/3VCC。
Pin3(输出)-当时间周期开始555的输出脚位,移至比电源电压少1.7伏的高电位。周期的结束输出回到O伏左右的低电位。于高电位时的最大输出电流大约200mA。
Pin4(重置)-一个低逻辑电位送至这个脚位时会重置定时器和使输出回到一个低电位。它通常被接到正电源或忽略不用。
Pin5(控制)-这个接脚准许由外部电压改变触发和闸限电压。当计时器经营在稳定或振荡的运作方式下,这输入能用来改变或调整输出频率。
Pin6(重置锁定)-Pin6重置锁定并使输出呈低态。当这个接脚的电压从1/3VCC电压以下移至2/3VCC以上时启动这个动作。
Pin7(放电)-这个接脚和主要的输出接脚有相同的电流输出能力,当输出为ON时为LOW,对地为低阻抗,当输出为OFF时为HIGH,对地为高阻抗。
Pin8(V+)-这是555计时器IC的正电源电压端。供应电压的范围是+4.5伏特(最小值)至+16伏特(最大值)。

基于NE555定时器的呼吸灯
1、实现功能:上电后LED灯渐渐变亮,然后渐渐变暗直到熄灭。
2、电路供电:本电路使用9v电池供电。注意:电池杜邦线母头与电路排针插头连接,排针统一焊在电路板右上角,左负右正,正负极不要反接。
3、元件分辨正负极、大小:碳膜电阻无正负极,不存在反接情况。电解电容有正负极,引脚短为负,或者其表面白色条纹所对引脚为负。存在正反接情况,电容大小在表面有标识。
相关热词:#NE555
波特率是什么意思_怎样计算波特率
时间:2026-04-21
RS485基本知识介绍
时间:2026-04-18
什么是激光雷达?激光雷达的构成与分类
时间:2026-04-18
Excelpoint - 一文了解SiC MOS的应用
时间:2026-04-18
什么是磁电阻器?磁电阻特性及应用
时间:2026-04-18
什么是电场?电场在电容器中的应用
时间:2026-04-18
什么是ARM64?
时间:2026-04-17
vga和hdmi的区别
时间:2026-04-17
什么是ESD?ESD及TVS的原理和应用
时间:2026-04-17
开关电源原理与维修完整版 (10)_标清视频
时间:2026-04-16
基于逻辑门的构成解释如何完成任意逻辑的管...
时间:2026-03-08
彩灯电路
时间:2026-03-05
NE555的有趣电路设计分享
时间:2026-03-08
三相异步电动机原理
时间:2026-03-04
三相异步电动机的拆装详讲
时间:2026-03-04
从0学电路,万用表演示测量三极管方法
时间:2026-03-08
电动机单线远程正反转控制电路图
时间:2026-03-04
光耦在电子电路中作用、关键参数详解
时间:2026-03-08
H桥电机驱动电路解析
时间:2026-03-08
转角测量电路
时间:2026-03-05