基于T630无线电遥控发射、接收头的无线发射电路无线接收电路
在这里向大家介绍一种无线电遥控发射、接收头(T630/T631)的制作方法。
无线电遥控发射头T630是一种内藏开线未经信号的微型发射机,其发射频率为265MHz,12V电源供电时,遥控距离为100M,工作电流仅为4mA,其体积为28X12X10mm。无线电接收头T631,一个内藏天线,象电视机高频头一样的接收、解调器,其典型工作电压为6V,守候工作电流为1mA,接收频率为265MHz,其体积仅为31X23X10mm。利用它们可以很方便地制作出各种无线电遥控装置,具有微型化,传输距离远、耗电省、抗干扰能力强等优点。能够方便地取代红外线、超声波发射及接收头。
无线电射头T630电路原理如图所示。电路四发射管V1及外围元件C1、C2、L1、L2等构成频率为265MHz超高频发射电路,通过环形天线L2向空中发射。天线L2采用镀银线或直径为1.5mm的漆包线,天线尺寸为24mm(长)X9mm(高)。三极管V1选用高频发射管BE414或2SC3355。
无线电遥控接收头T631电路原理如图所示。接收电路主要由V1、IC等组成,V1与C7、C9、L2等元件组成超高频接收电路,微调C9改变其接收频率,使之严格对准265MHz发射频率。当天线L2收到调制波时,经V1调谐放大出低频成分,再经V2前置放大后送入ICLM358,进一步放大整形后由LM358第7脚输出,该印刷电路板实际尺寸为31mmX23CC,天线尺寸为27mm(长)X9mm(高)。OUT为信号输出端,三极管V1选用BE415或2SC3355。电容C9可选用小型可调电容。IC选用LM358。
在发射及接收电路中为减小体积,所有电阻均选用1/8W或1/16W的金属膜电阻;电解电容亦用超小型电容,其它电容全部采用高频陶瓷电容。在焊接时元件引脚尽量剪短,使其紧贴电路板,电路板材料应选用高频电路板。
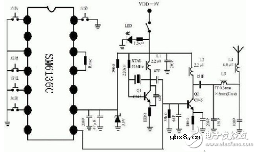
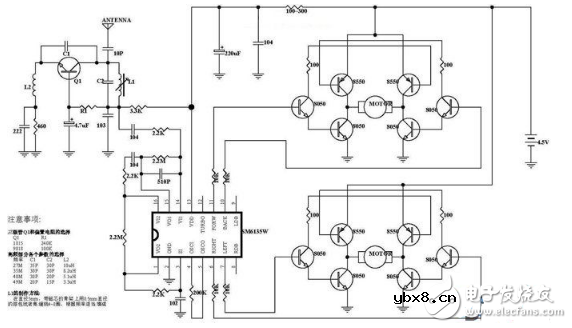
以下是两载采用声表面的收发装置,相对于前面的介绍的电路,具有更远的传输距离、更强的抗干扰能力和更易制作、调试。

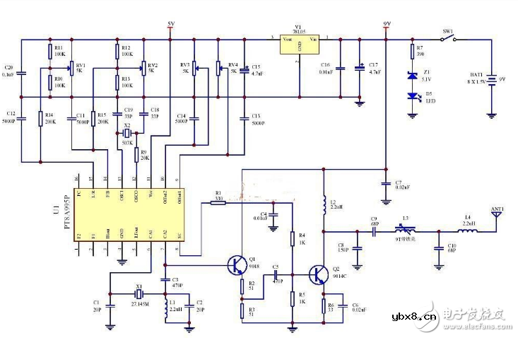
无线遥控车发射接收电路图如下所示:



相关热词:#无线
波特率是什么意思_怎样计算波特率
时间:2026-04-21
RS485基本知识介绍
时间:2026-04-18
什么是激光雷达?激光雷达的构成与分类
时间:2026-04-18
Excelpoint - 一文了解SiC MOS的应用
时间:2026-04-18
什么是磁电阻器?磁电阻特性及应用
时间:2026-04-18
什么是电场?电场在电容器中的应用
时间:2026-04-18
什么是ARM64?
时间:2026-04-17
vga和hdmi的区别
时间:2026-04-17
什么是ESD?ESD及TVS的原理和应用
时间:2026-04-17
开关电源原理与维修完整版 (10)_标清视频
时间:2026-04-16
基于逻辑门的构成解释如何完成任意逻辑的管...
时间:2026-03-08
彩灯电路
时间:2026-03-05
NE555的有趣电路设计分享
时间:2026-03-08
三相异步电动机原理
时间:2026-03-04
三相异步电动机的拆装详讲
时间:2026-03-04
从0学电路,万用表演示测量三极管方法
时间:2026-03-08
电动机单线远程正反转控制电路图
时间:2026-03-04
光耦在电子电路中作用、关键参数详解
时间:2026-03-08
H桥电机驱动电路解析
时间:2026-03-08
转角测量电路
时间:2026-03-05