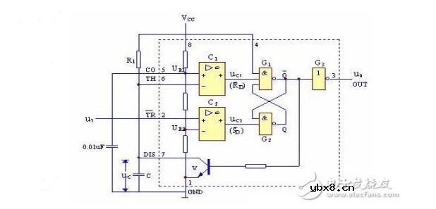
如图所示为水位和排污控制电路。该控制器由降压整流电路、水位探极(a、b、c)、555触发器、继电器控制电路等组成。其中降压整流电路为整个控制器提供直流电压。
当控制器用于水塔上水时,若水位低于b点,则555因②脚电位为低电平而发生置位,3脚输出的高电平使继电器J吸合,触点J1-1接通,抽水机启动、上水。当水位升至a点时,555因⑥脚电位高于2/3VDD而发生复位,③脚输出的低电平使继电器J释放,触点J1-1断开,抽水机断电停转。从而使水位保持一定范围。当控制器用于排污时,若污水水位高于a点,则555因⑥脚电位为高电平而发生复位,③脚输出的低电平使继电器J吸合,控制排污电路工作,使污水水位下降。当水位降至b点以下时,555则因②脚电位为低电平而发生置位,3脚输出的高电平使继电器J释放,相应排污电路停止工作,从而使污水水位在a点以下。


相关热词:#多谐振荡器
波特率是什么意思_怎样计算波特率
时间:2026-04-21
RS485基本知识介绍
时间:2026-04-18
什么是激光雷达?激光雷达的构成与分类
时间:2026-04-18
Excelpoint - 一文了解SiC MOS的应用
时间:2026-04-18
什么是磁电阻器?磁电阻特性及应用
时间:2026-04-18
什么是电场?电场在电容器中的应用
时间:2026-04-18
什么是ARM64?
时间:2026-04-17
vga和hdmi的区别
时间:2026-04-17
什么是ESD?ESD及TVS的原理和应用
时间:2026-04-17
开关电源原理与维修完整版 (10)_标清视频
时间:2026-04-16
基于逻辑门的构成解释如何完成任意逻辑的管...
时间:2026-03-08
彩灯电路
时间:2026-03-05
NE555的有趣电路设计分享
时间:2026-03-08
三相异步电动机原理
时间:2026-03-04
三相异步电动机的拆装详讲
时间:2026-03-04
从0学电路,万用表演示测量三极管方法
时间:2026-03-08
电动机单线远程正反转控制电路图
时间:2026-03-04
光耦在电子电路中作用、关键参数详解
时间:2026-03-08
H桥电机驱动电路解析
时间:2026-03-08
转角测量电路
时间:2026-03-05