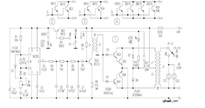
555定时器成本低,性能可靠,只需要外接几个电阻、电容,就可以实现多谐振荡器、单稳态触发器及施密特触发器等脉冲产生与变换电路。它也常作为定时器广泛应用于仪器仪表、家用电器、电子测量及自动控制等方面。它内部包括两个电压比较器,三个等值串联电阻,一个RS触发器,一个放电管T及功率输出级。它提供两个基准电压VCC/3和2VCC/3。

工作原理电路见图1。当把开关K1打向“逆变”位置时,BG1导通,由时基电路NE555及外围元件组成的无稳态多谐振荡器开始振荡,其充、放电时间常数可调节。如果选择R1=R2,则输出脉冲的占空比为50%,该多谐振荡器的振荡频率f=1,443/(R1+R2+2W)C2,图中的元件数值可使振荡频率调在50Hz,振荡脉冲由役脚输出,波形为方波,该方波经C4耦合,R3、C5积分变为三角波,这个三角波又经R4、C6,第二次积分和R5、C7第三次积分,变为近似的正弦波,通过C8耦合到BG2,由BG2放大后在B1的L2线圈上输出。当L2上端电压为正时,D4截止,D3导通,使BG4、BG6截止,BG3、BG5导通,电流由电瓶正极-B2的L1-BG5-电瓶负极;当L2上端电压为负时,D3截止,D4导通,使BG3、BG5截止,BG4、BG6导通,电流由电瓶正极-B2的L2-BG6一电瓶负极。BG5、BG6交替导通、截止,经变压器B2合成正负对称的正弦波,并由L3升压送至逆变输出插座CZ1、CZ2,供用电器使用,同时LED1(红色)亮,指示逆变状态。

当开关打向“充电”位置时,市电经变压器B2降压、D5、D6全波整流、R11限流后对电瓶充电,同时LED2(绿色)亮,指示充电状态。
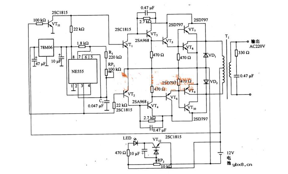
电路主要通过调整R4而影响C2的充电速度,进而改变555的6脚上三角波的频率,影响3脚的频率。Q1,Q2,C4组成单电源推挽放大电路。同时C4和L1还对波形进行整形。

如图是由NE555等构成的逆变器电路,它将蓄电池的十12V直流电压变换为220V的交流输出电压。电路中,NE555为振荡电路,振荡频率由R1、RP1的阻值和C1决定,调节RP1的阻值,使其为50HZ。NE555的3脚输出脉冲信号,一路直接加到VT2的基极,另一路经VT11反相器加到VT1的基极,VT1,和VT2得到相位差180°的脉冲电压,该脉冲电压经VT1和VT2进行整形,再经VT3和VT4进行脉冲放大,驱动由VT5、VT7、VT8和VT6、VT9、VT10构成的功率放大器。功率放大器开关工作可将+12V电池电压变换为方波电压,该电压经升压变压器T1变为220V的方波交流输出电压。VD1和VD2为浪涌吸收二极管,VT12,等为阻止电池过放电的电路,78M06为NE555提供+6V稳定的工作电压。

相关热词:#逆变器
波特率是什么意思_怎样计算波特率
时间:2026-04-21
RS485基本知识介绍
时间:2026-04-18
什么是激光雷达?激光雷达的构成与分类
时间:2026-04-18
Excelpoint - 一文了解SiC MOS的应用
时间:2026-04-18
什么是磁电阻器?磁电阻特性及应用
时间:2026-04-18
什么是电场?电场在电容器中的应用
时间:2026-04-18
什么是ARM64?
时间:2026-04-17
vga和hdmi的区别
时间:2026-04-17
什么是ESD?ESD及TVS的原理和应用
时间:2026-04-17
开关电源原理与维修完整版 (10)_标清视频
时间:2026-04-16
基于逻辑门的构成解释如何完成任意逻辑的管...
时间:2026-03-08
彩灯电路
时间:2026-03-05
NE555的有趣电路设计分享
时间:2026-03-08
三相异步电动机原理
时间:2026-03-04
三相异步电动机的拆装详讲
时间:2026-03-04
从0学电路,万用表演示测量三极管方法
时间:2026-03-08
电动机单线远程正反转控制电路图
时间:2026-03-04
光耦在电子电路中作用、关键参数详解
时间:2026-03-08
H桥电机驱动电路解析
时间:2026-03-08
转角测量电路
时间:2026-03-05