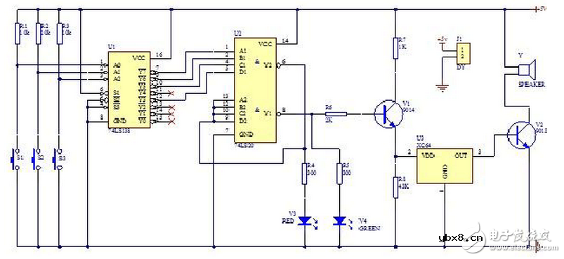
74ls138三个输入对应8个输出,意思就是一个3位的二进制输入对应一个10进制的一位例如ABC输入111那他那边的Y就会输出对应的一个位置如果ABC译码为8那Y里面就有一个位被弄为低电平。
①当一个选通端(E1)为高电平,另两个选通端((/E2))和(/E3))为低电平时,可将地址端(A0、A1、A2)的二进制编码在Y0至Y7对应的输出端以低电平译出。(即输出为Y0至Y7的非)比如:A2A1A0=110时,则Y6输出端输出低电平信号。
②利用 E1、E2和E3可级联扩展成 24 线译码器;若外接一个反相器还可级联扩展成 32 线译码器。
③若将选通端中的一个作为数据输入端时,74LS138还可作数据分配器。
④可用在8086的译码电路中,扩展内存。

74ls20是一个四输入一输出的与非门组合的芯片,逻辑功能是完成四个输入的逻辑与非计算功能,1、2、4、5脚输入,6脚输出,13、12、10、9脚输入,8脚输出,3、11两个脚空的,7脚接GND,14脚接Vcc。

三人表决器主要由一个3-8位译码器(74LS138)和2个4输入与非门(74LS20)组成。通过三个按钮接受用户输入。按钮按下表示同意,不按下表是否决,当没有人按下按钮时,或只有一个人按下按钮时,例如,S1按下,而S2和S0未按下,则红灯亮,绿灯灭,蜂鸣器无声音,表示否决,当有两个人及以上的人按下按钮后,例如,S1和S2按下,则红灯灭,绿灯亮,蜂鸣器发音,表示通过。运用74LS138译码器和四输入与非门74LS20实现该逻辑功能。

相关热词:#74ls138
波特率是什么意思_怎样计算波特率
时间:2026-04-21
RS485基本知识介绍
时间:2026-04-18
什么是激光雷达?激光雷达的构成与分类
时间:2026-04-18
Excelpoint - 一文了解SiC MOS的应用
时间:2026-04-18
什么是磁电阻器?磁电阻特性及应用
时间:2026-04-18
什么是电场?电场在电容器中的应用
时间:2026-04-18
什么是ARM64?
时间:2026-04-17
vga和hdmi的区别
时间:2026-04-17
什么是ESD?ESD及TVS的原理和应用
时间:2026-04-17
开关电源原理与维修完整版 (10)_标清视频
时间:2026-04-16
基于逻辑门的构成解释如何完成任意逻辑的管...
时间:2026-03-08
彩灯电路
时间:2026-03-05
NE555的有趣电路设计分享
时间:2026-03-08
三相异步电动机原理
时间:2026-03-04
三相异步电动机的拆装详讲
时间:2026-03-04
从0学电路,万用表演示测量三极管方法
时间:2026-03-08
电动机单线远程正反转控制电路图
时间:2026-03-04
光耦在电子电路中作用、关键参数详解
时间:2026-03-08
H桥电机驱动电路解析
时间:2026-03-08
转角测量电路
时间:2026-03-05