光耦(opticalcoupler)亦称光电隔离器、光耦合器或光电耦合器。它是以光为媒介来传输电信号的器件,通常把发光器(红外线发光二极管LED)与受光器(光敏半导体管)封装在同一管壳内。当输入端加电信号时发光二极管发出光线,光敏三极管接受光线之后就产生光电流,从输出端流出,从而实现了“电—光—电转换。典型应用电路如下图1-1所示。
光耦的主要优点是:信号单向传输,输入端与输出端完全实现了前端与负载完全的电气隔离,输出信号对输入端无影响,减小电路干扰,简化电路设计,工作稳定,无触点,使用寿命长,传输效率高。光耦合器是70年代发展起来的新型器件,现已广泛用于电气绝缘、电平转换、级间耦合、驱动电路、开关电路、斩波器、多谐振荡器、信号隔离、级间隔离、脉冲放大电路、数字仪表、远距离信号传输、脉冲放大、固态继电器(SSR)、仪器仪表、通信设备及微机接口中。在单片开关电源中,利用线性光耦合器可构成光耦反馈电路,通过调节控制端电流来改变占空比,达到精密稳压目的。

图1_1 光耦开关控制直流电机输入电路图
常用于反馈的光耦型号有TLP521、PC817等。这里以TLP521为例,介绍这类光耦的特性。图2-1所示为光耦内部结构图以及引脚图。
TLP521的原边相当于一个发光二极管,原边电流If越大,光强越强,副边三极管的电流Ic越大。副边三极管电流Ic与原边二极管电流If的比值称为光耦的电流放大系数,该系数随温度变化而变化,且受温度影响较大。作反馈用的光耦正是利用“原边电流变化将导致副边电流变化”来实现反馈,因此在环境温度变化剧烈的场合,由于放大系数的温漂比较大,应尽量不通过光耦实现反馈。此外,使用这类光耦必须注意设计外围参数,使其工作在比较宽的线性带内,否则电路对运行参数的敏感度太强,不利于电路的稳定工作。
通常选择TL431结合TLP521进行反馈。这时,TL431的工作原理相当于一个内部基准为2.5 V的电压误差放大器(输出的电压进行误差放大比较,然后将取样电压经过光电偶合器反馈控制脉宽占空比,达到稳定电压的目的),所以在其1脚与3脚之间,要接补偿网络。

图2-1 TLP521内部结构及管脚图
TL431是由德州仪器生产的可控精密稳压源,实物如图2-3所示。它的输出电压用两个电阻就可以任意的设置到从2.5V到36V范围内的任何值。该器件的典型动态阻抗为0.2Ω,在很多应用中用它代替稳压二极管,例如,数字电压表,运放电路,可调压电源,开关电源等。图2-2所示为TL431引脚排列与使用连线图。

图2-2 TL431引脚排列与使用连线
常见的光耦反馈第1种接法。Vo为输出电压,Vd为芯片的供电电压。com信号接芯片的误差放大器输出脚。注意左边的地为输出电压地,右边的地为芯片供电电压地,两者之间用光耦隔离。图2-3所示接法的工作原理如下:当输出电压升高时,TL431的1脚(相当于电压误差放大器的反向输入端)电压上升,3脚(相当于电压误差放大器的输出脚) 电压下降,光耦TLP521的原边电流If增大,光耦的另一端输出电流Ic增大,电阻R4上的电压降增大,com引脚电压下降,占空比减小,输出电压减小;反之,当输出电压降低时,调节过程类似。

图2-3 光耦反馈的第1、第2种接法
常见的第2种接法,与第1种接法不同的是,该接法中光耦的第4脚直接接到芯片的误差放大器输出端,而芯片内部的电压误差放大器必须接成同相端电位高于反相端电位的形式,利用运放的一种特性—当运放输出电流过大(超过运放电流输出能力)时,运放的输出电压值将下降,输出电流越大,输出电压下降越多。因此,采用这种接法的电路,一定要把PWM(脉冲宽度调制)芯片的误差放大器的两个输入引脚接到固定电位上,且必须是同向端电位高于反向端电位,使误差放大器初始输出电压为高。图2-3所示接法的工作原理是:当输出电压升高时,原边电流If增大,输出电流Ic增大,由于Ic已经超过了电压误差放大器的电流输出能力,com脚电压下降,占空比减小,输出电压减小;反之,当输出电压下降时,调节过程类似。
常见的第3种接法,如图2-4所示。与第一种基本相似,不同之处在于多了一个电阻R6,该电阻的作用是对TL431额外注入一个电流,避免TL431因注入电流过小而不能正常工作。实际上如适当选取电阻值R3,电阻R6可以省略。调节过程基本上同1接法一致。
常见的第4种接法,如图2-4所示。该接法与第2种接法类似,区别在于com端与光耦第4脚之间多接了一个电阻R4,其作用与第3种接法中的R6一致,其工作原理基本同接法2。

图2-4 光耦反馈的第3、第4种接法
反馈方式1、3适用于任何占空比(接通时间与周期之比)情况,而反馈方式2、4比较适合于在占空比比较小的场合使用。
开关电源的光耦主要是隔离、提供反馈信号和开关作用。开关电源电路中光耦的电源是从高频变压器次级电压提供的,当输出电压低于稳压管电压是给信号光耦接通,加大占空比,使得输出电压升高;反之则关断光耦减小占空比,使得输出电压降低。旦高频变压器次级负载超载或开关电路有故障,就没有光耦电源提供,光耦就控制着开关电路不能起振,从而保护开关管不至被击穿烧毁。

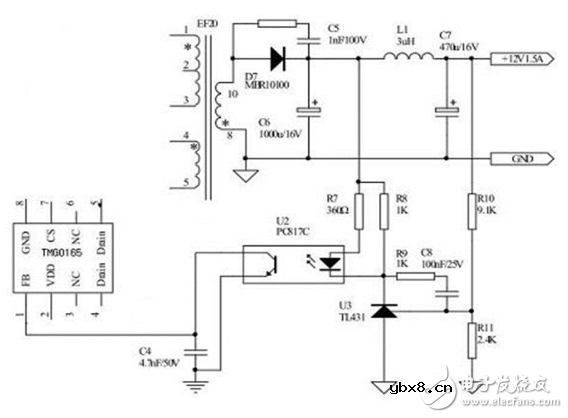
图3-1 LED电源驱动芯片TMG0165电路设计
通常光耦与TL431一起使用。上图3-1是LED电源驱动芯片(开关电源芯片) TMG0165的电路设计。两电阻串联取样到TL431R端与内部比较器进行比较。然后根据比出的信号再控制TL431K端(阳极接光耦那一端)对地的电阻,然后达到控制光耦内部发光二极管的亮度。(光耦内部一边是一发光二极管,一边是一光敏三极管)通过发光的强度。控制另一端三极管的CE端的电阻也就是改变了LED电源驱动芯片(开关电源芯片)TMG0165检测脚的电流(1脚:电压反馈引脚,通过连接光耦到地来调整占控比)。根据电流的大小,LED电源驱动芯片(开关电源芯片) TMG0165就会自动调整输出信号的占空比,达到稳压的目的。
相关热词:#控制电路
波特率是什么意思_怎样计算波特率
时间:2026-04-21
RS485基本知识介绍
时间:2026-04-18
什么是激光雷达?激光雷达的构成与分类
时间:2026-04-18
Excelpoint - 一文了解SiC MOS的应用
时间:2026-04-18
什么是磁电阻器?磁电阻特性及应用
时间:2026-04-18
什么是电场?电场在电容器中的应用
时间:2026-04-18
什么是ARM64?
时间:2026-04-17
vga和hdmi的区别
时间:2026-04-17
什么是ESD?ESD及TVS的原理和应用
时间:2026-04-17
开关电源原理与维修完整版 (10)_标清视频
时间:2026-04-16
基于逻辑门的构成解释如何完成任意逻辑的管...
时间:2026-03-08
彩灯电路
时间:2026-03-05
NE555的有趣电路设计分享
时间:2026-03-08
三相异步电动机原理
时间:2026-03-04
三相异步电动机的拆装详讲
时间:2026-03-04
从0学电路,万用表演示测量三极管方法
时间:2026-03-08
电动机单线远程正反转控制电路图
时间:2026-03-04
光耦在电子电路中作用、关键参数详解
时间:2026-03-08
H桥电机驱动电路解析
时间:2026-03-08
转角测量电路
时间:2026-03-05