us-52主要适用于交流50HZ/220V电路中。电子控制器具有单相电容起动,与异步电动机,微型齿轮减速器速度传感器而组成的机电一体化产品,该产品具有体积小巧,速度范围广,机械性能好等优点。
us-52调速器采用新颖电子线路,具有体积小、精度高、调速范围广,功耗低的特点,实现对单相电机反馈恒速和无极调速的功能。广泛运用于包装机械、印刷机械、仪器仪表、服装机械、食品机械、医疗机械经、纺织机械等行业,同类产品可以互换使用。

是通过改变输出方波的占空比使负载上的平均电流功率从0-100%变化、从而改变负载、灯光亮度/电机速度。利用脉宽调制(PWM)方式、实现调光/调速、它的优点是电源的能量功率、能得到充分利用、电路的效率高。
例如:当输出为50%的方波时,脉宽调制(PWM)电路输出能量功率也为50%,即几乎所有的能量都转换给负载。而采用常见的电阻降压调速时,要使负载获得电源最大50%的功率,电源必须提供71%以上的输出功率,这其中21%消耗在电阻的压降及热耗上。大布部分能量在电阻上被消耗掉了、剩下才是输出的能量、转换效率非常低。此外HW-A-1020型调速因其采用开关方式热耗几乎不存在、HW-A-1020型调速在低速时扭矩非常大、因为调速器带有自动跟踪PWM、另外采用脉宽调制(PWM)方式、可以使负载在工作时得到几乎满电源电压、这样有利于克服电机内在的线圈电阻而使电机产生更大的力矩率。

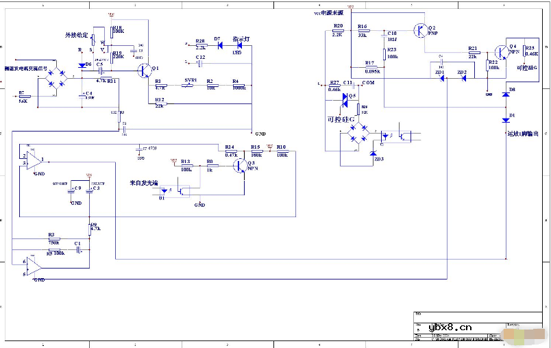
1、电源过零点脉冲采样部分,R26、整流桥、光耦、Q2到运放2脚,输入的应该是电网同步信号;
2、给定和反馈信号处理部分,测速电机整流、滤波形成速度反馈信号(直流电压)与整定电压相加减,经运放5、6、7脚PI(比例积分)放大后,加后运放3脚。
3、比较控制和移相脉冲输出部分,运放1、2、3电路,将输入两信号进行比较,取得可变宽度的触发脉冲信号,经Q2、Q4放大,驱动可控硅。
4、供电电源部分。看各电路的供电回路。
电路是移相触发电路。其工作原理同滑差电机调速盒电路相仿。
1.us-52调速器采用新奇电子电路,具有体积小、精度高、调速范围宽,功耗低的特点,实现对单相电机反馈恒速和无极调速的功能。
2.动作开关只控制电机动作或休止,不作电源间断使用,长时间不使用请将电源封闭。
3.调速器于电机连接如发现转矩或转速不符合要求,US-52调速器只需调整侧面微调电位器即可。
4.本产品配套电机型号有:YYDJ、YCJT、YYCJ、YCJFK系列电机
相关热词:#电路
波特率是什么意思_怎样计算波特率
时间:2026-04-21
RS485基本知识介绍
时间:2026-04-18
什么是激光雷达?激光雷达的构成与分类
时间:2026-04-18
Excelpoint - 一文了解SiC MOS的应用
时间:2026-04-18
什么是磁电阻器?磁电阻特性及应用
时间:2026-04-18
什么是电场?电场在电容器中的应用
时间:2026-04-18
什么是ARM64?
时间:2026-04-17
vga和hdmi的区别
时间:2026-04-17
什么是ESD?ESD及TVS的原理和应用
时间:2026-04-17
开关电源原理与维修完整版 (10)_标清视频
时间:2026-04-16
基于逻辑门的构成解释如何完成任意逻辑的管...
时间:2026-03-08
彩灯电路
时间:2026-03-05
NE555的有趣电路设计分享
时间:2026-03-08
三相异步电动机原理
时间:2026-03-04
三相异步电动机的拆装详讲
时间:2026-03-04
从0学电路,万用表演示测量三极管方法
时间:2026-03-08
电动机单线远程正反转控制电路图
时间:2026-03-04
光耦在电子电路中作用、关键参数详解
时间:2026-03-08
H桥电机驱动电路解析
时间:2026-03-08
转角测量电路
时间:2026-03-05