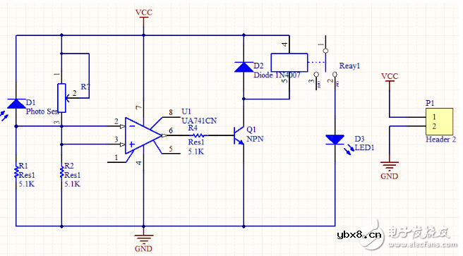
通过改变µA741的正向与反向输入电压的不同使µA741的输出端输出稳定的高电平或低电平从而使8050晶体三极管导通或截止来控制继电器的锡合与断开。
如图3.1与图3.2中由电阻R1和滑动变阻器R2共同分得VCC的5V电压,电阻R4和滑动变阻器R3共同分得VCC的5V电压。µA741的正向输入电压取自滑动变阻器R3,反向输入电压取自电阻R1。通过调节滑动变阻器R3能改变此光控开关的灵敏度。从µA741的输出端接一个保护电阻R5再接入到8050晶体三极管的基极。8050晶体三极管的发射极接地,集电极通过整流二极管1N4007与电源VCC相连构成通路。5V固态继电器的一端与8050晶体三极管的集电极和VCC相连,另一端与LED灯相连。

图3.1无光照是LED灯变亮
当无光照时,由于光敏二极管反向接在电路中,因为光敏二极管具有单向导电性,无光照时光敏二极管处于截止状态,用滑动变阻器代替光敏二极管时,即通过调节滑动变阻器使电阻变大,使滑动变阻器分得的VCC的电压变多,从而使得R1上分得的电压变少,既而使得µA741反向输入端的电压变小。当反向输入端的电压变的小于正向输入端的电压时,如图1中µA741正向输入端电压为4.284V,反向输入端电压为3.125V时,µA741电压比较器的输出为高电平4.118V。(只要µA741的反向输入端电压小于正向输入端的电压,电压比较器的输出恒为高电平4.118V。)由于µA741的输出为高电平4.118V足以是8050晶体三极管导通。从而使5V固态继电器锡合相当于开关闭合而使LED灯导通发光。

图3.2有光照时LED灯变灭
当有光照时,光敏二极管由于受到光照产生光电流,用滑动变阻器反映出来即是滑动变阻器R2的阻值变小。即可通过滑动滑动变阻器的滑片使其阻值变小,便能模拟出光敏二极管受光照时的变化。当滑动变阻器R2电阻变小时,R2上分得的电压变小,即固体电阻R1上分得的电压变大,即µA741的反向输入端的电压变大。当µA741反向输入端的电压比正向输入端的电压大,即上图2中µA741的正向输入电压4.286V,反向输入电压4.717V时,µA741的输出变为低电平881.772mV。(只要µA741的反向输入电压大于正向输入电压,其输出恒为低电平881.772mV)由于从µA741输出的低电平不足以使8050晶体三极管导通。因此不能使得5V固态继电器锡合,相当于开关断开而不能使LED灯导通,所以LED灯变灭。

图3.3PCB板的原理图
相关热词:#继电器
波特率是什么意思_怎样计算波特率
时间:2026-04-21
RS485基本知识介绍
时间:2026-04-18
什么是激光雷达?激光雷达的构成与分类
时间:2026-04-18
Excelpoint - 一文了解SiC MOS的应用
时间:2026-04-18
什么是磁电阻器?磁电阻特性及应用
时间:2026-04-18
什么是电场?电场在电容器中的应用
时间:2026-04-18
什么是ARM64?
时间:2026-04-17
vga和hdmi的区别
时间:2026-04-17
什么是ESD?ESD及TVS的原理和应用
时间:2026-04-17
开关电源原理与维修完整版 (10)_标清视频
时间:2026-04-16
基于逻辑门的构成解释如何完成任意逻辑的管...
时间:2026-03-08
彩灯电路
时间:2026-03-05
NE555的有趣电路设计分享
时间:2026-03-08
三相异步电动机原理
时间:2026-03-04
三相异步电动机的拆装详讲
时间:2026-03-04
从0学电路,万用表演示测量三极管方法
时间:2026-03-08
电动机单线远程正反转控制电路图
时间:2026-03-04
光耦在电子电路中作用、关键参数详解
时间:2026-03-08
H桥电机驱动电路解析
时间:2026-03-08
转角测量电路
时间:2026-03-05