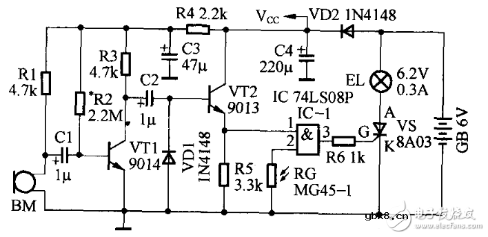
声控开关是在特定环境光线下采用声响效果激发拾音器进行声电转换来控制用电器的开启,并经过延时后能自动断开电源的节能电子开关。声控开关由传声器BM、声音信号放大、半波整流、光控、电子开关、延时和交流开关电路组成。在白天或光线较亮时,声控开关处于关闭状态;夜晚或光线较暗时,声控开关处于预备工作状态。当有人经过该开关附近时,脚步声、说话声、拍手声均可将声控开关启动(灯亮),延时一定时间后,声控开关自动关闭(灯灭)。
该电路采用MC2830形成一个声控开关(VOX)。传统VOX的电路是无法区分语音和输入信号的噪声。在嘈杂的环境中,往往是触发开关噪音,或激活的敏感性,必须拒绝。该电路克服了这一弱点。开关被激活语音水平以上的噪音和背景噪音不激活。这是通过利用语音和噪声波形的差异。语音波形一般有广泛的振幅变化,而噪音波形更稳定。语音激活的灵敏度取决于R6的值。语音激活的灵敏度以上的噪音,如果是从3.0分贝减少到8.0分贝R6的变化,从14K到7.0k。

声音传感器采用灵敏度较高的驻极体电容传声器BM,输出阻抗2kΩ,R1为BM内部场效应管外接负载电阻器,注意BM两个焊点中与金属屏蔽壳相连的焊点为负极接地端。射随驱动电路采用基极无偏置电压电路,当VT2基极输入电压达到一定值时,射极电阻器R5上有电压输出,VD1为VT2基极反向电荷提供通路。只有当:R5信号电压上升,引脚1处于高电平状态,环境光线较暗,RG光敏电阻值较大(不小于5kΩ)时,输入端引脚2处于高电平状态,才能满足与门电路输出端引脚3上升到高电平状态的条件,通过限流电阻器R6触发单向晶闸管VS导通,其负载小电珠EL点亮。电源GB通过开关二极管VD2降去0.7v后接集成电路VCC引脚。本声控灯实验电路,在5m处击掌能控制灯亮。

通过2输入端与门电路实验,了解与门电路的作用。首先,输入端信号电平达到开门电平时,输出端电压开始跃升,输入端信号电平升到一定程度,输出电压(4.5V)几乎不再变化,可以视为波形顶部的起伏变化被削顶;而输入端信号低于关门电平时,与门“关闭”,输出端电压几乎为零(O.15V),因此输出端信号为脉冲波形,这就是与门的整形作用。其次,声音信号能否通过与门控制单向晶闸管导通,需要看另一个输入端一控制端电平的高低,环境光线较暗时,控制端处于高电平状态,用声音可以控制灯亮,这就是与门的选通作用;当环境光线较强时,控制端处于低电平状态,声控不起作用,这就是与门的禁止作用。最后,与门的逻辑功能发挥作用,完成白天声控不起作用,黑夜用声音信号控制灯亮的功能。
相关热词:#开关电路
影响介电常数的因素有哪些?
时间:2026-04-22
关于电流互感器基础知识介绍
时间:2026-04-22
开关电源的工作原理及特性
时间:2026-04-22
绝缘栅双极型晶体管(IGBT)外形、等效结构与...
时间:2026-04-22
信噪比(SNR)的定义,如何计算信噪比
时间:2026-04-22
波特率是什么意思_怎样计算波特率
时间:2026-04-21
RS485基本知识介绍
时间:2026-04-18
什么是激光雷达?激光雷达的构成与分类
时间:2026-04-18
Excelpoint - 一文了解SiC MOS的应用
时间:2026-04-18
什么是磁电阻器?磁电阻特性及应用
时间:2026-04-18
基于逻辑门的构成解释如何完成任意逻辑的管...
时间:2026-03-08
彩灯电路
时间:2026-03-05
NE555的有趣电路设计分享
时间:2026-03-08
三相异步电动机原理
时间:2026-03-04
三相异步电动机的拆装详讲
时间:2026-03-04
从0学电路,万用表演示测量三极管方法
时间:2026-03-08
电动机单线远程正反转控制电路图
时间:2026-03-04
光耦在电子电路中作用、关键参数详解
时间:2026-03-08
H桥电机驱动电路解析
时间:2026-03-08
转角测量电路
时间:2026-03-05