如图所示,该电路由TX315B1型发射/接收组件组成,以接收器译码电路输出的四路高电平控制信号,通过晶体管驱动自锁继电器来接通四路交流电源。接收组件的输出端A~D接人VT1~VT4四组继电器驱动管,每只驱动管驱动一只自锁继电器K.输出端Io通过VT5组成VT1~VT4的发射极通路控制器,只有当Io输出译码有效信号使VT5导通后,VT1~VT4才可能导通。

如图NE555与Rl~R5及Cl组成红外遥控发射器,分别按下SBl~SB4中的一只按钮,接入一只不同阻值的电阻,产生一个通道的振荡频率。4只按钮分别接入4只电阻,共产生4个不同的通道频率。由振荡器产生的通道频率,通过两只红外发射管向外发送。在接收电路中,由红外接收二极管PH302接收红外信号,并将红外信号转化为对应的脉冲电信号,经反相器放大后送至译码器LM567进行频率译码。当发射信号的频率与锁相环的中心频率一致时,LM567的第3管脚输出低电平,继电器K通电吸合,实现控制作用。
本电路采用频率编译码的控制方式,在发射电路中使用了两个红外发射管,使得本电路具有较远的遥控距离,而且遥控的方向性也不明显。

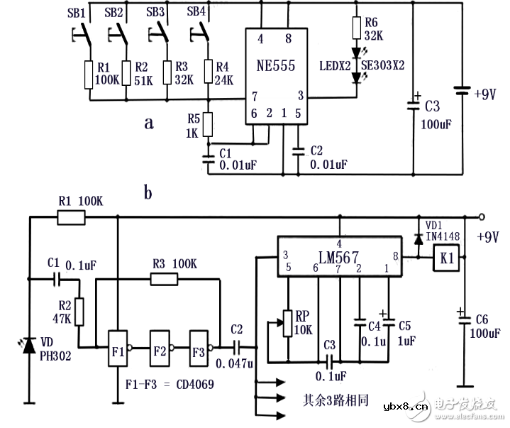
(1)电路组成四路红外遥控器电路由红外线发射电路和接收译码和执行电路组成,电路原理如右图所示。
(2)电路工作原理:发射电路的工作原理前面的例子相同,只是使用了两只红外线发光二极管,提高了电路的发射能力。
在接收译码电路中,红外线信号由红外线接收二极管接收,经反相器DANl~DAN3等元件组的放大器放大后送至译码器LM567进行频率译码,当发射信号的频率与锁相环的中心频率一致时,LM567的⑧脚输出低电平,继电器得电吸合,实现控制作用。本电路的其他三路与第一路相同,只是所用的电位器阻值不同,RP2~RP4的阻值分别为6.8KΩ、5.1KΩ和4.7KΩ。
需要注意的是,当红外线信号停止发射时,相对应的LM567的⑧脚就恢复高电平输出状态,在应用中还应根据实际需要接入自保持电路。
该部分电路主要由315MHz无线数据接收模块、解码集成PT2272,D触发器4013和继电器电路组成。315MHz无线数据接收模块有超再生式接收模块和超外差式接收模块两种,超再生和超外差电路性能各有优缺点。超再生式接收模块接收灵敏度为-105dBm,抗干扰能力差,频率受温度漂移大,采用带骨架的铜芯电感将频率调整到315MHz后封固,这与采用可调电容调整接收频率的电路相比,温度、湿度稳定性及抗机械振动性能都有极大改善。超外差式接收模块抗干扰能力较强,自身辐射极小,背面有网状接地铜箔屏蔽,可以减少自身振荡的泄漏和外界干扰信号的侵入;输出端的波形在没有信号时比较干净,干扰信号为短暂的针状脉冲,不象超再生式接收电路会产生密集的噪声波形,但近距离强信号时可能有阻塞现象。

相关热词:#继电器
影响介电常数的因素有哪些?
时间:2026-04-22
关于电流互感器基础知识介绍
时间:2026-04-22
开关电源的工作原理及特性
时间:2026-04-22
绝缘栅双极型晶体管(IGBT)外形、等效结构与...
时间:2026-04-22
信噪比(SNR)的定义,如何计算信噪比
时间:2026-04-22
波特率是什么意思_怎样计算波特率
时间:2026-04-21
RS485基本知识介绍
时间:2026-04-18
什么是激光雷达?激光雷达的构成与分类
时间:2026-04-18
Excelpoint - 一文了解SiC MOS的应用
时间:2026-04-18
什么是磁电阻器?磁电阻特性及应用
时间:2026-04-18
基于逻辑门的构成解释如何完成任意逻辑的管...
时间:2026-03-08
彩灯电路
时间:2026-03-05
NE555的有趣电路设计分享
时间:2026-03-08
三相异步电动机原理
时间:2026-03-04
三相异步电动机的拆装详讲
时间:2026-03-04
从0学电路,万用表演示测量三极管方法
时间:2026-03-08
电动机单线远程正反转控制电路图
时间:2026-03-04
光耦在电子电路中作用、关键参数详解
时间:2026-03-08
H桥电机驱动电路解析
时间:2026-03-08
转角测量电路
时间:2026-03-05