FPGA共有四种配置模式:从串模式(Slave Serial),主串模式(Master Serial),从并模式(Slave Parallel/SelectMap)以及边界扫描模式(Boundary-Scan)。具体的配置模式由模式选择引脚M2﹑M1﹑M0决定。不同的配置模式所对应的M2﹑M1﹑M0,配置时钟的方向以及相应的数据位宽。
主串模式——最常用的FPGA配置模式。
在主串模式下,由 FPGA 的 CCLK 管脚给 PROM 提供工作时钟,相应的 PROM 在 CCLK 的上升沿将数据。从 D0 管脚送到 FPGA 的 DIN 管脚。无论 PROM 芯片类型 ( 即使其支持并行配置 ),都只利用其串行配置功能。

主串配置电路最关键的 3 点就是 JTAG 链的完整性、电源电压的设置以及 CCLK 信号的考虑。
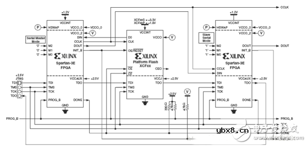
多片FPGA通信:

SPI串行Flash配置模式:
串行 Flash 的特点是占用管脚比较少,作为系统的数据存贮非常合适,一般都是采用串行外设接口 (SPI 总线接口 )。

FPGA 通过 SCLK 控制双方通信的时序,在 SS_n 为低时,FPGA 通过 MOSI 信号线将数据传送到 FLASH,在同一个时钟周期中,FLASH 通过 SOMI 将数据传输到FPGA 芯片。无论主、从设备,数据都是在时钟电平跳转时输出,并在下一个相反的电平跳转沿,送入另外一个芯片。

相关热词:#fpga
影响介电常数的因素有哪些?
时间:2026-04-22
关于电流互感器基础知识介绍
时间:2026-04-22
开关电源的工作原理及特性
时间:2026-04-22
绝缘栅双极型晶体管(IGBT)外形、等效结构与...
时间:2026-04-22
信噪比(SNR)的定义,如何计算信噪比
时间:2026-04-22
波特率是什么意思_怎样计算波特率
时间:2026-04-21
RS485基本知识介绍
时间:2026-04-18
什么是激光雷达?激光雷达的构成与分类
时间:2026-04-18
Excelpoint - 一文了解SiC MOS的应用
时间:2026-04-18
什么是磁电阻器?磁电阻特性及应用
时间:2026-04-18
基于逻辑门的构成解释如何完成任意逻辑的管...
时间:2026-03-08
彩灯电路
时间:2026-03-05
NE555的有趣电路设计分享
时间:2026-03-08
三相异步电动机原理
时间:2026-03-04
三相异步电动机的拆装详讲
时间:2026-03-04
从0学电路,万用表演示测量三极管方法
时间:2026-03-08
光耦在电子电路中作用、关键参数详解
时间:2026-03-08
电动机单线远程正反转控制电路图
时间:2026-03-04
H桥电机驱动电路解析
时间:2026-03-08
转角测量电路
时间:2026-03-05