当产生门控时钟的组合逻辑超过一级时,证设计项目的可靠性变得很困难。即使样机或仿真结果没有显示出静态险象,但实际上仍然可能存在着危险。通常,我们不应该用多级组合逻辑去钟控PLD设计中的触发器。图7给出一个含有险象的多级时钟的例子。时钟是由SEL引脚控制的多路选择器输出的。多路选择器的输入是时钟(CLK)和该时钟的2分频 (DIV2)。由图7 的定时波形图看出,在两个时钟均为逻辑1的情况下,当SEL线的状态改变时,存在静态险象。险象的程度取决于工作的条件。 多级逻辑的险象是可以去除的。

图7 有静态险象的多级时钟
图8给出图7电路的一种单级时钟的替代方案。图中SEL引脚和DIV2信号用于使能D触发器的使能输入端,而不是用于该触发器的时钟引脚。采用这个电路并不需要附加PLD的逻辑单元,工作却可靠多了。 不同的系统需要采用不同的方法去除多级时钟,并没有固定的模式。

图8 无静态险象的多级时钟
行波时钟
另一种流行的时钟电路是采用行波时钟,即一个触发器的输出用作另一个触发器的时钟输入。如果仔细地设计,行波时钟可以象全局时钟一样地可靠工作。然而,行波时钟使得与电路有关的定时计算变得很复杂。行波时钟在行波链上各触发器的时钟之间产生较大的时间偏移,并且会超出最坏情况下的建立时间、保持时间和电路中时钟到输出的延时,使系统的实际速度下降。
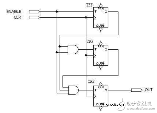
用计数翻转型触发器构成异步计数器时常采用行波时钟,一个触发器的输出钟控下一个触发器的输入,参看图9同步计数器通常是代替异步计数器的更好方案,这是因为两者需要同样多的宏单元而同步计数器有较快的时钟到输出的时间。图10给出具有全局时钟的同步计数器,它和图9功能相同,用了同样多的逻辑单元实现,却有较快的时钟到输出的时间。几乎所有PLD开发软件都提供多种多样的同步计数器。

图9 行波时钟

图10 行波时钟转换成全局时钟
相关热词:#fpga
影响介电常数的因素有哪些?
时间:2026-04-22
关于电流互感器基础知识介绍
时间:2026-04-22
开关电源的工作原理及特性
时间:2026-04-22
绝缘栅双极型晶体管(IGBT)外形、等效结构与...
时间:2026-04-22
信噪比(SNR)的定义,如何计算信噪比
时间:2026-04-22
波特率是什么意思_怎样计算波特率
时间:2026-04-21
RS485基本知识介绍
时间:2026-04-18
什么是激光雷达?激光雷达的构成与分类
时间:2026-04-18
Excelpoint - 一文了解SiC MOS的应用
时间:2026-04-18
什么是磁电阻器?磁电阻特性及应用
时间:2026-04-18
基于逻辑门的构成解释如何完成任意逻辑的管...
时间:2026-03-08
彩灯电路
时间:2026-03-05
NE555的有趣电路设计分享
时间:2026-03-08
三相异步电动机原理
时间:2026-03-04
三相异步电动机的拆装详讲
时间:2026-03-04
从0学电路,万用表演示测量三极管方法
时间:2026-03-08
光耦在电子电路中作用、关键参数详解
时间:2026-03-08
电动机单线远程正反转控制电路图
时间:2026-03-04
H桥电机驱动电路解析
时间:2026-03-08
转角测量电路
时间:2026-03-05