六中常用串口接口电路图设计。如果你是Win95/98/Me操作系统的话那第1和第2两种是最合适的,制作简单。如果是Win2000/XP操作系统的话第3种最合适,当然如果你的电脑只有25针串口可以用的话选第4种就好了。FMS接口使用电脑上的并口或者串口,而实际的电路有不少种,下面是我在网上搜集到的一些原理图,供大家参考制作。
1、并口接口(分立元件)
适用于Windows 95/98/Me操作系统。这个电路与FMS随软件提供的电路比多了一个200K的电阻,这个主要是为了与JR的摇控器连接,因为JR的摇控器教练口好象是集电极开路设计的,需要加一只上拉电阻才能正常工作。不过电路还是满简单的,用的元件也很少,很适合无线电水平不太高的朋友们制作,只是不能用于 Win2000/XP上有点让人遗憾。
2、串口接口(分立元件)字串5
适用于Windows 95/98/Me操作系统,电路也不是很复杂,当然元件比并口电路多了一些,而且串口的外壳比并口小很多,如何把这些元件都放到小小的外壳里免不了要大家好好考虑一下了。当做体积小也是它的最大的优点,而且不用占用电脑并口,因为现在还有一些打印机还是要用并口的。缺点同样是不支持Win2000/XP。

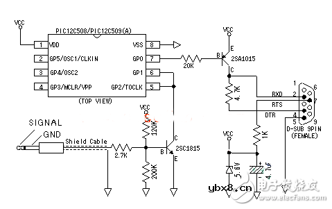
3、串行PIC接口(使用PIC12C508单片机)字串9
适用于Windows 95/98/Me/2000/XP操作系统。电路简单,只是用到MicroChip公司的PIC12C508型单片机,免不了要用到编程器向芯片里写程序了,这个东西一般朋友可能没有,不过大多卖单片机的地方都有编程器,你只要拿张软盘把需要用的HEX文件拷去让老板帮你写就可以了。这个接口最大的优点就是支Win2000/XP操作系统,还可以用PPJOY这个软件来用摇控器虚拟游戏控制器玩电脑游戏。

4、25针串行PIC接口(使用PIC12C508单片机)
适用于Windows 95/98/Me/2000/XP操作系统。电路同9针的接口基本一样,只不过是接25针串口的,现在用的不是很多了。

相关热词:#接口电路
影响介电常数的因素有哪些?
时间:2026-04-22
关于电流互感器基础知识介绍
时间:2026-04-22
开关电源的工作原理及特性
时间:2026-04-22
绝缘栅双极型晶体管(IGBT)外形、等效结构与...
时间:2026-04-22
信噪比(SNR)的定义,如何计算信噪比
时间:2026-04-22
波特率是什么意思_怎样计算波特率
时间:2026-04-21
RS485基本知识介绍
时间:2026-04-18
什么是激光雷达?激光雷达的构成与分类
时间:2026-04-18
Excelpoint - 一文了解SiC MOS的应用
时间:2026-04-18
什么是磁电阻器?磁电阻特性及应用
时间:2026-04-18
基于逻辑门的构成解释如何完成任意逻辑的管...
时间:2026-03-08
彩灯电路
时间:2026-03-05
NE555的有趣电路设计分享
时间:2026-03-08
三相异步电动机原理
时间:2026-03-04
三相异步电动机的拆装详讲
时间:2026-03-04
从0学电路,万用表演示测量三极管方法
时间:2026-03-08
电动机单线远程正反转控制电路图
时间:2026-03-04
光耦在电子电路中作用、关键参数详解
时间:2026-03-08
H桥电机驱动电路解析
时间:2026-03-08
转角测量电路
时间:2026-03-05