ZigBee 技术是一种近距离、低复杂度、低功耗、低数据速率、低成本的双向无线通信技术,主要适用于自动控制和远程控制领域,是为了满足小型廉价设备的无线联网和控制而制定的。ZigBee 是一种用于无线连接的全球标准,标准建立的重点是可靠性、低成本、长电池寿命和容易应用。不仅是简单的线缆互连的替代方案,而且能在不同ZigBee 设备之间“即连即用”的建立无线网络,方便的实现数据通信、交换,同时具有低功耗、较高数据传输速率、低成本等特点。利用Zighee 技术的低功耗无线传输和自组网功能,可以实现“隔离监护”、“动态监护”.ZigBee 技术与局域网、互联网技术相结合,还可以实现“远程监护”、“家庭保健监护”,是实现无线病房呼叫服务的理想选择。
采用本方案设计的好处是硬件平台只需要十分少的外部元器件和设备,相应的需要的元器件就成本低,并且该平台可以稳定的运行。由于便携终端采用电池供电,同时低功耗也是ZigBee 系统应用成功的关键,所以低功耗自然也是本系统设计所追求的目标。为了最大程度地降低系统的功耗,从硬件设计角度考虑,我们在硬件方面采用以低功耗而闻名的TI 公司的MSP430 系列处理器,无线收发芯片采用毫安级别的CC2420 芯片,两者组合的硬件平台在功率消耗方面表现十分出色;从软件设计角度考虑,也可以利用好MSP340F4618 芯片的节电模式,根据需要采用看门狗、中断以及定时器的方式来唤醒设备进入正常的工作状态,其余的时间设备都处在几乎不消耗电能的睡眠状态以降低系统功耗。
系统呼叫模块硬件设计
我们根据实际的应用需求设计出电路的总体结构,从功能模块角度划分可以分为几个部分:MSP430 模块、RS232 模块、显示模块,声光报警和键盘模块。其中射频芯片采用的是Chipon CC2420,微控制器采用的是TI 公司的MSP430FG4618,输入设备是按键,输出设备有LED 和液晶显示芯片,与外界接口有RS232 和JTAG,上述设备可以满足需要并可支持功能扩展。CC2420 和MSP430FG4618 都采用电池供电。硬件结构框图如图3-1 所示。

图 3-1 硬件总体结构
MSP430 模块是整个系统的核心部分,本文设计的呼叫模块是由MSP430FG4618 和外围电路构成。图3-2 给出了MSP430FG4618 的核心电路,包括JATG 接口、复位电路、电源和时钟电路。同时,将没有用到的芯片引脚引出放置到电路板的边缘,方便以后需要的时候进行扩展。

图 3-2 MSP430FG4618 最小系统电路图
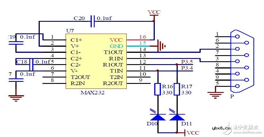
为了能够进行串行调试,协调器节点和主机通过RS232 接口进行连接,RS232 可以提供多种不同速率的低速通信。RS232 采用负逻辑,即:逻辑“1”为-5V~15V,逻辑“0”为+5V~+15V,噪声容限为2V.由于RS232 电平与单片机电平不兼容,需要用到电平转换芯片MAX232 将RS232 的负逻辑电平转换成TTL 的正逻辑电平,电路设计如图3-3 所示。

图 3-3 RS232 接口电路
相关热词:#电源管理
影响介电常数的因素有哪些?
时间:2026-04-22
关于电流互感器基础知识介绍
时间:2026-04-22
开关电源的工作原理及特性
时间:2026-04-22
绝缘栅双极型晶体管(IGBT)外形、等效结构与...
时间:2026-04-22
信噪比(SNR)的定义,如何计算信噪比
时间:2026-04-22
波特率是什么意思_怎样计算波特率
时间:2026-04-21
RS485基本知识介绍
时间:2026-04-18
什么是激光雷达?激光雷达的构成与分类
时间:2026-04-18
Excelpoint - 一文了解SiC MOS的应用
时间:2026-04-18
什么是磁电阻器?磁电阻特性及应用
时间:2026-04-18
基于逻辑门的构成解释如何完成任意逻辑的管...
时间:2026-03-08
彩灯电路
时间:2026-03-05
NE555的有趣电路设计分享
时间:2026-03-08
三相异步电动机原理
时间:2026-03-04
三相异步电动机的拆装详讲
时间:2026-03-04
从0学电路,万用表演示测量三极管方法
时间:2026-03-08
光耦在电子电路中作用、关键参数详解
时间:2026-03-08
电动机单线远程正反转控制电路图
时间:2026-03-04
H桥电机驱动电路解析
时间:2026-03-08
转角测量电路
时间:2026-03-05