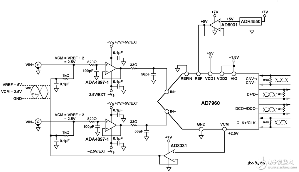
图中的电路是一款完整的18位、5 MSPS、低功耗、低噪声、高精度数据采集信号链解决方案,功耗仅122 mW。基准电压源、基准电压源缓冲器、驱动放大器和ADC提供优化解决方案,具有业界领先的99 dB SNR和−117 dB THD。由于具有功耗低和PCB尺寸小的特点,该电路适合便携式应用。

ADA4897-1是驱动高精度、18位、5 MSPS SAR ADC AD7960 的理想选择。ADA4897-1是一款低噪声(1 nV/√Hz典型值)和低功耗(3 mA)轨到轨输出放大器,带宽为230 MHz,压摆率为120 V/μs,0.1%建立时间为45 ns,运算放大器的输入信号经820Ω/100 pF网络过滤,该网络带宽为2 MHz。针对AD7960 ADC输入的额外过滤由33Ω/56 pF网络提供,该网络带宽为86 MHz。后一个滤波器有助于降低来自AD7960容性DAC输入的反冲,并限制进入AD7960输入端的噪声。电路使用+7 V和-2.5 V电源,用于ADA4897-1驱动器的输入,以最大程度降低功耗,实现最佳系统失真性能。ADA4897-1 具有轨到轨输出级,可摆幅至每供电轨的150 mV以内。+7 V 和−2.5 V电源提供的额外裕量具有出色的失真性能。AD7960差分输入范围由5 V或4.096 V外部基准电压源设置。图1中,5 V基准电压源由 ADR4550提供,该基准电压源具有高精度、低功耗(950μA最大工作电流)、低噪声特性,最大初始误差为±0.02%,提供出色的温度稳定性和低输出噪声性能。 AD8031用于缓冲外部基准电压源和AD7960的共模输出电压,适合各种应用,从高带宽电池供电系统到元器件密度要求具有更低功耗的高速系统。 AD8031具有大容性负载稳定性,可驱动去耦电容,用于最大程度降低瞬态电流引起的电压尖峰。数字接口使用低电压差分信号(LVDS)实现高数据传输率。用户必须对AD7960施加LVDS CLK+/CLK− 信号,才能向数字主机传输数据。

图1. 18位、5 MSPS信号链(未显示所有连接和去耦)
AD7960是一款5MSPS、18位转换器,具有±0.8 LSB INL、 ±0.5 LSB DNL、100 dB DR,功耗仅为46.5 mW。如图1所示, AD7960采用+5 V (VDD1)和+1.8 V(VDD2、VIO)电源。使用 ADP7104 和 ADP124等LDO可产生所需的5 V和1.8 V电源。AD7960可将一对反相模拟输入信号(IN+和IN−)的差分电压转换为数字输出信号。模拟输入IN+和IN−要求共模电压等于基准电压的一半。低噪声、低功耗放大器AD8031缓冲来自低噪声、低漂移ADR4550的+5V基准电压,还可缓冲 AD7960的共模输出电压(VCM)。ADA4897-1配置为单位增益缓冲器,以0 V至5 V相位相反的差分对(180°反相)驱动 AD7960的输入。图2显示典型积分非线性与AD7960输出代码的函数关系,并位于±0.8 LSB的规格范围内(采用5 V外部基准电压源)。
相关热词:#单片机
波特率是什么意思_怎样计算波特率
时间:2026-04-21
RS485基本知识介绍
时间:2026-04-18
什么是激光雷达?激光雷达的构成与分类
时间:2026-04-18
Excelpoint - 一文了解SiC MOS的应用
时间:2026-04-18
什么是磁电阻器?磁电阻特性及应用
时间:2026-04-18
什么是电场?电场在电容器中的应用
时间:2026-04-18
什么是ARM64?
时间:2026-04-17
vga和hdmi的区别
时间:2026-04-17
什么是ESD?ESD及TVS的原理和应用
时间:2026-04-17
开关电源原理与维修完整版 (10)_标清视频
时间:2026-04-16
基于逻辑门的构成解释如何完成任意逻辑的管...
时间:2026-03-08
彩灯电路
时间:2026-03-05
NE555的有趣电路设计分享
时间:2026-03-08
三相异步电动机原理
时间:2026-03-04
三相异步电动机的拆装详讲
时间:2026-03-04
从0学电路,万用表演示测量三极管方法
时间:2026-03-08
电动机单线远程正反转控制电路图
时间:2026-03-04
光耦在电子电路中作用、关键参数详解
时间:2026-03-08
H桥电机驱动电路解析
时间:2026-03-08
转角测量电路
时间:2026-03-05