司机在驾驶过程中会面临非常复杂的交通状况。首先,司机需要对汽车进行动力控制。其次,他们还要保持对汽车周围环境的关注。第三,司机还要规定从出发点到目的地的导航线路。除此之外,司机还可能会同时使用车载信息娱乐系统或者与乘客聊天。辅助驾驶系统能帮助司机监测和处理稳定性、控制和导航三个层面的信息,这将能有效减少司机的工作负担,并且提高了操控的方便性和驾驶的安全性。防抱死制动系统和汽车稳定控制系统已经能够完成汽车稳定性层面上的任务。导航系统能够满足导航层面的需要,而且应用越来越广泛。在汽车的直接环境中,司机需要引导车辆保持在车道内行驶。鉴于此,电子发烧友技术编辑特整理一些ADDAS电路设计供工程师参考,不足之处还请见谅。
TOP1 高级驾驶监测车载系统电路设计
酒精浓度检测模块设计
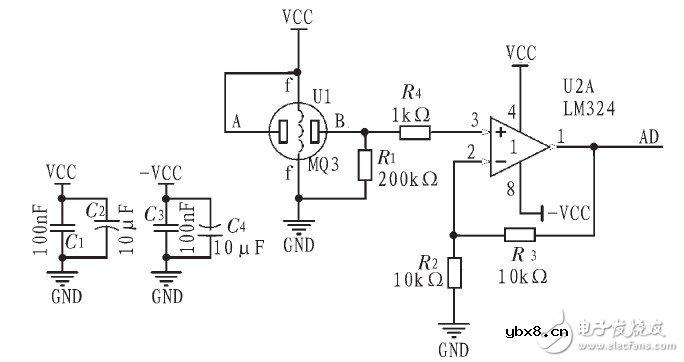
酒精浓度检测模块主要由3个部分组成:酒精传感器,小信号放大电路和A/D转换器。酒精传感器是整个模块的核心,常用的酒精传感器主要有电化学酒精传感器,半导体酒精传感器等等。考虑到这套系统为车载系统,因此需要传感器具有体积小,精度高,响应快,抗干扰能力强的特点,我们选择了MQ-3酒精传感器。MQ-3传感器对乙醇蒸汽有很高的灵敏度和良好的选择性,它的测量范围是 10~1 000 ppm的酒精浓度,在测量范围内,该传感器的体电阻与空气中的酒精含量成线性关系,我们通过将体电阻的变化转化为一种电压的变化,就可测得空气中酒精的酒精含量。
该系统设计电路如图2所示。U1是酒精传感器,两个F引脚为加热引脚,用来给传感器预热,A,B引脚为信号输出,A接电源,B 与地之间串一个200 kΩ的采样电阻(实际电路中用一个电位器来替代),其作用是将体电阻Rs转化为电压输出,运放U2A组成一个同向放大电路,其放大倍数为1+R3/R2,这里R3=R2,所以放大倍数为2倍,然后运放输出端接A/D输入端,我们采用ATmega16L的片上A/D,其分辨率为10位,足以满足我们的采集需求。由此,得到输出电压与体电阻Rs的关系为。

图2 酒精浓度检测模块电路设计
报警显示模块设计
报警显示模块用于酒精浓度的超限报警和日常信息的显示,由蜂鸣器和LCD5110组成,LCD5110是一款常用的液晶屏,供电2.7~5.5 V,通过不同的字库取模,可以显示数字,英文字母,汉字和图片,该款液晶还具有一个背光接口,在外部光线不足的时候可以用一个跳线帽点亮背光,提供照明。 LCD5110与主控MCU的通信采用SPI接口,但是为了硬件IO的通用性和软件的可移植性,本系统中用通用IO来模拟SPI时序,形成一个软件 SPI,因此我们将LCD5110的接口放在了5个通用IO而非专用SPI接口上,增加了布线的方便性。报警装置采用一个有源蜂鸣器,用一个NPN三极管做电流放大,如图3所示,三极管的基极通过一个电阻连接到主控的一个IO上,控制蜂鸣器发声与否。

图3 报警显示模拟电路设计
主控模块设计
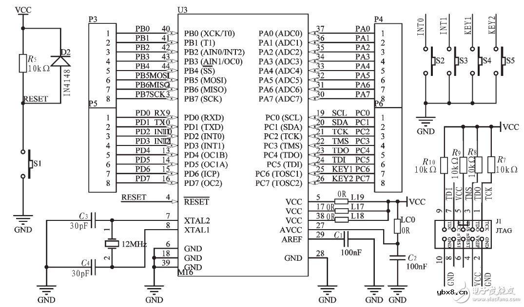
主控模块由单片机ATmega16L及其外围电路组成的最小系统构成。ATmega16L是一块8位单片机,其片上集成了一个10位的AD转换器,分辨率达到5/1024,足以满足酒精浓度检测模块中的采样要求;片上还有一个全双工串口,用于GPS模块和GSM模块的数据通信。ATmega16L普通模式下功耗仅为3.3 mW,非常适合本系统应用。其电路设计如图4所示。

图4 主控模块电路设计
汽车行驶记录仪的数据传输接口电路设计
USB数据传输接口电路设计
USB接口有数据传输速度快、连接简单、兼容性好等特点。汽车行驶记录仪国家标准考虑到RS232接口使用的普及性和USB接口的先进性,规定了同时使用这两种接口实现数据通信。在USB数据传输的设计方案中采用PDIUSBD12芯片作为USB控制器。PDIUSBD12完全符合USB1.1版规范;同时它还符合大多数器件的分类规格;还适用于许多外设,如打印机、扫描仪、外部的存储设备和数码相机等,它使得当前使用SCSI的系统可以立即降低成本。
单片机直接读写闪存盘,可以实现便携设备或者嵌入式系统的外挂式海量存储。这一技术的核心是USB-HOST技术,FAT文件系统规范的实现,海量存储协议的实现以及USB批量传输方式的实现,涉及到的协议众多,技术难度非常高。在如图3所示的设计方案中,USB接口芯片采用的是Cypress公司的USB-HOST接口芯片 SL811,该芯片支持USB1.1协议、价格低、性能突出且可靠性高。文件系统采用FAT格式,可以兼容Windows 98和Windows 2000/XP。对于大多数厂家生产的闪存盘都可以成功存取。

为了提高电路的可靠性和EMI特性,在电路板设计和布线的过程中应注意以下一些规则:在电源、地线之间加上去耦电容;尽量加宽电源、地线宽度,最好是地线比电源线宽;信号线布在电(地)层上;在大面积的接地(电)中,常用元器件的引脚与其连接,对引脚的处理需要进行综合的考虑;布线设计完成后,需检查布线设计是否符合设计者所制定的规则,同时也需确认所制定的规则是否符合印制板生产工艺的需求。
欲了解视频监控相关解决方案与电路图设计,可关注电子发烧友荣誉出品的Designs of week栏目:
相关热词:#传感器
影响介电常数的因素有哪些?
时间:2026-04-22
关于电流互感器基础知识介绍
时间:2026-04-22
开关电源的工作原理及特性
时间:2026-04-22
绝缘栅双极型晶体管(IGBT)外形、等效结构与...
时间:2026-04-22
信噪比(SNR)的定义,如何计算信噪比
时间:2026-04-22
波特率是什么意思_怎样计算波特率
时间:2026-04-21
RS485基本知识介绍
时间:2026-04-18
什么是激光雷达?激光雷达的构成与分类
时间:2026-04-18
Excelpoint - 一文了解SiC MOS的应用
时间:2026-04-18
什么是磁电阻器?磁电阻特性及应用
时间:2026-04-18
基于逻辑门的构成解释如何完成任意逻辑的管...
时间:2026-03-08
彩灯电路
时间:2026-03-05
NE555的有趣电路设计分享
时间:2026-03-08
三相异步电动机原理
时间:2026-03-04
三相异步电动机的拆装详讲
时间:2026-03-04
从0学电路,万用表演示测量三极管方法
时间:2026-03-08
电动机单线远程正反转控制电路图
时间:2026-03-04
光耦在电子电路中作用、关键参数详解
时间:2026-03-08
H桥电机驱动电路解析
时间:2026-03-08
转角测量电路
时间:2026-03-05