以完善的北斗卫星通讯定位系统、GPRS通信网络以及各种搭载传感器设备等技术平台为依托,具有测量风、温、湿、压等气象参数和采集海流、盐度、化学及其它所需的海洋水文参数,目标定位,紧急警情上报,信息发送,统计报表等完善功能的测报仪器设备的研发有着更加广阔的应用前景。本文提出了一种双向通信电路系统设计方案。具有低功耗、微型化、接口丰富、可靠性高等特点,可提供船舶定位、海上通信、遇险求救等多种功能服务,可提升安全防范能力,因而对相关行业主管部门具有重要意义。
ARM9处理器S3C2440A
基于ARM920T内核的S3C2440A作为系统中央处理器,配备128M的SDRAM,256M的NAND FLASH和16M的NOR FLASH,以应对嵌入Linux操作系统所消耗的内存。S3C2440A集成了MMC/SD卡读写控制器,LCD与触摸屏接口,3路UART串口,1路主控与1路从动USB接口,1个IDE接口可挂接大容量硬盘,实时时钟,AC‘97音频接口、多至130个通用IO口等众多硬件资源。S3C2440A内部集成的3路串口可通过外接简单的RS232电平转换芯片,分别连接北斗卫星通讯定位终端、GPRS模块和风传感器。此外,ARM9处理器S3C2440A通过内部集成的两路SPI接口可外接16位ADC,以外接温度、湿度、盐度、压力等传感器。S3C2440A的通用IO口作为开关量输入检测和输出控制接口,并可根据用户需求进行扩展。与此同时,S3C2440A 还可满足连接以太网控制器,USB外设,电子罗盘、海流计、水声传输等可扩展应用需求。
北斗卫星通讯模块电路设计
北斗卫星通讯模块电路的设计可以从信号接收、信号处理及功能界面显示三个层次加以展开,相对应采用性价比高的北斗卫星通讯终端,并设计出串口通讯电路与 LCD液晶显示电路。北斗卫星通讯模块可选用UM220模块,该模块支持北斗二代(BD2)与GPS双系统导航授时,具有尺寸小(仅 40×30×3.7mm)、功耗低(仅350mW)、集成度高等优点,该模块三维定位精度为3m,速度精度为0.1m/s,数据更新率可达1Hz。UM220还配有卫星显控软件CDT(Control&Display Tool),该软件提供简约的图形用户界面,可便捷地控制卫星接收机并进行功能能够设置,获取所需信息。北斗卫星通讯模块电路主要包括 UM220接口、天线、后备电源、复位及串口通讯电路,其电路原理图如图4所示。ARM9处理器S3C2440A的串口0引脚TXD0、RXD0与 UM220的RXD3、TXD3相连接构成串口通讯电路。S3C2440A的引脚GPE0与UM220的PPS引脚连接,可接收UM220输出的脉宽与极性可调的PPS信号;S3C2440A的引脚GPE1可编程。

图4 UM220电路原理图
输出脉宽与极性可调的事件信号提供给UM220的EVENT引脚。UM220供电电源引脚VCC与GND间并联有电解电容CT1和陶瓷电容C1,以滤除高频与低频杂波信号,使得UM220供电电源稳定纯净,且电压峰峰值不超过50mV。UM220具有精确授时功能,为维持系统时钟,UM220的VBAT引脚经限流电阻R1与压降二极管D2、 D3接有3V锂电池。其中,二极管D3压降0.3V,而D2压降0.7V,以确保UM220的VBAT引脚平时由主电源3.3V供电,而主电源失电时,则由后备电源3V锂电池供电。UM220的GNSS_ANT引脚在PCB电路板需要布线50Ω以匹配天线阻抗,然后外接北斗卫星蜂窝天线。此外,电阻R2、 R3与电容C2及二极管D1构成稳定的低电平复位电路,且低电平保持时间大于2ms。
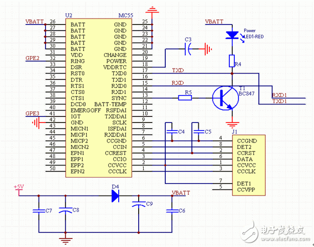
GPRS模块电路设计
测报仪主要依赖卫星通讯网络进行数据通讯与定位,为降低测报仪系统功耗及运营成本,则可选用GPRS/CDMA网络进行远程通讯。GPRS模块外围应用电路设计包括模块启动电路、数据通信电路、语音通信电路及SIM卡应用电路。GPRS模块可选用西门子公司的MC55。MC55是西门子公司推出的新一代。

图5 MC55电路原理图
无线通信GPRS模块,可以快速可靠地实现系统方案中的数据、语音传输、短消息服务和传真,模块结构紧凑,重量轻,内置TCP/IP协议找,由AT指令控制可使应用程序很容易地接入网络。GPRS模块电路主要包括MC55接口、SIM卡电路、启动电源及与S3C2440A连接的串口通讯电路,其电路原理图如图5所示。S3C2440A串口1的RXD1,TXD1引脚与MC55的TXD0、 RXD0引脚连接构成串口通讯电路。MC55的CCGND、CCIN、CCREST、CCIO、CCVCC与CCCLK引脚组成SIM卡接口,并接有滤波电容C4、C5。MC55的供电电源VBATT由5V经二极管D2降压得到。S3C2440A的GPE3驱动控制MC55的IGT引脚,使其进入正常工作模式;S3C2440A的GPE2可检测MC55的RING引脚输出的脉冲信号,以决定系统是否休眠进入低功耗状态。为了在有GPRS数据信息传送时产生同步信号,可通过配置MC55的SYNC引脚控制发光LED状态指示来实现。当有数据发送时,SYNC引脚输出高电平使得三极管T1基极导通,则红色发光二极管LED1被点亮。
----------------------
如何轻松跨越4G产品设计的质量难题?LTE测试帮你忙!
相关热词:#测试测量
波特率是什么意思_怎样计算波特率
时间:2026-04-21
RS485基本知识介绍
时间:2026-04-18
什么是激光雷达?激光雷达的构成与分类
时间:2026-04-18
Excelpoint - 一文了解SiC MOS的应用
时间:2026-04-18
什么是磁电阻器?磁电阻特性及应用
时间:2026-04-18
什么是电场?电场在电容器中的应用
时间:2026-04-18
什么是ARM64?
时间:2026-04-17
vga和hdmi的区别
时间:2026-04-17
什么是ESD?ESD及TVS的原理和应用
时间:2026-04-17
开关电源原理与维修完整版 (10)_标清视频
时间:2026-04-16
基于逻辑门的构成解释如何完成任意逻辑的管...
时间:2026-03-08
彩灯电路
时间:2026-03-05
NE555的有趣电路设计分享
时间:2026-03-08
三相异步电动机原理
时间:2026-03-04
三相异步电动机的拆装详讲
时间:2026-03-04
从0学电路,万用表演示测量三极管方法
时间:2026-03-08
电动机单线远程正反转控制电路图
时间:2026-03-04
光耦在电子电路中作用、关键参数详解
时间:2026-03-08
H桥电机驱动电路解析
时间:2026-03-08
转角测量电路
时间:2026-03-05