1 红外遥控接收电路设计
所有红外遥控器的输出都是用编码后的串行数据对38kHz~40kHz的方波进行脉冲幅度调制而产生的。如果直接对已调波进行测量,而其脉宽只有20多微秒,由于单片机的指令周期是微秒级,会产生很大的误差。因此,先要对已调波进行解调,对解调后的波形进行测量。将CX20106或一体化红外接收头解调出的遥控编码脉冲直接连入SM8952AC25P单片机的INT0和T0脚,定时器T0和T1都初始化为定时工作方式1,T0的GATE位置位。每次外部中断首先停止定时,记录T0、T1的计数值,然后将T0、T1的计数值清零,并重新启动定时。T0的值即为高电平脉宽,T1~T0的值为低电平脉宽。T0、T1与红外编码信号脉宽的对应关系并且存储到外部储蓄器24C256中等待发送调用。

2 红外遥控发送电路设计
遥控信号的还原是通过SM8952AC25P的T2特殊输出口进行二进制脉冲码的高电平与低电平的调制输出,其中调制为利用单片机特殊功能进行内部调制这也是本设计的一个创新点,调制后的信号如图3.5-2驱动红外发光管工作。该设计的硬件电路相对简单,因此系统的调试重点在软件上。

相关热词:#调制
ne555呼吸灯电路图大全(三款NE555脉冲LED灯...
时间:2026-03-07
ne555延时电路图大全(开机延时输出高电平/...
时间:2026-03-07
无极调光台灯电路图大全(脉宽调制/LS7232/...
时间:2026-03-07
单片机上电复位电路图大全
时间:2026-03-07
5款简单跑马灯电路图大全(八路跑马灯/CD40...
时间:2026-03-07
最简单无线发射电路图大全(超声波发射/射频...
时间:2026-03-07
双稳态开关电路图大全(光电耦合器/晶体管/...
时间:2026-03-07
cmos传输门如何传输(cmos传输门工作原理及...
时间:2026-03-07
光敏电阻光控灯电路图大全(太阳能/晶闸管/...
时间:2026-03-07
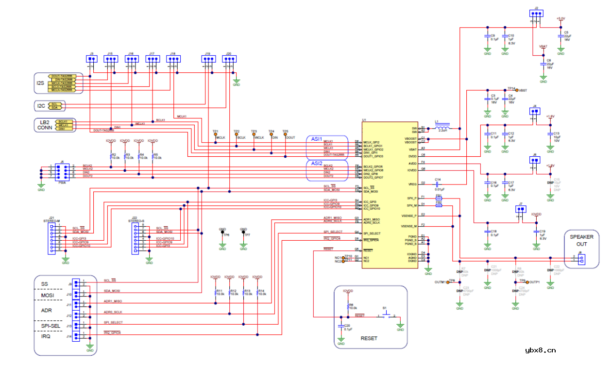
TAS2557测试电路
时间:2026-03-07
彩灯电路
时间:2026-03-05
三相异步电动机原理
时间:2026-03-04
三相异步电动机的七种调速方式
时间:2026-03-04
转角测量电路
时间:2026-03-05
经典的正弦波发生电路
时间:2026-03-05
电动机单线远程正反转控制电路图
时间:2026-03-04
三相异步电动机的拆装详讲
时间:2026-03-04
USB转232电路图
时间:2026-03-04
电度表的工作原理
时间:2026-03-04
电风扇红外遥控器2
时间:2026-03-04