在制作印制板的过程中,印制腐蚀工艺完成后,会遇到一些问题,如、铜泊条之间不该连结的地方被连接了(搭桥),即出现了短路故障。这里介绍一种印制板短路检测器电路,用它可以检测印制板的上述故障。
一、工作原理
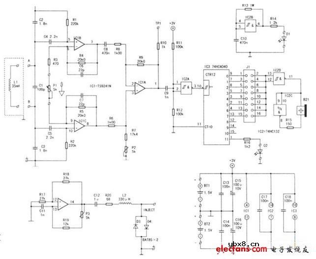
在印制板某个部分的线路不该连结的地方若发生了短路现象时,只需在该部分j主人信号电流,从而在该局部区域会产生磁场。该磁场可以用这里介绍的短路检测器进行检测,检测时,该检测器会在短路处发出声响和LED闪烁的同时报警,以示出短路的位置。检测器电路如下图所示。例如,当印制板,见右图的A处存在短路,只需在C、D两点法人一组脉冲信号,再用线圈(可自制)去拾取该磁场的信号。为了提高检测灵敏变,这里选择了信号频率为39kHz(超声频率)。线圈L1拾取的信号经运放IC1a~IC1C(TS9241N)放大,再通过斯米特触发器电路IC2(74H132)整形后由IC3(74HC4O4O)分频。
电路中的电位器P1,用以调节运放IC1的增盖。电路中的插座J1,可按用户需要短接其某两点,以选择分频信号。该信号再输出供给IC2C、IC2D和蜂鸣器组成的报警电路以发出声响。同时,分频器IC3的(11)脚输出的分频信号,通过电阻R16驱动LED(D2)发光,以示告警。(11)脚的分频信号为29kHz/212=7Hz。LED发光时,可能为闪烁光.也可能是连续光,这取决于分频计数器IC3运行停止检测时(11)脚的状态。
下图电路采用电池供电,为了显示电源的正常供电,利用IC2B外加Rl3和CIO组成2Hz的多谐振荡器,用LED(D1)进行显示,Rl4为限流电阻,保证D1处于微功耗状态,通过LED的电流约1mA。

检测器的检测线圈L1检测时所需的信号源,由IC1的第四个运放IC1D完成,IC1D、R17、R18、R19、电位器P3和C11等组成多谐振荡器,由它产生检测信号,其,频率由等式f0=2.26.7kHz~39kHz,由p3可调定值,也可改变C11和R19以改变多谐振荡器的频率。由上述可见,由于信号频率是一点频,这就限制了检测信号源的电流其它谐波的出现。信号源中的电感L2,是低通滤波器,它与输出串联。
C12是隔直(DC)电容,通过电阻R2O与电感L2串联,以防止电感线圈中有直流电通过。
运算放大器IC1型号为TS9241N,其工作电压为2.7~+12(v);输出电流可达80mA。IC1这种高输出电流使放大器IC1的最后输出,无需再加放大工作,实际上IC1所需的工作电流仅20mA。

前己所述,电路由电池供电,其值为+3V,采用两节AA电池已能满足电路要求。从下图的左下角电源供电电路可看出,因为电源电压有一半(1.5V)是虚地点,所以在印板制作时会有两个接地点。具体使用电池时,对两个电池采用抽头方法,达到接虚地目的。
相关热词:#印制板
浅析串联电路和并联电路中的电流、电压的规...
时间:2026-03-07
串并联电路的特点与识别串并联电路的四种方...
时间:2026-03-07
555定时器的电路结构与功能,由555定时器实...
时间:2026-03-07
由555定时器组成的单稳态触发器
时间:2026-03-07
555定时器解析,555定时器的工作模式及其应...
时间:2026-03-07
集成555时基电路解析,555时基集成电路与NE...
时间:2026-03-07
555内部电路结构与万用表测试555芯片的性能
时间:2026-03-07
MOS管驱动电路的基础总结
时间:2026-03-07
串扰和反射能让信号多不完整
时间:2026-03-07
二次回路电路原理图及讲解(一)——电路天...
时间:2026-03-07
彩灯电路
时间:2026-03-05
三相异步电动机原理
时间:2026-03-04
三相异步电动机的七种调速方式
时间:2026-03-04
转角测量电路
时间:2026-03-05
经典的正弦波发生电路
时间:2026-03-05
电动机单线远程正反转控制电路图
时间:2026-03-04
三相异步电动机的拆装详讲
时间:2026-03-04
USB转232电路图
时间:2026-03-04
电度表的工作原理
时间:2026-03-04
电风扇红外遥控器2
时间:2026-03-04