电路功能与优势
图1所示电路是一种灵活的信号调理电路,用于处理宽动态范围(从几mV p-p到20 V p-p)的信号。该电路利用高分辨率模数转换器(ADC)的内部可编程增益放大器(PGA)来提供必要的调理和电平转换并实现动态范围。
在过程控制和工业自动化应用中,±10 V满量程信号非常常见;然而,有些情况下,信号可能小到只有几mV。用现代低压ADC处理±10 V信号时,必须进行衰减和电平转换。但是,对小信号而言,需要放大才能利用ADC的动态范围。因此,在输入信号的变化范围较大时,需要使用带可编程增益功能的电路。
此外,小信号可能具有较大的共模电压摆幅;因此需要较高的共模抑制(CMR)性能。在某些源阻抗较大的应用中,模拟前端输入电路也需要具有高阻抗。


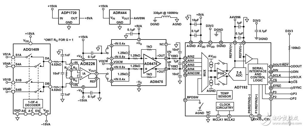
图1. 适合宽工业范围信号调理的灵活模拟前端电路
图1所示电路解决了所有这些难题,并提供了可编程增益、高CMR和高输入阻抗。输入信号经过4通道ADG1409 多路复用器进入 AD8226低成本、宽输入范围仪表放大器。AD8226低成本、宽输入范围仪表放大器。AD8226提供高达80dB的高共模抑制(CMR)和非常高的输入阻抗(差模800ΩM和共模400ΩM)。宽输入范围和轨到轨输出使得AD8226可以充分利用供电轨。
AD8475是一款全差分衰减放大器,集成精密增益电阻,可提供精密衰减(G=0.4或G=0.8)、共模电平转换及单端差分转换功能。AD8475是一种易于使用、完全集成的精密增益模块,采用单电源供电时,最高可处理±10 V的信号电平。因此,AD8475适用于衰减来自AD8226且最高20Vp-p的信号,同时维持高CMR性能并提供差分输出来驱动差分输入ADC。
AD7192是一款内置PGA的24位Σ-Δ型ADC。片内低噪声增益级(G = 1、8、16、32、64或128)意味着可直接向该ADC输入小信号。
结合上述器件,对幅度会变化的信号而言,该电路可以提供非常好的性能且易于配置。该电路适合工业自动化、过程控制、仪器仪表和医疗设备应用。
相关热词:
影响介电常数的因素有哪些?
时间:2026-04-22
关于电流互感器基础知识介绍
时间:2026-04-22
开关电源的工作原理及特性
时间:2026-04-22
绝缘栅双极型晶体管(IGBT)外形、等效结构与...
时间:2026-04-22
信噪比(SNR)的定义,如何计算信噪比
时间:2026-04-22
波特率是什么意思_怎样计算波特率
时间:2026-04-21
RS485基本知识介绍
时间:2026-04-18
什么是激光雷达?激光雷达的构成与分类
时间:2026-04-18
Excelpoint - 一文了解SiC MOS的应用
时间:2026-04-18
什么是磁电阻器?磁电阻特性及应用
时间:2026-04-18
基于逻辑门的构成解释如何完成任意逻辑的管...
时间:2026-03-08
彩灯电路
时间:2026-03-05
NE555的有趣电路设计分享
时间:2026-03-08
三相异步电动机原理
时间:2026-03-04
三相异步电动机的拆装详讲
时间:2026-03-04
从0学电路,万用表演示测量三极管方法
时间:2026-03-08
电动机单线远程正反转控制电路图
时间:2026-03-04
光耦在电子电路中作用、关键参数详解
时间:2026-03-08
H桥电机驱动电路解析
时间:2026-03-08
转角测量电路
时间:2026-03-05