电路组成
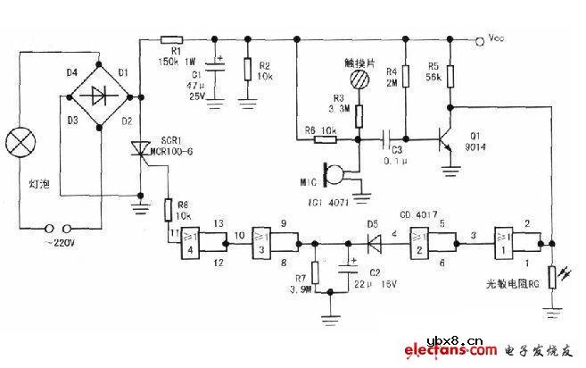
下图是声、光、触摸三控延时自熄开关的电气原理图,该电路由电源电路、信号检测转换电路、延时电路和控制电路组成。
1.电路组成
(1)电源电路。该电路由二极管Dl、D2、D3、D4,电阻Rl,R2和电容Cl组成。其中D1~D4组成桥式整流电路,其功能是将经过负载(灯泡)的220V交流电转换为直流,该直流电压较高,Rl、R2和Cl完成对整流后的脉动直流电压的降压和滤波。Cl两端的电压即为后续单元电路的电源电压,约为9.5V。
(2)信号检测转换电路。该电路包含光线、声音和人体触摸信号检测转换。其中光线检测由R5和光敏电阻RC组成,光敏电阻两端的电压随着光线的强弱变化而变化,并送入集成电路CD4071的第1、2脚进行处理;声音检测由驻极体话筒MIC、C3、R4、R5、R6和Ql组成,声音信号经MIC转换为电信号后通过电容C3耦合至三极管Ql进行放大,电阻R4、R5构成Ql的直流偏置电阻,声音的有无通过Ql集电极的电压变化送到集成电路CD4071的第1、2脚进行处理,电阻R6为MIC内部的放大元件提供偏置;人体触摸感应信号则通过触摸片、R3、C3进入Ql放大,并从Ql的C极输入到CD4071的1、2脚,当有无触摸信号时也将引起CD4071的1、2脚电压变化,因此CD4071的1、2脚的电压是由声音和触摸信号共同作用的结果。
(3)延时电路。该电路由D5、R7和C2组成。其中R7和C2为延时时间控制元件,图中所示参数的延时时间大约为150s。二极管D5的功能是防止C2向CD4071的4脚放电影响延时时间。
(4)控制电路。该电路由集成电路CD4071、单向可控硅SCR1和R8组成。其中CD4071是四一二输入或门。

相关热词:#开关电路
简单电子点火器电路图大全(NE555\磁电...
时间:2026-03-07
小型发电机电路图大全(六款外搭铁启动/单相...
时间:2026-03-07
555作逆变器电路图大全(四款555作简易高频...
时间:2026-03-07
高压脉冲发生器电路图大全(六款等效电路/电...
时间:2026-03-07
继电器开关电路图大全(光控开关电路/时间继...
时间:2026-03-07
光耦驱动继电器电路图大全(光电耦合器/ULN...
时间:2026-03-07
太阳能热水器电路图大全(上水自控电路/SN8...
时间:2026-03-07
轻触自锁开关电路图大全(自锁互锁电子开关...
时间:2026-03-07
msp430无刷电机控制设计电路
时间:2026-03-07
三极管组成的光控开关电路原理图_四款光控开...
时间:2026-03-07
彩灯电路
时间:2026-03-05
三相异步电动机原理
时间:2026-03-04
三相异步电动机的七种调速方式
时间:2026-03-04
转角测量电路
时间:2026-03-05
经典的正弦波发生电路
时间:2026-03-05
电动机单线远程正反转控制电路图
时间:2026-03-04
三相异步电动机的拆装详讲
时间:2026-03-04
USB转232电路图
时间:2026-03-04
电度表的工作原理
时间:2026-03-04
电风扇红外遥控器2
时间:2026-03-04