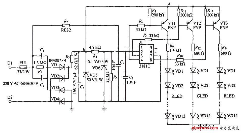
LED景观照明灯就是实现RGBLED的交替点亮以及渐变控制,电路设计如图1所示。该电路采用3181集成芯片作为控制器,其相关功能及引脚参看文献[4],共控制36只小功率LED,采用RGB三基色LED各12只,驱动方案采用电容降压式。
其中,C1、C5为并联的两个相同的电容,起降压及限流作用;由4个lN4007组成的整流桥对输入交流电压进行整流;滤波电容C4用于滤除整流输出电压中的交流成分,使电压更为平滑;肖特基二极管VD5稳定a点的电压;VD6为控制IC提供稳定的电压;R3、R4为限流电阻;R2、C2为控制IC提供交流输入频率,为集成IC提供交流采样频率;三极管VT1、VT2、VT3用于控制LED支路的电流变化。

图1 LED景观照明灯电路
相关热词:#led照明
浅析串联电路和并联电路中的电流、电压的规...
时间:2026-03-07
串并联电路的特点与识别串并联电路的四种方...
时间:2026-03-07
555定时器的电路结构与功能,由555定时器实...
时间:2026-03-07
由555定时器组成的单稳态触发器
时间:2026-03-07
555定时器解析,555定时器的工作模式及其应...
时间:2026-03-07
集成555时基电路解析,555时基集成电路与NE...
时间:2026-03-07
555内部电路结构与万用表测试555芯片的性能
时间:2026-03-07
MOS管驱动电路的基础总结
时间:2026-03-07
串扰和反射能让信号多不完整
时间:2026-03-07
二次回路电路原理图及讲解(一)——电路天...
时间:2026-03-07
彩灯电路
时间:2026-03-05
三相异步电动机原理
时间:2026-03-04
三相异步电动机的七种调速方式
时间:2026-03-04
转角测量电路
时间:2026-03-05
经典的正弦波发生电路
时间:2026-03-05
电动机单线远程正反转控制电路图
时间:2026-03-04
三相异步电动机的拆装详讲
时间:2026-03-04
USB转232电路图
时间:2026-03-04
电度表的工作原理
时间:2026-03-04
电风扇红外遥控器2
时间:2026-03-04