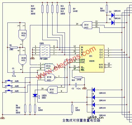
左图:电路采用一块可预置数的4位2进制加/减计数器CD40193作为核心控制器件,配合周围的IC2、IC3、DIP1等外围元器件共同完成预置与控制功能。首先来了解一下CD40193,它的引脚图如图3,采用16脚DIP16双列直插式封装。其特点是采用双时钟的逻辑结构,加减计数具有各自的时钟通道,计数方向由脉冲进入的通道来决定。采用8-4-2-1编码具有进位制输出Qco和借位输出Qbo。表1是功能表。如计数时CPd为高电平,时钟脉冲由CPu输入,在上升沿作用下计数器左增量计数;减计数时CPu位高电平,时钟脉冲由CPd进入在上升沿的作用下作减量计数。预置数时,只要在预置控制端PE和Cr端加以低电平或负脉冲,即可将接在D1-D4上的预置数传送到各计数单元的输出端Q1-Q4。然后PE恢复高电平时,计数器可在预置数的基础上作加1或减 1计数。只要Cr段为高电平或正脉冲,则Q1-Q4将全部输出为零。当加计数达到最大值(1111)且加计数输入端为地电平时,进位输出Qco输出一负脉冲;同理,当减计数达到最大值(0000)时,且减计数输入端为低电平时,借位输出端Qbo输出一负脉冲。本文应用了其反向原理。
左图中:DIP1位小型拨码预置开关,接与IC1的四个预置端P0-P3用于对输出进行预置数,P0-P3接了四个上拉电阻。MR端通过一电阻接地,确定了电路不被清零。PL预置控制端接了一个由R9和C2共同组成的积分电路,用于在上电瞬间产生预置复位,同时外接AN3用于手动复位。IC2A-IC2B组成约2Hz的震荡电路,
用于产生计数脉冲。IC3A-IC3B组成通道选择电路,由于IC3的与非作用,平时9脚和6脚输出高电平计数器处于等待状态,不进行计数。IC2C输出为低电平,LED不亮。当AN1或AN2任一按下时,IC3的9脚或6脚输出低电平,在脉冲结束时产生上升沿进行加减计数,同时IC2C输出位高电平点亮LED发光闪烁,表示动作有效。IC3C、D5、D6、R8共同组成四输入端与非门用来钳位加计数最大值时继续操作而产生的循环效应(即最大值时再计数将返回到最小置,从而产生音量的大起大落);同理,D1-D4、R7共同组成四输入端或门电路,用来钳位减计数最大值时继续操作而产生的循环效应。两个门电路分别作用于IC3A或IC3B。
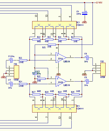
左图是由LM358组成的两路对称的L/R放大器,结成单电源反向输入端放大器。由两个四路电子开关CD4066组成的增益调整电路,用来产生16种不同的电阻组合,与输入端电阻R11/R16进行比较产生增益的变化,从而产生音量的变化。本电位器的特点也在于此处。因该路的最大增益为1,输入阻抗有足够高,所以,几乎可对任何原有音量电位其进行代换,并且控制按钮可安排在原机器的任何位置,在调整过程中不会因引线过长产生噪音。



相关热词:#集成电路
波特率是什么意思_怎样计算波特率
时间:2026-04-21
RS485基本知识介绍
时间:2026-04-18
什么是激光雷达?激光雷达的构成与分类
时间:2026-04-18
Excelpoint - 一文了解SiC MOS的应用
时间:2026-04-18
什么是磁电阻器?磁电阻特性及应用
时间:2026-04-18
什么是电场?电场在电容器中的应用
时间:2026-04-18
什么是ARM64?
时间:2026-04-17
vga和hdmi的区别
时间:2026-04-17
什么是ESD?ESD及TVS的原理和应用
时间:2026-04-17
开关电源原理与维修完整版 (10)_标清视频
时间:2026-04-16
基于逻辑门的构成解释如何完成任意逻辑的管...
时间:2026-03-08
彩灯电路
时间:2026-03-05
NE555的有趣电路设计分享
时间:2026-03-08
三相异步电动机原理
时间:2026-03-04
三相异步电动机的拆装详讲
时间:2026-03-04
从0学电路,万用表演示测量三极管方法
时间:2026-03-08
电动机单线远程正反转控制电路图
时间:2026-03-04
光耦在电子电路中作用、关键参数详解
时间:2026-03-08
H桥电机驱动电路解析
时间:2026-03-08
转角测量电路
时间:2026-03-05