由HI7159A构成的5 1/2智能数字电压表的电路如图所示,R1、C1分别为积分电阻与积分电阻与积分电容。由MC1403提供的2.5V基准电压源经过精密多圈电位器RP分压后,获得UREF=1.00000V。C2是消路躁电容。HI7159采用正负5V电源供电,模拟地与数字地可以短


相关热词:#数字电压表
电磁炉电流检测电路图大全(LM358/电流检锅...
时间:2026-03-07
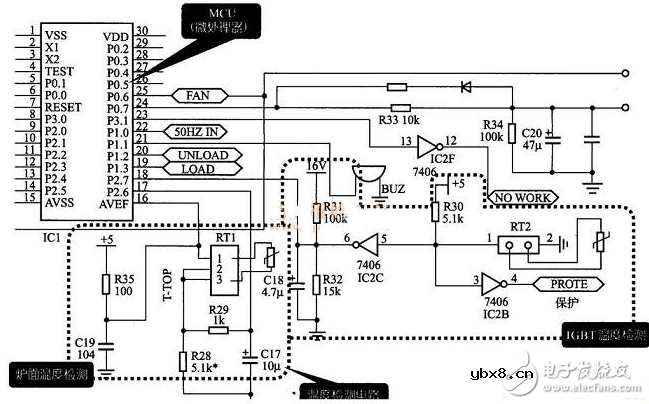
电磁炉温度检测电路图大全(高频/IGBT/传感...
时间:2026-03-07
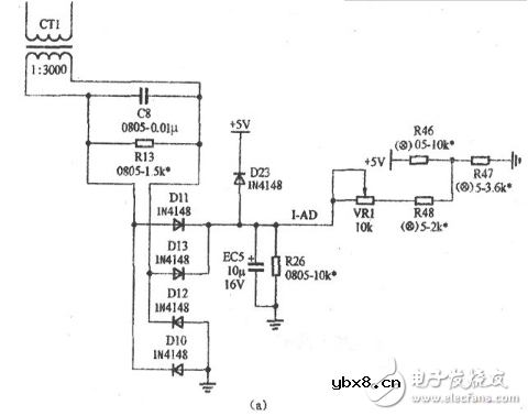
电磁炉电流采样电路图大全(电流互感器/全波...
时间:2026-03-07
空调温度检测电路图大全(中央空调/传感器温...
时间:2026-03-07
12v延时关闭电路图大全(可控硅/晶闸管/触摸...
时间:2026-03-07
1到10s可调延时电路图大全(CD4060/NE555时...
时间:2026-03-07
最简单直流制动电路图大全(直流电动机/单管...
时间:2026-03-07
星三角能耗制动电路图大全(电动机/接触器/...
时间:2026-03-07
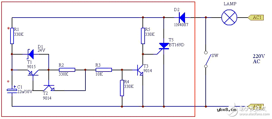
9013作为开关电路图大全(变压器/可控硅/IC...
时间:2026-03-07
光电耦合器电路图大全(可控硅/稳压电路/隔...
时间:2026-03-07
彩灯电路
时间:2026-03-05
三相异步电动机原理
时间:2026-03-04
三相异步电动机的七种调速方式
时间:2026-03-04
转角测量电路
时间:2026-03-05
经典的正弦波发生电路
时间:2026-03-05
电动机单线远程正反转控制电路图
时间:2026-03-04
三相异步电动机的拆装详讲
时间:2026-03-04
USB转232电路图
时间:2026-03-04
电度表的工作原理
时间:2026-03-04
电风扇红外遥控器2
时间:2026-03-04