多功能采样和保持电路应用于工业和T&M电路...
时间:2026-03-07
通用LVDT信号调理电路图
时间:2026-03-07
高侧电流感测参考设计电路图
时间:2026-03-07
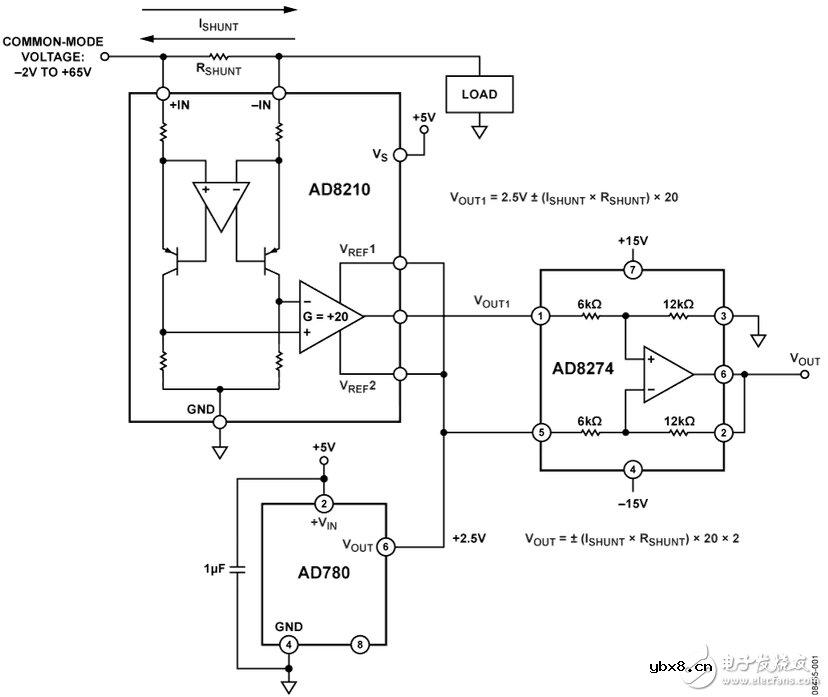
高电压高精度电流检测和输出电平转换电路图
时间:2026-03-07
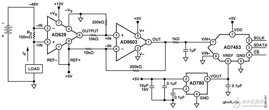
利用单电源器件测量−48V高端电流电路图
时间:2026-03-07
适用于420-470MHz的射频布局参考设计电路图
时间:2026-03-07
14位4-20mA环路供电型热电偶温度测量系统电...
时间:2026-03-07
模拟PWM发生器设计电路图:5V 500kHz PWM输...
时间:2026-03-07
14位125MSPS四通道ADC电路图(通过后端数字...
时间:2026-03-07
离散LEAD I ECG实现的数据采集模块(用于EC...
时间:2026-03-07
彩灯电路
时间:2026-03-05
三相异步电动机原理
时间:2026-03-04
三相异步电动机的七种调速方式
时间:2026-03-04
转角测量电路
时间:2026-03-05
经典的正弦波发生电路
时间:2026-03-05
电动机单线远程正反转控制电路图
时间:2026-03-04
USB转232电路图
时间:2026-03-04
电度表的工作原理
时间:2026-03-04
电风扇红外遥控器2
时间:2026-03-04
三相异步电动机的拆装详讲
时间:2026-03-04