当前位置:首页 > 电路图基础 > 正文

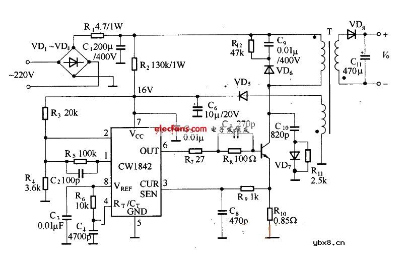
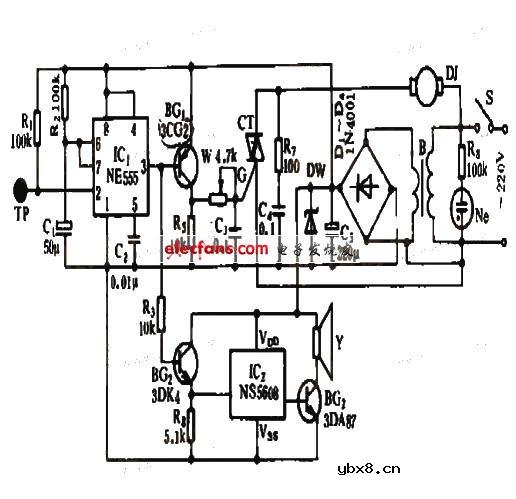
自制导电海绵式压力传感器应用电路图

来源:网络  发布者:电工基础  发布时间:2026-03-07 10:58
自制导电海绵式压力传感器应用电路图

自制导电海绵式压力传感器应用电路图

自制导电海绵式压力传感器应用电路图

相关热词:#压力传感器