可变维式电桥振荡器

该电路利用电位器可在300-3000Hz范围内调谐,A1和A2是FET集成运放,上端制限由运放的增益带宽和决定。
相关热词:#振荡器
基于TRF6900单片机射频收发器电路设计
时间:2026-03-07
无线发送与接收呼叫系统电路设计 —电路图天...
时间:2026-03-07
基于Atmega128单片机无人车控制系统电路设计
时间:2026-03-07
基于低端微控制的无线控制器系统电路设计
时间:2026-03-07
采用NFC技术的无线通讯系统接口与复位电路模...
时间:2026-03-07
微控制器模拟移相器电路设计图
时间:2026-03-07
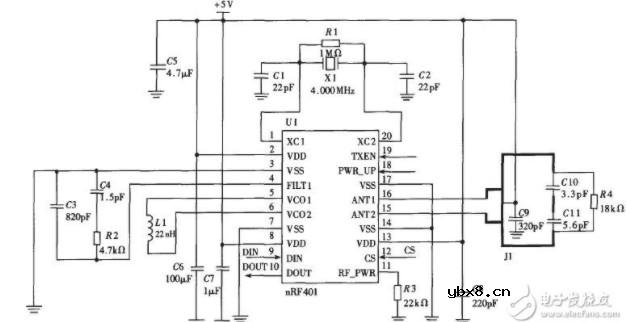
基于单片机的多机无线近距离通信系统电路设...
时间:2026-03-07
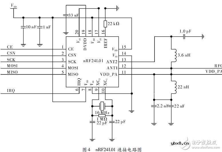
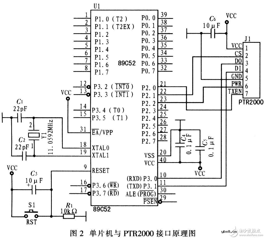
基于AT89C52单片机近距离无线通信系统电路设...
时间:2026-03-07
近距离无线视频传输系统电路设计
时间:2026-03-07
采用TC35I无线数据传输与GSM通信模块电路设...
时间:2026-03-07
彩灯电路
时间:2026-03-05
三相异步电动机原理
时间:2026-03-04
三相异步电动机的七种调速方式
时间:2026-03-04
转角测量电路
时间:2026-03-05
经典的正弦波发生电路
时间:2026-03-05
电动机单线远程正反转控制电路图
时间:2026-03-04
USB转232电路图
时间:2026-03-04
电度表的工作原理
时间:2026-03-04
电风扇红外遥控器2
时间:2026-03-04
三相异步电动机的拆装详讲
时间:2026-03-04