当前位置:首页 > 电工基础 > 正文

启动电路图

来源:网络  发布者:电工基础  发布时间:2026-03-06 17:58
图1  PWM逻辑电路及输出电路 图1中,V8为振荡电路产生的振荡脉冲,其占空比为50%,由该脉冲决定开关器件的工作频率。V1为原边电流采样电阻上的压降,V2为输出电压的反馈值,V3是用于驱动开关管的信号。V2经过PI

启动电路图

图1  PWM逻辑电路及输出电路

图1中,V8为振荡电路产生的振荡脉冲,其占空比为50%,由该脉冲决定开关器件的工作频率。V1为原边电流采样电阻上的压降,V2为输出电压的反馈值,V3是用于驱动开关管的信号。V2经过PI调节器进行误差放大后输入到比较器的反向端,与输入到比较器同向端的经过误差放大后的V1值进行比较,从而决定V3的脉宽大小。逻辑电路产生的信号经过输出级后用来驱动MOSFET的开通和关断,该信号(V3)的占空比与输出电压的反馈值V2成反比,实现电压反馈式的控制环,同时,该信号的占空比还与输入的直流电压值成反比,以实现电路的前馈控制。V3信号由经过放大后的原边电流的采样电阻上的电压值和经过PI调节器的输出电压的反馈值共同来控制。图2为各个反馈信号的误差放大值、振荡脉冲V8以及MOSFET的驱动信号V3波形。图2中1)为振荡脉冲V8的波形,2)为驱动信号V3的波形,3)、4)为电压反馈和电流反馈值经过误差放大后的波形(V2和V1的波形)。

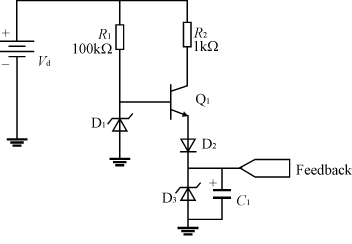
    图3为启动电路图。

启动电路图

图3  启动电路图

    该启动电路由双极性晶体管Q1,稳压二极管D1,D3和二极管D2以及电容C1构成。在电路启动的初期,输入的直流电源通过双极性晶体管Q1给电容C1充电,使电路开始工作。等到反馈的电压值Feedback比电路中的稳压二极管D1的稳压值大时,双极性晶体管Q1被关断,该电路停止工作。PWM比较器的工作电压由Feedback信号提供。这种电路的优点是可以有效地减小损耗,而很多国外产品的启动电路是由大电阻和电容构成,因而在电阻上将会有一定的损耗。

    在图1的驱动控制电路中,我们还可以看到,该电路有逐周电流检测功能。逐周的峰值漏极电流限制电路以原边电流的采样电阻作为检测电阻。器件内部的PI调节器的输出值设有+5V的电压限制,而采样电阻上的电压值放大5倍后与PI调节器的输出值进行比较,故设计电路时就可以精确地计算出电流峰值,通过选定采样电阻值和原副边的匝数比来进行电流限制。当MOSFET的漏极电流太大使采样电阻上的压降放大后超过+5V的阈值时,MOSFET就会被关断,直到下一个时钟周期开始。

相关热词:#启动

热门文章
彩灯电路彩灯电路

时间:2026-03-05

三相异步电动机原理三相异步电动机原理

时间:2026-03-04

转角测量电路转角测量电路

时间:2026-03-05

经典的正弦波发生电路经典的正弦波发生电路

时间:2026-03-05

电度表的工作原理电度表的工作原理

时间:2026-03-04

电动机单线远程正反转控制电路图电动机单线远程正反转控制电路图

时间:2026-03-04

三相异步电动机的拆装详讲三相异步电动机的拆装详讲

时间:2026-03-04

三相异步电动机的七种调速方式三相异步电动机的七种调速方式

时间:2026-03-04

USB转232电路图USB转232电路图

时间:2026-03-04

线性可调差动变压器测量计电路图线性可调差动变压器测量计电路图

时间:2026-03-05