当前位置:首页 > 电路图基础 > 正文

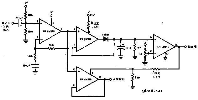
声启动开关及放大器电路图

来源:网络  发布者:电工基础  发布时间:2026-03-06 12:18
声启动开关及放大器电路图

声启动开关及放大器电路图

声启动开关及放大器电路图

相关热词:#启动