本文主要是关于光耦的相关介绍,并着重对达林顿光耦驱动继电器电路设计进行了详尽的阐述。
光耦合器的主要优点是单向传输信号,输入端与输出端完全实现了电气隔离,抗干扰能力强,使用寿命长,传输效率高。它广泛用于电平转换、信号隔离、级间隔离、开关电路、远距离信号传输、脉冲放大、固态继电器(SSR)、仪器仪表、通信设备及微机接口中。由于光电耦合器的输入阻抗与一般干扰源的阻抗相比较小,因此分压在光电耦合器的输入端的干扰电压较小,它所能提供的电流并不大,不易使半导体二极管发光;由于光电耦合器的外壳是密封的,它不受外部光的影响;光电耦合器的隔离电阻很大(约1012Ω)、隔离电容很小(约几个pF)所以能阻止电路性耦合产生的电磁干扰。线性方式工作的光电耦合器是在光电耦合器的输入端加控制电压,在输出端会成比例地产生一个用于进一步控制下一级的电路的电压。线性光电耦合器由发光二极管和光敏三极管组成,当发光二极管接通而发光,光敏三级管导通,光电耦合器是电流驱动型,需要足够大的电流才能使发光二极管导通,如果输入信号太小,发光二极管不会导通,其输出信号将失真。在开关电源,尤其是数字开关电源中。
采用一只光敏三极管的光耦合器,CTR的范围大多为20%~300%(如4N35),而PC817则为80%~160%,达林顿型光耦合器(如4N30)可达100%~5000%。这表明欲获得同样的输出电流,后者只需较小的输入电流。因此,CTR参数与晶体管的hFE有某种相似之处。线性光耦合器与普通光耦合器典型的CTR-IF特性曲线。
普通光耦合器的CTR-IF特性曲线呈非线性,在IF较小时的非线性失真尤为严重,因此它不适合传输模拟信号。线性光耦合器的CTR-IF特性曲线具有良好的线性度,特别是在传输小信号时,其交流电流传输比(ΔCTR=ΔIC/ΔIF)很接近于直流电流传输比CTR值。因此,它适合传输模拟电压或电流信号,能使输出与输入之间呈线性关系。这是其重要特性。
必须遵循下列原则:所选用的光电耦合器件必须符合国际的有关隔离击穿电压的标准;由英国埃索柯姆(Isocom)公司、美国摩托罗拉公司生产的4N××系列(如4N25 、4N26、4N35)光耦合器
技术参数
一、输入特性
光耦合器的输入特性实际也就是其内部发光二极管的特性。常见的参数有:
1. 正向工作电压Vf(Forward Voltage)
Vf是指在给定的工作电流下,LED本身的压降。常见的小功率LED通常以If=20mA来测试正向工作电压,当然不同的LED,测试条件和测试结果也会不一样。
2. 反向电压Vr(Reverse Voltage )
是指LED所能承受的最大反向电压,超过此反向电压,可能会损坏LED。在使用交流脉冲驱动LED时,要特别注意不要超过反向电压。
3. 反向电流Ir(Reverse Current)
通常指在最大反向电压情况下,流过LED的反向电流。
4. 允许功耗Pd(Maximum Power Dissipation)
LED所能承受的最大功耗值。超过此功耗,可能会损坏LED。
5. 中心波长λp(Peak Wave Length)
是指LED所发出光的中心波长值。波长直接决定光的颜色,对于双色或多色LED,会有几个不同的中心波长值。
6. 正向工作电流If(Forward Current)
If是指LED正常发光时所流过的正向电流值。不同的LED,其允许流过的最大电流也会不一样。
7. 正向脉冲工作电流Ifp(Peak Forward Current)
Ifp是指流过LED的正向脉冲电流值。为保证寿命,通常会采用脉冲形式来驱动LED,通常LED规格书中给中的Ifp是以0.1ms脉冲宽度,占空比为1/10的脉冲电流来计算的。
二、输出特性
光耦合器的输出特性实际也就是其内部光敏三极管的特性,与普通的三极管类似。常见的参数有:
1. 集电极电流Ic(Collector Current)
光敏三极管集电极所流过的电流,通常表示其最大值。
2. 集电极-发射极电压Vceo(C-E Voltage)
集电极-发射极所能承受的电压。
3. 发射极-集电极电压Veco(E-C Voltage)
发射极-集电极所能承受的电压
4. 反向截止电流Iceo
5. C-E饱和电压Vce(sat)(C-E Saturation Voltage)
四、传输特性:
1.电流传输比CTR(Current Transfer Radio)
2.上升时间Tr (Rise Time)& 下降时间Tf(Fall Time)
其它参数诸如工作温度、耗散功率等不再一一敷述。
三、隔离特性
1.入出间隔离电压Vio(Isolation Voltage)
光耦合器输入端和输出端之间绝缘耐压值。
2.入出间隔离电容Cio(Isolation Capacitance):
光耦合器件输入端和输出端之间的电容值
3.入出间隔离电阻Rio:(Isolation Resistance)
半导体光耦合器输入端和输出端之间的绝缘电阻值。
光耦合器的技术参数主要有发光二极管正向压降VF、正向电流IF、电流传输比CTR、输入级与输出级之间的绝缘电阻、集电极-发射极反向击穿电压V(BR)CEO、集电极-发射极饱和压降VCE(sat)。此外,在传输数字信号时还需考虑上升时间、下降时间、延迟时间和存储时间等参数。
电流传输比是光耦合器的重要参数,通常用直流电流传输比来表示。当输出电压保持恒定时,它等于直流输出电流IC与直流输入电流IF的百分比。
使用光电耦合器主要是为了提供输入电路和输出电路间的隔离,在设计电路时,必须遵循下列原则:所选用的光电耦合器件必须符合国内和国际的有关隔离击穿电压的标准;由英国埃索柯姆(Isocom)公司、美国FAIRCHILD生产的4N××系列(如4N25、4N26、4N35)光耦合器,在国内应用地十分普遍。可以用于单片机的输出隔离;所选用的光耦器件必须具有较高的耦合系数。
以下为光电耦合器的常用参数:
反向电流IR:在被测管两端加规定反向工作电压VR时,二极管中流过的电流。
反向击穿电压VBR:被测管通过的反向电流IR为规定值时,在两极间所产生的电压降。
正向压降VF:二极管通过的正向电流为规定值时,正负极之间所产生的电压降。
正向电流IF:在被测管两端加一定的正向电压时二极管中流过的电流。结电容CJ:在规定偏压下,被测管两端的电容值。
反向击穿电压V(BR)CEO:发光二极管开路,集电极电流IC为规定值,集电极与发射集间的电压降。
输出饱和压降VCE(sat):发光二极管工作电流IF和集电极电流IC为规定值时,并保持IC/IF≤CTRmin时(CTRmin在被测管技术条件中规定)集电极与发射极之间的电压降。
反向截止电流ICEO:发光二极管开路,集电极至发射极间的电压为规定值时,流过集电极的电流为反向截止电流。
电流传输比CTR:输出管的工作电压为规定值时,输出电流和发光二极管正向电流之比为电流传输比CTR。
脉冲上升时间tr,下降时间tf:光耦合器在规定工作条件下,发光二极管输入规定电流IFP的脉冲波,输出端管则输出相应的脉冲波,从输出脉冲前沿幅度的10%到90%,所需时间为脉冲上升时间tr。从输出脉冲后沿幅度的90%到10%,所需时间为脉冲下降时间tf。
传输延迟时间tPHL,tPLH:从输入脉冲前沿幅度的50%到输出脉冲电平下降到1.5V时所需时间为传输延迟时间tPHL。从输入脉冲后沿幅度的50%到输出脉冲电平上升到1.5V时所需时间为传输延迟时间tPLH。
入出间隔离电容CIO:光耦合器件输入端和输出端之间的电容值。
入出间隔离电阻RIO:半导体光耦合器输入端和输出端之间的绝缘电阻值。
入出间隔离电压VIO:光耦合器输入端和输出端之间绝缘耐压值。
达林顿电路有四种接法:NPN+NPN,PNP+PNP,NPN+PNP,PNP+NPN.
前二种是同极性接法,后二种是异极性接法。NPN+NPN的同极性接法:B1为B,C1C2为C,E1B2接在一起,那么E2为E。这里也说一下异极性接法。以NPN+PNP为例。设前一三极管T1的三极为C1B1E1,后一三极管T2的三极为C2B2E2。达林顿管的接法应为:C1B2应接一起,E1C2应接一起。等效三极管CBE的管脚,C=E2,B=B1,E=E1(即C2)。等效三极管极性,和前一三极管相同。即为NPN型。
1、用于大功率开关电路、电机调速、逆变电路。
2、驱动小型继电器
利用CMOS电路经过达林顿管驱动高灵敏度继电器的电路,小功率NPN达林顿管FN020。
3、驱动LED智能显示屏
LED智能显示屏是由微型计算机控制,以LED矩阵板作显示的系统,可用来显示各种文字及图案。该系统中的行驱动器和列驱动器均可采用高β、高速低压降的达林顿管。用BD683(或BD677)型中功率NPN达林顿管作为列驱动器,而用BD682(或BD678)型PNP达林顿管作行驱动器,控制8×8LED矩阵板上相应的行(或列)的像素发光。
应注意的是,达林顿管由于内部由多只管子及电阻组成,用万用表测试时,be结的正反向阻值和普通三极管不同。对于高速达林顿管,有些管子的前级be结还反并联一只输入二极管,这时测出be结正反向电阻阻值很接近;容易误判断为坏管,这个请注意
4、判断达林顿管等效为何种类型的三极管:
首先看看第一只管是什么类型的,第一只管是什么类型的,那么这只达林顿管就是什么类型的,和第二只无关!更加重要的是 要看看这两只管构成的达林顿管能不能正常工作,如果工作电流冲突,则直接否定这只管。
达林顿管内部结构如下:
ULN2803也是一个8路反向器电路,即当输入端为高电平时ULN2803输出端为低电平,当输入端为低电平时ULN2803输出端为高电平,继电器得电吸合。同时,内部还集成了一个消线圈反电动势的二极管。
典型电路如下:
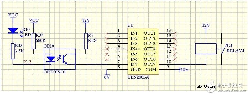
为了实现输入和输出隔离,结合光耦来设计!常用电路如下:


关于光耦的相关介绍就到这了,希望本文能对你有所帮助。
RT809F、RT809H编程器:笔记本EC在线读写KB...
时间:2026-03-23
eMMC RPMB分区介绍
时间:2026-03-23
NorFlash、NandFlash、eMMC闪存的比较与区别
时间:2026-03-23
RT809H编程器教程:康佳RTD2995方案厂家升级...
时间:2026-03-23
液晶电视串口刷机或查看打印信息常用接口介...
时间:2026-03-23
VGA线针脚定义与规格,编程器刷机线、3+2、...
时间:2026-03-23
RT809H编程器:创维8R96机芯RTD2992打印信息...
时间:2026-03-23
RT300M(V2.0)新款超高亮度LED智能测试仪使用...
时间:2026-03-23
eMMC芯片在线读写寻找关键点的方法与步骤
时间:2026-03-23
RT809H教程:变频空调控制板MCU读写方法操作...
时间:2026-03-23
住宅小区负荷与变压器容量的选择技巧
时间:2026-03-06
光伏控制器简介
时间:2026-03-06
石英灯电子变压器电路原理
时间:2026-03-06
玻璃釉电容器的结构与特点
时间:2026-03-05
三极管的主要参数
时间:2026-03-07
HTCC:半导体封装的理想方式
时间:2026-03-06
变压器并列运行的条件浅析
时间:2026-03-06
电阻的标称阻值和允许偏差
时间:2026-03-05
半导体三极管的技术参数
时间:2026-03-07
贴片电阻怎么看阻值
时间:2026-03-05