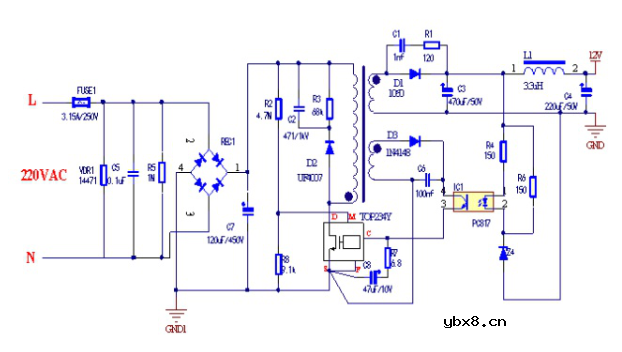
我们知道作为开关电源,它电路中光耦的电源是从高频变压器次级电压来获取的,一旦输出电压由于各种原因降低时候,反馈电流就会相应的加大,此时占空比也会相应的变大,结果使得输出电压升高;若输出电压升高,那么电流将会变小,占空比也会减小,使得输出电压降低。一旦高频变压器次级负载超载或开关电路有故障,就没有光耦电源提供,此时光耦就控制着开关电路不能起振,最终保护开关管不至被击穿烧毁,因此光耦在开关电源一般起到隔离、提供反馈信号和开关三种作用。
光耦在开关电源的作用主要是隔离、提供反馈信号和开关。光耦的电源在开关电源电路中是从高频变压器次级电压提供的,当输出电压低于稳压管电压是给信号光耦接通,加大占空比,使得输出电压升高;反之则关断光耦减小占空比,使得输出电压降低。旦高频变压器次级负载超载或开关电路有故障,就没有光耦电源提供,光耦就控制着开关电路不能起振,从而保护开关管不至被击穿烧毁。
如下图是光耦PC817和稳压管组合而成的开关电源电路,有些开关电源还会与TL431一起构成精度较为高的电路。注意这种光耦一般是线性的光耦

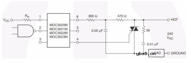
光耦由于在具有单向传输,并且输入端与输出实现了电气隔离,使得输出信号对输入端无影响,因此广泛应用于各种隔离电路当中,对于电力电子而言,在交流负载应用的就比较多,通过与双向可控硅一起构成抗干扰能力强的隔离电路,如下图,注意要增加限流电阻,另外在输出负载增加RC吸收回路或者并联一个压敏电阻,这有助于保护负载。

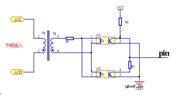
要实现过零其实有很多种方法,有串联两个二极管方法,还可以通过光耦来转换,如下图,采用两个光耦,交流电输入,两个光耦反向并联,在市电的正负半周两个光耦分别轮流导通,当市电不在过零点时候,只有一个光耦导通,此时输出低电平,当市电转到过零点时候,两个光耦均不导通,此时由于R3作用,pin输出高电平,这样在输出端得到周期为10ms的脉冲信号。由于这种电路由光耦隔离作用,因此这种过零检测电路比串联二极管的那种电路更为更安全。

除了这三种,另外光耦还有其他的应用,例如触发电路、逻辑电路、脉冲放大电路等。
RT809F、RT809H编程器:笔记本EC在线读写KB...
时间:2026-03-23
eMMC RPMB分区介绍
时间:2026-03-23
NorFlash、NandFlash、eMMC闪存的比较与区别
时间:2026-03-23
RT809H编程器教程:康佳RTD2995方案厂家升级...
时间:2026-03-23
液晶电视串口刷机或查看打印信息常用接口介...
时间:2026-03-23
VGA线针脚定义与规格,编程器刷机线、3+2、...
时间:2026-03-23
RT809H编程器:创维8R96机芯RTD2992打印信息...
时间:2026-03-23
RT300M(V2.0)新款超高亮度LED智能测试仪使用...
时间:2026-03-23
eMMC芯片在线读写寻找关键点的方法与步骤
时间:2026-03-23
RT809H教程:变频空调控制板MCU读写方法操作...
时间:2026-03-23
住宅小区负荷与变压器容量的选择技巧
时间:2026-03-06
光伏控制器简介
时间:2026-03-06
石英灯电子变压器电路原理
时间:2026-03-06
玻璃釉电容器的结构与特点
时间:2026-03-05
三极管的主要参数
时间:2026-03-07
HTCC:半导体封装的理想方式
时间:2026-03-06
变压器并列运行的条件浅析
时间:2026-03-06
电阻的标称阻值和允许偏差
时间:2026-03-05
半导体三极管的技术参数
时间:2026-03-07
贴片电阻怎么看阻值
时间:2026-03-05