当前位置:首页 > 电路图基础 > 正文

NE6O2超外差前端电路

来源:网络  发布者:电工基础  发布时间:2026-03-23 10:37

NE6O2超外差前端电路


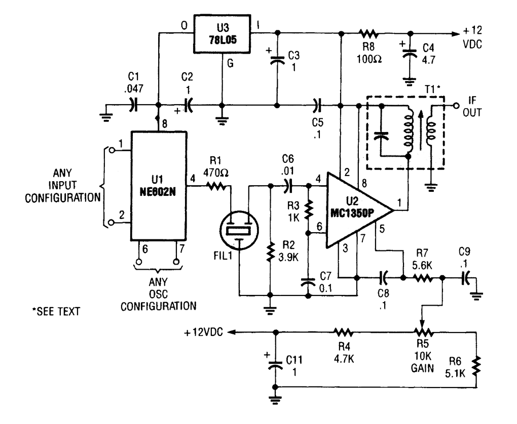
通过使用一个带有滤波器的NE602和一个MC1350P集成电路,基础超外差接收机的前端和一个中频系统可以被建立在一小部分。对于任何中频变压器,T都是适合的,比如262kHz, 455kHz和 10.7MHz等。


相关热词:#其它电路图