手机在我们工作和生活中扮演了非常重要的角色,随着手机屏幕亮度和刷新率的提高。手机续航问题已成了当前用户的一个痛点,为了缓解这个问题。快充在手机中快速普及,充电功率高达上百瓦。
AW401005QCSR是一款专为手机锂电池充电保护设计的共漏极双MOSFET器件,可适用于33W至100W手机充电功率的应用
产品规格主要参数
Package:CSP-10L
BVss >12V
BVgs >±8V
Rss(on) typ. 2.2mΩ(Vgs 4.5V)
2kV ESD HBM
WLCSP 2.98mm*1.49mm*0.11mm-10L
该产品特别使用了艾为第四代CSP抗水汽结构,极大程度地解决了以往CSP芯片贴板后容易在高温水汽环境下的失效问题,现已通过客户端的可靠性验证。
封装信息


典型应用图

产品主要优势
AW401005QCSR具备优异的参数平衡性,兼顾应用场景的广泛性与器件的可靠性。在相同环境下,AW401005QCSR与市面竞品从导通电阻、耐压(漏电)、开关速度、雪崩电流,雪崩能量几个维度进行赛马,归一化得分表如下图所示,艾为蓝色线框为AW401005QCSR,灰色点线框为市面竞品,可以看出AW401005QCSR在各维度都表现优秀。

在相同环境下,测试AW401005QCSR与市场同类产品的反向充电保护时间,AW401005QCSR以72.1μs的时长通过测试。

在相同环境下,测试AW401005QCSR与市场同类产品的反向充电极限电压,AW401005QCSR可承受近18.5V的高压,优于市场同类产品。

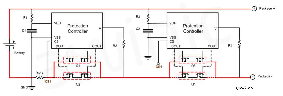
主要应用原理
AW401005QCSR产品需要搭配锂电池保护控制芯片使用,保护功能主要是充/放电截止电压保护和过充/放电电流保护,其中充电截止电压保护和放电截止电压保护是由控制芯片采样电池电压来实现,过充/放电流保护通过检测采样电阻Rsns两端电压来实现。
充电时,电池电压高于充电截止电压阈值时触发保护,VDD管脚采样电压值升高,保护控制芯片拉低COUT,DOUT仍为高电平,关断MOSFET,停止充电。当电池电压降低到充电截止恢复电压后,VDD管脚采样电压值降低,COUT再次拉高,MOSFET导通,继续充电。
放电时,电池电压低于放电截止电压阈值时触发保护,VDD管脚采样电压值降低,保护控制芯片拉低DOUT,COUT仍为高电平,关断MOSFET,停止放电。当电池电压升高到放电截止恢复电压后,DOUT再次拉高,MOSFET导通,继续放电。
通过CS管脚采样Rsns两端电压与过充/放电流保护阈值对应的电压阈值比较来实现过流保护,采用高精度的Rsns可以降低MOSFET的RSS(ON)随温度的变化对系统的影响。同时在极限的负载短路条件下,回路总阻抗较小,产生几百安培的短路电流,要求在几十或者几百微秒的时间内将MOSFET关断,在关断响应时间内由于电流的迅速变化,加上回路寄生电感的存在,会产生非常大的电压尖峰,电压尖峰超过MOSFET的最大耐压值可能会导致MOSFET的损坏。瞬态电压峰值与控制IC的驱动能力及回路的寄生有关,适当减缓驱动信号的上升和下降时间,可以降低电压尖峰值。实际应用中MOSFET的耐压值建议可以选择为电池包稳态最高电压的两倍,留有100%的裕量。
最大充/放电流由控制芯片的保护阈值和Rsns共同决定。应用时要先确定系统需要的最大工作电流,根据最大工作电流来选择电池,通过MOSFET设定的电池最大放电电流应大于系统所需要的最大工作电流,另一方面,需要小于电池最大放电能力,才能在保护电池的同时满足系统需求。在应用时也可以将MOSFET串联使用实现级联保护。
审核编辑:刘清
电芯、电池模组和电池包三者有什么区别?如...
时间:2026-03-22
电池怎么做绝缘处理?电池模组绝缘片起到什...
时间:2026-03-22
电池模组绝缘片的制造工艺有哪些,它们对电...
时间:2026-03-22
亿纬锂能麟驹系列电动两轮车电池首批发货仪...
时间:2026-03-22
在电池模组中,除了绝缘片,还有哪些措施可...
时间:2026-03-22
深度解读广汽全固态电池技术
时间:2026-03-22
广汽科技全固态电池与无图纯视觉智驾引领智...
时间:2026-03-22
天合光能新一代柔性储能电池舱Elementa 2真...
时间:2026-03-22
锂电池和超级电容器哪个更耐用
时间:2026-03-22
“固态电池”和“半固态电池”是水火不容吗...
时间:2026-03-22
住宅小区负荷与变压器容量的选择技巧
时间:2026-03-06
光伏控制器简介
时间:2026-03-06
石英灯电子变压器电路原理
时间:2026-03-06
变压器并列运行的条件浅析
时间:2026-03-06
玻璃釉电容器的结构与特点
时间:2026-03-05
电阻的标称阻值和允许偏差
时间:2026-03-05
三极管的主要参数
时间:2026-03-07
HTCC:半导体封装的理想方式
时间:2026-03-06
半导体三极管的技术参数
时间:2026-03-07
碳膜电阻如何识别_金属膜电阻器和碳膜电阻器...
时间:2026-03-05