01
导读
钠金属具有~1166 mA h g−1高的理论比容量和−2.71V的低氧化还原电位,在钠金属电池领域有着广阔的应用前景。然而,钠金属电池在极端环境中,特别是在低温和高温环境中的研究尚未得到足够的重视。更关键的是,一些机理性问题,如钠金属成核和沉积行为、枝晶生长、界面化学和不稳定的固态电解质界面(SEI)等,仍处于迷雾之中,令人困惑。该综述全面系统地总结了宽温域钠金属电池的运作原理和面临的挑战,并进一步指出了其未来的发展方向。同时,提出并分析了多种针对性优化策略,为宽温域钠金属电池的设计和未来发展提供指导,从而激励更多研究人员关注钠金属电池在极端环境下的运作机制。
02
成果简介
近日,南京大学现代工程与应用科学学院郭少华教授&周豪慎教授团队在Energy &EnvironmentalScience上发表了综述型论文:“Wide-range temperature sodium-metalbatteries: From fundamentals, obstacles to optimization”,从钠金属电池的运作原理出发,指出了钠金属电池在不同环境中面临的阻碍,并提出了多种针对性的优化策略,包括钠宿主框架的构建、人工SEI设计和液(固)相电解质/钠金属负极界面的优化。每种策略都从精选案例出发,深入剖析钠金属在结构中的成核和沉积行为。该综述为宽温域钠金属电池的后续研究作出重要展望。
03
核心内容解读
由于锂供应的有限性和高成本,锂离子电池(LIBs)很难满足未来的市场需求,而钠离子电池(SIBs)因钠具有~2.75%的高地壳含量和低廉的价格,被认为是LIBs的潜在替代品。虽然SIBs的物理化学性质和运作原理与LIBs类似,但Na+的质量和半径(1.02 Å)比Li+大得多,导致SIBs的能量密度受限。因此,寻找合适的电池体系是SIBs大规模应用的重要途径。
得益于LIBs的研究经验,SIBs正极的研究已经取得显著进展,部分甚至达到了商业化水准。然而,对于SIBs负极而言,Na+大的离子半径造成更加严重的体积效应,简单的模仿LIBs负极是不可行的。例如用作LIBs负极的石墨,虽然具有314mA h g−1的理论储锂能力,但由于Na+较大的半径和热力学不稳定性,并不适合储钠。目前,适合SIBs负极的有合金化、转换反应和键嵌入式反应,其中,钠金属具有~1166 mA h g−1高的理论比容量和−2.71 V的低氧化还原电位,可以用作钠金属电池(SMB)电极材料进而提高其能量密度。目前,Na-S,Na-O2/CO2,Na-SO2,Na-Se等SMB体系正被探索。图1展示了近些年钠金属电池的发展历程和重要的突破,例如,2015年报道了添加有六氟磷酸钠的醚类电解液,2021年报道了能量密度超200 Wh kg−1的稳定SMB,2023年报道了通过原位自发反应构建的Na2Se/V杂化界面助力对称电池和全电池在−40 °C环境中展现出优异的低温电化学性能。

图1.钠金属电池近年来的发展时间线。@RSCPublication
为了更清楚地展示钠金属电池的研究进展,本文对文献中的电化学性能进行了综述。图2a显示了不同电流密度和测试时间下钠金属对称电池的面容量分布,主要集中在0~6 mA cm−2×0~2000 h × 0~5 mA h cm−2区域内。图2b总结了不同倍率下SMB全电池的循环比容量,SMB全电池在低倍率下的比容量在60~120 mA h g−1之间,而超过90 C的报道相对较少。目前的研究多为室温(RT)下进行,尽管取得了一些进展,但对钠金属电池在不同温度下的电化学反应机制研究仍处在起步阶段。重要的是,钠金属电池的实际应用需要综合考虑电池在高温(HT)和低温(LT)下的性能。

图2.钠金属电池的电化学性能。(a)对称电池不同电流密度和时间下的面容量分布;(b)全电池不同倍率下的循环比容量。@RSCPublication
对目前钠金属电池在宽温域下面临的问题,总结如下:
室温:Na+的成核和沉积机制令人费解,目前的先进原位分析技术尚未能揭示其机理;钠枝晶的过渡生长和钠金属的体积膨胀增加了钠金属电池的安全隐患;钠枝晶刺穿隔膜以及死钠的大量堆积显著降低钠金属电池的循环寿命;此外,诸如不稳定的SEI、电解质/电极兼容性和Na+传输动力学等界面问题丞待解决。
低温:钠金属电池低温下的主要问题为滞后的动力学。在电极和电解质中,Na+的传输受到极大地限制,降低了Na+的沉积/剥离速率;电解液的凝固点对电解液的电化学窗口有着显著的影响,而稳定的电化学窗口是钠金属电池长寿命和循环稳定性的保证;许多电极材料在低温下易受相变影响,甚至碎裂,造成电极失效;此外,钠枝晶生长、不稳定的SEI。体积效应等问题在低温下仍然存在。
高温:不合理的热管理系统和热失稳是造成钠金属电池安全隐患的因素。高温在促进SMB反应动力学的同时,也加剧了产气,造成电池失效;高温增加了钠金属的活性,不可避免地加剧各种钠金属/电解质界面副反应,显著消耗电解质和钠金属,缩短循环寿命;与常温下相比,高温会加剧钠枝晶的过渡生长和体积膨胀,使得SEI层更不稳定,死钠更多;此外,Na+在电极内部的快速传输会造成电极内部结构的坍塌,进而降低循环性能。
目前为止,有关钠金属电池在极端环境下的报道较少,这不利于其进一步的发展。该综述全面系统地总结了钠金属电池在宽温域中面临的挑战,从精选的案例出发,提出了多种针对性的优化策略,包括钠宿主框架的构建、人工SEI设计和液(固)相电解质/钠金属负极界面的优化(图3)。同时,提出先进的原位分析技术研究钠金属电池在运作机理。最后,对宽温域钠金属电池在未来的研究作出重要展望,尤其是高温和低温环境。

图3.基于钠金属电池的失效机理和优化策略提出的指导图。@RSCPublication
1基础与挑战
1.1基础
电化学沉积机理是研究钠金属电池的基础。下文探究了宽温域对钠金属电池运作的影响,在此基础上,深入分析了动力学滞后、固态电解质界面失效、枝晶生长和体积效应等问题。
电解质作为钠金属电池的“血液”,是输送Na+的媒介。因此,探究电解液质的性质对于提高宽温域钠金属电池动力学至关重要。通过最低未占分子轨道/最高占据分子轨道(LUMO/HOMO)能量、电子亲和能(EA)和化学硬度(η)来评估电解质。图4a为电解质开路能量示意图,为了减少钠金属/电解质的副反应,理想的电解液需要具有低于正极(µC)的HOMO能级和高于负极(µA)的LUMO能级。然而,现实盐和溶剂/聚合物的LUMO能级低于大多数负极材料,这将导致这些成分发生不可逆的转变,并在负极上形成SEI层。同样,正极电解质界面层(CEI)是由于正极材料具有强氧化性,可以氧化电解质中的盐和溶剂/聚合物。因此,通过调整电解质体系,有望在正极和负极上构建高质量的SEI和CEI层。
图4b显示了Na+在金属钠侧脱溶后的电化学行为。通常,形成一个包含各种有机/无机成分SEI层。SEI层的增长持续消耗钠金属和电解质,导致效率较低。另一方面,SEI层作为物理屏蔽层可以避免钠金属与电解质直接接触,从而动态稳定溶剂中的Na+。溶剂化的Na+释放其溶剂分子,以达到进入SEI内的肖特基空位的先决条件,肖特基空位为Na+提供了一个连续的扩散通道,接着Na+到达钠金属的表面,接受集流体上的电子进行沉积。钠金属电池中无枝晶需要Na+进行均匀沉积,Na+在界面上的成核行为如图4c-d所示。根据非均成核理论,化学/电转变的固有自由能及其对表面张力的贡献决定了沉积在带电衬底上的原子核的热力学稳定性。图4c为具有最小沉积表面积的球形帽状成核模型,用于描述传统的Na+成核过程。
另一种电化学沉积模型是单原子层状成核,如图4d所示。图4e为钠沉积时的模拟电场强度分布图,表面存在均匀的高电场,有利于钠的均匀沉积。除了钠沉积本身的电化学效应外,温度也会显著影响钠金属电池的运作,不同的环境条件决定了电化学反应的活性。如图4f所示,阿伦尼乌斯公式给出了一个化学反应的反应速率、反应活性能和温度之间的关系。显然,环境温度作为一个重要的参数,对反应的发生有重要的影响。因此,钠金属电池内部的电化学反应,包括电极材料内部的氧化还原反应和电极/电解质界面上的复杂反应,受到低温的极大抑制,导致动力学性能延迟。此外,另一个显著影响钠金属电池运作的因素是输出电压,如图4g所示,用能斯特方程来表示活性物质的还原电位与温度之间的关系。因此,环境温度会引起钠金属电池的电势的波动,造成循环过程中的输出电压和容量波动,进而导致电池故障。总之,充分考虑极端环境的影响,特别是低温和高温环境,是推动钠金属电池实际应用的必要的条件。

图4.钠金属电池的电化学沉积机理。(a)电解质开路能量示意图;(b)钠金属电化学沉积示意图;(c)球形帽状成核;(d)单原子层状成核;(e)电沉积Na的模拟电场强度分布图;(f)基于阿伦尼乌斯方程的反应常数与温度的关系;(g)电池电动势与温度的关系。@RSCPublication
1.2挑战
由于钠金属的高反应性和低电位,Na+沉积过程中动力学滞后、SEI层不稳定、枝晶生长、体积膨胀等问题仍然威胁着钠金属电池的循环稳定性、可逆性和安全性。
缓慢的动力学
在钠金属电池电解液中,Na+的传输驱动力主要为电场和化学势梯度,表现为电迁移、扩散和对流。由于对流形式在电极/界面上的作用较弱,可以忽略不计。因此,电迁移和扩散是研究钠金属电池动力学的重要指标。图5a为由空间电荷模型模拟的具有离子浓度C和静电势V的对称电池。空间电荷层内的电势的降低显著地影响了Na+的扩散通量,从而影响钠金属电池的动力学,因此,如低温、离子浓度、电压等能够降低Na+扩散通量的一些因素会阻碍钠金属电池的动力学。低温下,电解质冻结或钠盐沉淀将阻碍Na+的传输,严重缩短钠金属电池寿命。图5b为Na+通过孔隙穿过SEI层的模拟图。钠金属表面松散脆弱的SEI层一方面允许Na+的通过,一方面也阻碍钠金属电池的动力学。图5c为低温下钠金属电池的动力学滞后的示意图。低温降低了界面处Na+的扩散动力学,导致电池容量急剧下降。
不稳定的固体电解质界面相
钠金既容易失去价电子,氧化还原电位又低,使得钠金属和电解液间的电子转移容易进行,这将导致不稳定的SEI持续增长,界面处的电阻大幅增加,此外,SEI内的Na+通量不均匀,容易诱导形成钠枝晶。如图5d所示,Na+通过SEI时2产生的张力使得SEI不稳定,在高倍率下,SEI的内部张力急剧变化,将导致SEI的形态不均匀。图5e模拟了Na+在不均匀的SEI上的沉积。显然,波动的Na+以不同的速率沉积在不同形态的SEI表面。在高温环境中,钠金属与电解质之间的界面副反应加剧,将导致电解质持续消耗。同时,副产物也会影响SEI层的形成,导致不均匀的Na+沉积和不可控的枝晶生长。
枝晶生长
枝晶生长是Na+不均匀沉积引起的常见现象,严重威胁了钠金属电池的性能。持续的体积变化和不可避免的副反应加速了钠枝晶的形成和生长。迄今为止,钠枝晶未被完全抑制,生成机理尚不明确。研究者提出了一种顺序生长机制来解释钠枝晶的生长,如图5f所示,与电解液接触的钠金属表面不均匀,会沿表面自发形成不均匀的SEI,导致在前期钠的不均匀沉积,Na+通量在突起处更加集中,最终形成钠枝晶。图5g为钠枝晶异常生长穿透隔膜的示意图,钠金属电池内部发生短路,严重缩短电池寿命。值得注意的是,SEI层是包含有机相和无机相的不均匀的非均质层,可以促进Na+的优先沉淀,从而导致钠枝晶的异常生长。不同于锂枝晶的孤立分布,钠枝晶的分布通常比较密集。可以理解的是,SEI的异质性能够对钠枝晶的生长起到一定的抑制作用。
体积变化
钠金属负极在反复的沉积/剥离过程中经历了极大的体积变化,导致SEI的不均匀、库伦效率降低和容量衰减。图5h为钠金属负极的体积膨胀的示意图,钠金属的体积变化较大,会导致多组分SEI层颗粒断裂,导致SEI不稳定。此外,破碎的钠金属粒子可能从钠金属负极中剥离,这可能产生电子隔离和离子隔离的“死钠”,从而加剧容量衰减(图5i)。由“死钠”产生的新鲜钠金属表面与电解液接触产生新的SEI,SEI层厚度的波动不利于Na+通量的均匀性,进而导致钠的不均匀沉积和钠枝晶的异常生长。

图5.(a)对称电池的空间电荷模拟;(b)Na+通过孔隙穿过SEI层的模拟图;(c)低温下钠金属电池的动力学滞后的示意图;(d)Na+通过SEI层所产生的张力;(e)Na+在不均匀的SEI上的沉积示意图;(f)钠枝晶生长示意图;(g)钠枝晶异常生长穿透隔膜的示意图;(h)钠金属负极的体积膨胀示意图;(i)“死钠”的产生示意图。@RSCPublication
2优化策略
本文系统地总结了近年来研究者们的工作,从精选案例出发,分析各种优化策略,包括液(固)相电解质/钠金属负极界面的优化、钠宿主框架的构建和人工SEI设计。同时,深入讨论钠金属电池在不同温度下的运作机理,并提出了一些独特的见解。
2.1电解液/金属负极界面
2.1.1电解液性质
电解液作为电池的“血液”,它的凝固点、电化学窗口和与电极材料的相容性很大程度上影响着钠金属电池的稳定性和寿命。因此,研究电解液的电化学行为和界面化学性质意义重大。碳酸酯类电解液由于其优越的化学稳定性和盐溶解性,是室温钠金属电池的理想选择。然而,在超低温(−40 °C)下,Na+脱溶十分困难,需要开发适合低温环境的碳酸酯类电解液。
采用体积比为1:1:4的碳酸乙酯/碳酸丙烯/碳酸二乙酯(EC/PC/DEC)为溶剂,1M的NaFSI为添加盐的电解液(BLTE),用于−40°C的SMB测试。图6a分别显示了FSI−、ES、PC、EC和DEC的前线轨道能量,前沿分子轨道能量用来可以评估各电解质组分的还原稳定性和添加剂在SEI膜中的贡献。ES的LUMO能级为~0.14 eV,表明外来电子往往占据其较低的电子轨道,使得ES倾向于在高电压下参与SEI的形成。FSI−则与之相反,LUMO能级为3.78 eV,具有较高的还原稳定性,但FSI−在具有高反应活性的钠金属表面仍不稳定。作为一种改性策略,往BLTE里添加6 vol %的ES(ES6-BLTE)可以有效提高SEI的界面电荷转移能力和钝化性能。图6b为ES6-BLTE的分子动力学模拟。ES的加入可以改变溶剂化构型,促进更多的Na+-溶剂分子簇的形成。图6c展示了BLTE和ES6-BLTE电解液中典型的溶剂化结构。
与BLTE相比,ES6-BLTE具有较低的的脱溶能(− 157.5 kcal mol−1),说明ES6-BLTE电解液中的Na+具有较低的脱溶势垒和更快的界面传输动力学,而Na+的脱溶能是评价电池的重要指标,特别是在低温环境中。图6d显示了在ES6-BLTE电解液循环后的钠金属的SEM图,插图为生成SEI的杨氏模量。钠金属表面形貌光滑紧实,表明ES6-BLTE电解液有利于在SEI的均匀形成。此外,高的机械强度(~7.0 GPa)显著地阻碍了钠枝晶的穿透,有效保障了电池的安全。图6e展示了Na|Na对称电池在−40 °C下的性能,使用ES6-BLTE电解液的电池保持相对较低的电压极化和~1500 h稳定循环寿命,表明ES6-BLTE电解液低温下的优越性。
与碳酸酯类电解液相比,醚类电解液具有较低的凝固点和较低的粘度,因此在低温环境中具有更大的优势。此外,醚类电解液具有稳定的溶剂化结构,这有利于实现强可逆的溶剂共嵌反应,形成薄而稳定的SEI层。得益于醚类电解液良好的化学相容性和润湿性,可以显著提高电极的稳定性,提高SMB的动力学。然而,醚类电解液内部的化学性质生不明确。因此,在开发新的醚类电解液的同时,有必要研究其界面化学机理。一种低温醚类电解液由二乙二醇二甲醚(DEGDME)、1,3-二氧五环(DOL)和三氟甲磺酸钠(NaOTf)组成。其中,OTf是低温环境中形成稳定SEI的关键组分,二元溶剂可将热稳定性的阈值降低至−150 °C。图6f显示了使用1 MNaOTf-DEGDME电解液的Na|Na对称电池在−40 °C下的循环性能,在1 mA cm−2下保持100 mV平均电压长达300 h。通过引入高体积分数的DOL来拓宽NaOTf-DEGDME电解液的使用温度范围。图6g是使用0.5 M NaOTf-DEGDME/DOL(2:8)和NaOTf-DEGDME/DOL(5:5)电解液的Na|Na对称电池在−80°C下的循环性能。
显然,引入适当比例的DOL可以显著提高NaOTf-DEGDME电解液在超低低温下的循环性能。图6h显示了以上三种电解液不同温度下的离子电导率。随着温度的降低,0.5 M NaOTf-DEGDME/DOL(2:8)电解液的离子电导率下降趋势最慢。图6i为在−40°C下,在0.5 M NaOTf-DEGDME/DOL(2:8)电解液中生成的SEI的杨氏模量(~1.2GPa的平均杨氏模量)。表明所形成的SEI有利于抑制早期枝晶的生长。图6j显示在−80°C下循环后的钠金属负极的SEM图像。表面光滑、致密的、无枝晶的平面证明了NaOTf-DEGDME/DOL电解液在低温条件下的优越性。图6k描述了在−40°C下循环后的SEI的冷冻TEM图像。晶格条纹计算表明,SEI可能包含Na2SO4和Na2CO3成分。为了证明实用性,用0.5 M NaOTf-DEGDME/DOL电解液组装Na|Na3V2(PO4)3全电池,并在不同温度下进行测试。如图6l所示,全电池出色的循环性能表明NaOTf-DEGDME/DOL电解液具有实用性。

图6. 优化电解液的化学性质。(a)FSI−、ES、PC、EC和DEC的前线轨道能量;(b)ES6-BLTE的分子动力学模拟;(c)BLTE和ES6-BLTE电解液中典型的溶剂化结构;(d)在ES6-BLTE电解液循环后的钠金属的SEM图(插图为生成SEI的杨氏模量);(e)Na|Na对称电池在−40 °C下的性能;(f)使用1 M NaOTf-DEGDME电解液的Na|Na对称电池在−40 °C下的循环性能;(g)使用0.5 M NaOTf-DEGDME/DOL(2:8)和NaOTf-DEGDME/DOL(5:5)电解液的Na|Na对称电池在−80 °C下的循环性能;(h)三种电解液不同温度下的离子电导率;(i)−40 °C下,在0.5 M NaOTf-DEGDME/DOL(2:8)电解液中生成的SEI的杨氏模量;(j)−80 °C下循环后的钠金属负极的SEM图像;(k)−40 °C下循环后的SEI的冷冻TEM图像;(l)使用0.5 M NaOTf-DEGDME/DOL电解液组装的Na|Na3V2(PO4)3全电池的循环性能。@RSCPublication
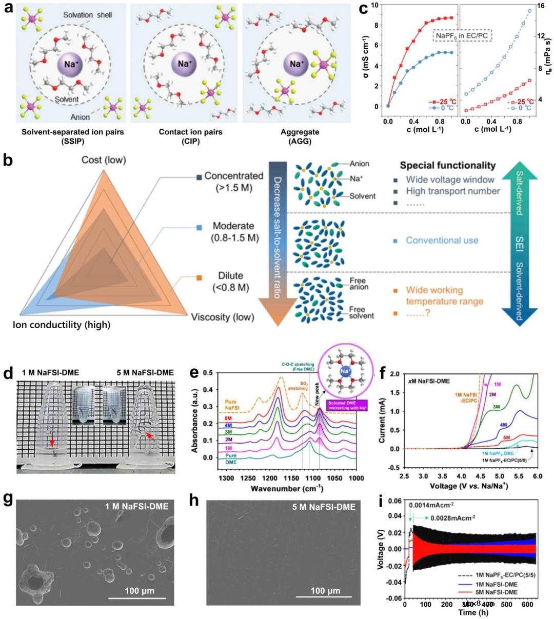
2.1.2浓度效应
钠盐作为电解液中的重要组成部分,由Na+和阴离子基团组成,理想的钠盐具有高溶解度、无毒、热稳定性、成本低和化学/电化学稳定性。通常,阳离子-溶剂和阳离子-阴离子的相互作用可以调节钠盐的溶解性能。在低浓度溶液中,阳离子被溶剂有效地溶剂化。随着浓度的增加,阳离子-阴离子相互作用的增强导致离子缔合,形成一个溶剂分离离子对(SSIP)、接触离子对(CIP)、小聚集体(AGG)溶剂配合物(图7a)。图7b概述了从高浓度到低浓度的电解液的性质,包括物理和化学性质、分子/离子相互作用和界面组分。超低浓度电解液的离子电导率低,将导致浓度极化,目前少有研究,1M的标准浓度(mol L−1)仍是目前研究的主流。图7c为离子电导率与浓度的关系,可以看出电解液的离子电导率随浓度的增加而增加,由于载流子的数量和迁移速率的限制,离子电导率随浓度的增加而缓慢增长。与低温相比,高温下的离子电导率随浓度的增加而显著变化。此外,随着浓度的增加,电解液粘度呈抛物线向上增加。图7d为1和5 M NaFSI-DME的光学照片。
由于溶剂分子与离子之间的离子-偶极子相互作用,溶剂结构发生变化,导致电解液粘度显著增加。图7e为不同浓度下NaFSI的傅里叶变换红外(FTIR)光谱,将NaFSI引入DME时,C-O-C部分与Na+之间的离子偶极子相互作用影响了DME的C-O-C拉伸振动模式(~1085 cm−1峰)。在1085 cm−1处的峰归因于C-O-C和Na+之间的配位,它的峰强随着NaFSI浓度的增加而增加。图7f描述了不同浓度的NaFSI-DME在1 mV−1下的负极极化曲线,在>4.0 V高电位中,在有机溶剂(如DME和EC/PC)中解离的FSI−阴离子的电化学稳定性差。图7g-h为1M和5 MNaFSI-DME的铝表面的SEM图像。可以看出5 M NaFSI-DME电解液具有更好的负极稳定性。图7i为1M和5 M NaFSI-DME电解液的Na|Na对称电池的循环性能,与1 M NaFSI-DME相比,5 M NaFSI-DME具有较低的过电位和更稳定的循环性能。因此,设计高浓度电解液是提高钠金属电池循环稳定性的一种可行的解决方案。

图7. 钠金属电池的浓度效应。(a)SSIP、CIP和AGG分别的溶剂化结构图;(b)电解液从高浓度到低浓度的性质的概述;(c)离子电导率与浓度之间的关系;(d)1M和5 M NaFSI-DME的光学照片;(e)不同浓度NaFSI电解液的FTIR光谱。(f)不同浓度的NaFSI-DME在1 mV−1下的负极极化曲线;(g)1 M和(h)5 M NaFSI-DME铝表面的SEM图像;(i)使用1 M和5 M NaFSI-DME 电解液的Na|Na对称电池的循环性能。@RSCPublication
2.1.3添加剂
除了调节电解液溶剂和钠盐外,用添加剂增强电解液是实现稳定的SEI层的可选策略。考虑到界面稳定性的不同机制,添加剂通常分为两类:一种是直接提高SEI的添加剂,另一种是间接调节Na+沉积以提高SEI的添加剂。适当的添加剂可以优化钠金属的电化学行为,拓宽电解液的电化学窗口,有利于钠金属电池在低温和高温等极端条件下的运作。
离子电导率不足和电解液易冻被认为是低温电化学储能的主要障碍,含有二甲基亚砜(DMSO)添加剂的2M NaClO4水系电解液凝固点为−130 °C。值得注意的是,纯DMSO和水的凝固点分别为18.9 °C和0 °C,而DMSO和水的混合物可以显著降低凝固点。图8a显示了三种含有2M NaClO4的溶液的离子电导率。当温度从室温下降到−50 °C时,添加0.3molDMSO的溶液仍然保持优良的离子电导率。图8b-d为在−130 °C条件下三种溶液的偏振光显微镜图像,χDMSO=0.3仍保持液态,表明χDMSO=0.3在极端环境中具有巨大的应用潜力。对χDMSO的内部结构进行了深入的分析。图8e为DMSO与水分子之间的H带(HB)平均量除以每个体系的DMSO量,可以看出DMSO的氧原子和水的氢原子之间的相互作用最强。图8f为χDMSO=0.3与1 DMSO-2水和2 DMSO-1水的分子动力学模拟示意图。大多数DMSO-水HBs的形状为1 DMSO-2水,表明这是一种相当稳定的状态。为了验证实际应用的可行性,以χDMSO = 0.3为电解液组装了全电池,在−50 °C进行倍率性能测试。如图8g所示,全电池表现出良好的倍率性能,表明DMSO添加剂在降低电解液凝固点方面具有不可替代的作用。
除了降低电解液的凝固点外,添加剂还可以调节电解液/电极界面化学性质,促进Na+的均匀沉积,抑制钠枝晶生成。图8h展示了两种不同电解液中钠沉积的示意图。在没有添加剂的电解液中,钠枝晶异常生长,严重消耗电解液。而添加了氟代碳酸乙烯酯(FEC)的电解液中,形成的氟化钠层可以有效地防止钠枝晶的生长,有效避免电解液的过度消耗。图8i为集流体的光学显微镜图像,添加有FEC的电解液中沉积的钠光滑均匀,说明FEC添加剂有利于Na+的均匀沉积。此外,利用原位X射线成像动态观察添加和不添加FEC的电解液中Na+在铜集流体上的沉积行为。如图8j-k所示,没有FEC的钠前期呈针状生长(图8j中的白色圆圈),随后针状钠的长度和宽度逐渐增加。添加有FEC的钠前期形貌呈先摆动的线,随后钠交织在一起形成网络状(图8k中白色圆圈)。
选择合适的添加剂可以改变电解质中钠的溶剂化结构,调节SEI组分,以提高钠金属电池的电化学稳定性。此外,添加剂有利于降低电解液的凝固点,拓宽电解液电化学窗口,为钠金属电池在低温、高温等极端条件下运行提供了一种可行的策略。

图8. 添加剂对SEI层的影响。(a)三种溶液在不同温度下的离子电导率;(b)纯DMSO、(c)纯水和(d)χDMSO=0.3在−130 °C下的偏振光显微镜图像;(e)DMSO与水分子之间的H带(HB)平均量除以每个体系的DMSO量;(f)χDMSO=0.3的分子动力学模拟示意图;(g)全电池在−50 °C下的电化学性能;(h)两种不同电解液中的钠沉积示意图;(i)集流体的光学显微镜图像;(j)1 M NaClO4in PC和(k)1 M NaClO4in PC:FEC的原位X射线成像。@RSCPublication
2.2固态电解质/金属负极界面
固态钠金属电池由于其高能量密度安全性,具有极大的竞争优势和广阔的应用前景。然而,固态电解质(SSEs)的低离子电导率、SSEs与电极间界面相容性差以及稳定性不足极大地限制了S钠金属电池的实际应用。该综述总结了各种SSEs的设计原理,包括无机固态电解质、聚合物固态电解质和复合固态电解质。此外,还对SSEs与钠金属负极间的界面化学进行了深入分析。
2.2.1无机固态电解质
通常,无机固态电解质(ISEs)在室温下具有≥10−4Scm−1的高离子电导率、~1的高Na+转移数、≥4.5V的宽电化学窗口和高剪切模量。此外,具有高物理强度的ISEs可以显著抑制钠枝晶的生长,从而降低安全隐患。不幸的是,钠金属和ISEs之间不良的界面相容性阻碍了Na+的传输,增加了界面电阻。因此,理想的ISE应该同时具有良好的离子电导率、界面相容性和稳定的循环性能。
为了解决上述问题,人们开发了一些新的ISE,如Na1+xZr2SixP3−xO12(0≤x≤3),Na3PS4和β-Al2O3。此外,一些用以提高Na+在ISE中的传输速率的策略,例如元素掺杂、取代和缺陷工程正在被广泛研究。例如,用Ca2+取代Zr4+制备了Na3+2xZr2−xCaxSi2Po2PO12(Ca-NZSP,x=0-0.25)ISE,在室温下具有10−3Scm−1的高离子电导率。图9a为Na3.4Zr1.8Ca0.2Si2PO12的晶体结构。通过促进Na+在Na3位点的迁移速率,5%掺杂率下的离子电导率达到1.67×10−3Scm−1。为了降低钠金属与固体电解质间的界面阻抗,设计了一种三层NZSP结构,如图9b所示。NZSP的多孔层是一种具有大表面积的三维离子导电框架,可以作为钠金属的宿主。此外,将亲钠的SnO2颗粒浸入多孔层中,提高Ca掺杂NZSP陶瓷的表面润湿性,以便熔融金属钠的更好注入。图9c为三层Ca掺杂NZSP电解质的SEM图像,可以观察到~100µm的多孔层和~300µm的致密层。图9d为钠金属和NZSP界面的断面SEM图像。多孔结构和亲钠SnO2颗粒的设计增加了Ca掺杂NZSP电解质和钠金属之间的相容性,降低了界面阻抗。图9e为使用Ca掺杂NZSP电解质的钠对称电池在不同电流下的循环性能,优异的循环性能和低过电位表明了Ca掺杂NZSP电解质的优越性。在ISE中引入第二相,如TiO2、Al2O3、Au、Mg等,也可以显著限制钠枝晶的异常生长,从而提高固态钠金属电池的稳定性和使用寿命
图9f为采用传统固相烧结工艺制备的Na3Zr2Si2PO12(NZSP)示意图,在NZSP表面观察到的明显的孔隙和裂缝,通过引入TiO2作为添加剂,得到了一种高密度、高杨氏模量和高硬度的NZSP-TiO2两相复合材料。图9g-h为NZSP和NZSP-TiO2的SEM图像。与空隙率较大的NZSP相比,NZSP-TiO2表面更加致密。此外,TiO2的引入能够降低烧结温度,抑制晶粒生长,有利于颗粒尺寸的均匀分布,从而实现致密化过程,具有高机械强度和密度的NZSP-TiO2可以抑制钠枝晶的生长。图9i为NZSP-TiO2的晶体内部结构示意图,部分Ti原子占据了Zr位置,TiO2通常会在NZSP的晶界和表面处形成不同的第二相。
β"-Al2O3作为另一种研究广泛的固态电解质,其优化策略主要基于两相复合效应。~37 wt %钇稳氧化锆(YSZ)增强的β"-Al2O3固态电解质(YSZ@BASE)在80 °C时具有3.6 Ω cm−2超低界面阻抗。图9j为YSZ@BASE的晶体结构示意图,β"-Al2O3的晶体结构由尖晶石区块和松散的导电面交替紧密排列形成,且不受引入YSZ的的影响。在电场作用下,高浓度Na+的传导平面可以在垂直于c轴方向自由移动。图9k为YSZ@BASE表面的SEM图像。YSZ颗粒(白色)均匀地分布在棍状的β"-Al2O3(灰色)的表面,形成致密层。图9l为YSZ@BASE在25°C和80°C下的阿伦尼乌斯电导率图。YSZ@BASE在25 °C时的总电导率为4.6×10−4Scm−1,在80°C时上升到2.7×10−3Scm−1。此外,与纯BASE(1.1×10−3Scm−1)相比,引入37 wt%的YSZ后,YSZ@BASE的电导率几乎增加了一倍,说明合适的二相粒子复合能够提高电导率。

图9. 无机固体电解质。(a)Na3.4Zr1.8Ca0.2Si2PO12的晶体结构示意图;(b)三层NZSP结构设计图;(c)三层Ca掺杂NZSP的SEM图像;(d)钠金属和NZSP界面的断面SEM图像;(e)钠对称电池在不同电流下的循环性能;(f)传统固相烧结工艺制备的Na3Zr2Si2PO12(NZSP)示意图;(g)NZSP和(h)NZSP-TiO2的SEM图像;(i)NZSP-TiO2的晶体内部结构示意图;(j)YSZ@BASE的晶体结构示意图;(k)YSZ@BASE表面的SEM图像;(l)YSZ@BASE在不同温度下的阿伦尼乌斯电导率图。@RSCPublication
2.2.2聚合物固态电解质
聚合物固态电解质(SPEs)由于加工简单、成膜性强、界面电阻低,是高安全性和特殊电化学性能固态钠金属电池的潜在选择。但相对较低的离子电导率(<10−4 S−1)和较窄的电化学窗口阻碍了实际应用。通常,SPE由溶剂的聚合物和可溶解在聚合物中的盐组成,是一种具有碱金属离子导电性的膜。
为了合成高电导率的SPE,钠盐应具有良好的溶解度、热稳定性和电化学稳定性。常见的钠盐包括NaTFSI、NaPF6、NaClO4、NaBF4、二氟钠(草酸)硼酸钠(NaDFOB)和NaFSI,聚合物包括聚(环氧乙烷)(PEO)、聚偏氟乙烯共六氟丙烯(PVDFHFP)、聚(乙烯吡咯烷酮)(PVP)、聚(乙烯醇)(PVA)、聚丙烯酸甲酯(PMMA)和聚丙烯腈(PAN)。其中,PEO因其成本低、易于获得、成膜能力优异,是应用最广泛的聚合物。然而,抗氧化性差和阳离子迁移率不理想阻碍了PEO基电解质的广泛应用。通过将氟化聚合物诱导到PEO基电解质中可以提高电化学窗口稳定性和离子迁移数。富氟大分子的聚合物电解质(FMC-ASPE)由21-β-CD-g-PTFEMA和PEO自组装形成,可以有效减少副反应,抑制钠枝晶的生长。图10a为FMC-ASPE-Li/Na膜中的相互作用示意图。该膜具有超分子相互作用和良好的Li+/Na+迁移机制,具有优异的热稳定性和高电压稳定性。图10b为PEO-ASPE-Na和FMC-ASPE-Na的性能对比图。FMC-ASPE-Na具有更加优越的性能。
FMC-ASPE-Na在不同温度下的离子电导率如图10c所示,21-β-CD-g-PTFEMA的引入有助于提高在25°C至80°C时的离子电导率,在80 °C下的离子电导率可达到8.43×10−4S cm−1。图10d为有限元法模拟的Na|ASPE-Na|Na中FEMSs的物理模型。揭示了Na|ASPE-Na|Na的内部离子传输和工作机理。NVP|FMC-ASPE-Na|Na全电池的电化学性能如图10e所示,400充放电后的容量保持率为89%。高盐浓度的PEO电解质中Na+的传输仍然受限。而全氟聚醚(PFPE)被报道用于提高Na+传输动力学。图10f描述了PFPE聚合物EO10-PFPE和EO10-CTRL的化学结构,在醚氧侧链的弛豫作用下,Na+在PEO内被有效地传递。氟化链段在SEI中形成稳定的氟化物,有利于稳定高活性的金属钠,从而实现均匀的钠沉积。图10g是EO10-PFPE的断面SEM图像,插图为含有EO10-PFPE的独立膜的光学照片,EO10-PFPE电解质完全填充基质的孔,这是SSMB器件的理想选择。图10h比较了EO10-PFPE和EO10-CTRL的离子电导率,EO10-PFPE的离子电导率在全温域内高于EO10-CTRL。图10i为EO10-PFPE的分子动力学模拟,EO/Na+比值为8/1(高盐浓度)。可以看出,Na+主要位于PEO中,形成EO-Na+配合物。分子动力学模拟证实,PFPE聚合物减弱了与Na+的相互作用,增强与FSI阴离子的相互作用。图10j为使用EO10-CTRL和EO10-PFPE聚合物电解质的Na|Na对称电池的电化学性能。EO10-CTRL电解液仅在~500 h后出现突然短路,而EO10-PFPE在1000 h内表现出稳定的循环性能。目前,SPE的应用仍受到室温离子电导率不足、机械强度弱、电化学稳定性差的阻碍。合理设计聚合物的分子结构来提高SPEs整体电化学性能是可行的途径。

图10. 聚合物固态电解质。(a)FMC-ASPE-Li/Na膜中的相互作用示意图;(b)PEO-ASPE-Na和FMC-ASPE-Na的性能对比图;(c)FMC-ASPE-Na在不同温度下的离子电导率;(d)有限元法模拟的Na|ASPE-Na|Na中FEMSs的物理模型;(e)NVP|FMC-ASPE-Na|Na全电池的电化学性;(f)PFPE聚合物EO10-PFPE和EO10-CTRL的化学结构;(g)EO10-PFPE的断面SEM图像;(h)EO10-PFPE和EO10-CTRL的离子电导率对比;(i)EO10-PFPE的分子动力学模拟;(j)使用EO10-CTRL和EO10-PFPE聚合物电解质的Na|Na对称电池的电化学性能。@RSCPublication
2.2.3复合固态电解质
通过将ISE的高离子电导率与SPE的强韧性相结合,可以大限度的提高ISE和电极之间的界面相容性。通过发挥二者的协同效应,复合固态电解质(CSEs)被认为是开发高性能SSEs的可行策略。图11a为使用不同电解质的钠金属电池运作示意图。CSEs经过合理的设计可以兼具ISEs和SPE的性能。具有优异的热稳定性、化学稳定性、柔韧性、较宽的电化学窗口和良好的界面兼容性等优良性能。图11b为离子电导示意图,分别显示了聚合物、聚合物/无机材料界面和无机材料的离子电导率,表明CSE具有高的离子电导率,这是高性能SSMB的关键指标。采用固溶-铸造工艺制备了PEO基和Na3Zr2Si2PO12(NZSP)两种高性能复合固体电解质,具有>10−4S cm−1(55 °C)高离子电导率和> 4.7 V vsNa+/Na的宽电化学窗口。图11c为PEO基和NZSP基电解质中Na+的传输示意图,随着NZSP粉末含量的增加,离子传导主要从PEO段转向NZSP。图11d为NASICON/PEO复合电解质的生产流程,通过NASICON/PEO界面的互联实现了23.8 °C下1.4×10−4S cm−1的高Na+电导率。同时,多孔的陶瓷基骨架NASICON可以提高CSE的力学稳定性,抑制钠枝晶的生长。
无机/凝胶聚合物电解质(GPE)复合材料作为另一种组合,其中,凝胶具有10−3S cm−1的优越离子电导率。一种无机离子导体/凝胶聚合物电解质复合材料(ANs-GPE)由β/β"-Al2O3纳米纤维(ANs)与聚(偏二氟乙烯-共-六氟丙烯)复合而成。图11e为ANs-GPE的内部结构及Na+传输示意图。交联的ANs膜与PVdF-HFP聚合物的结合提供了一个高效、均匀、连续的固液混合Na+传输通道。图11f为使用GFs-GPE和ANs-GPE的NVP|Na电池的运作原理图。与GFs-GPE相比,ANs-GPE在钠金属负极的表面形成了紧密、均匀、固液混合Na+运输通道,有利于长期均匀的Na+沉积和形成光滑稳定的SEI层。图11g-h显示了ANs和ANs-PVdF-HFP膜的断面SEM图像。显然,ANs在膜上表现出交联形态,有利于Na+的传输。将ANs膜浸泡在PVdF-HFP溶液中,然后自然干燥,制备出ANsPVdF-HFP膜。在ANs-PVdF-HFP中可以观察到均匀规则的孔隙。这些孔隙可以储存电解质,缩短Na+迁移路径并增加离子电导率。图11i为ANs-GPE的离子电导率。ANs-GPE在25°C下表现出7.13×10−4S cm−1的高离子电导率。此外,使用AN-GPE的NVP|Na电池在60 °C下表现出良好的循环性能(图11j)。AN-GPE具有优越的结构优势,可以有效地抑制枝晶的生长,抑制高温下的副反应,从而增强寿命和稳定的循环行为。

图11. 复合固态电解质。(a)使用不同电解质的钠金属电池运作示意图;(b)离子电导示意图;(c)PEO基和NZSP基电解质中Na+的传输示意图;(d)NASICON/PEO复合电解质的生产流程;(e)ANs-GPE的内部结构及Na+传输示意图(f)使用GFs-GPE和ANs-GPE的NVP|Na电池的运作原理图;(g)ANs和(h)ANs-PVdF-HFP膜的断面SEM图像;(i)ANs-GPE的离子电导率;(j)使用AN-GPE的电池在60 °C下的循环性能。@RSCPublication
2.3构建3D框架
3D框架是一种具有大比表面积和丰富亲钠活性位点的立体结构。通过控制Na+的传输与成核,从而减少钠枝晶的生成。目前的研究主要集中在室温环境中钠金属电池的三维框架构建,极端环境中的研究却很少。本文分析了室温环境下3D结构的精细设计,并进一步了解其在低温和高温中的应用。
2.3.1碳骨架
碳纳米管(CNTs)、碳纤维(CFs)、碳球(CSs)等碳基材料具有大表面积、优越的导电性、低成本、化学性质简单等优点,被广泛应用于钠金属电池。图12显示了钠金属电池中先进碳骨架的设计。一维碳材料具有良好的导电性和柔韧性,是3D碳骨架的候选材料。利用模板牺牲发制备了亲钠的氮掺杂空心碳管(NCT)。图12a为NCT的TEM图像及其内部碳杂化图。空心NCT具有较高的比表面积和优异的电导率,同时能够有效地降低了电流密度,加速了电子/离子的传导,为钠金属的体积膨胀提供了足够的空间。通过原位透射电镜研究,进一步揭露了钠金属负极的电沉积镀/剥离行为,如图12b所示,NCT的中空结构特在电沉积镀/剥离后仍能保持完整。图12c为Na@NCT对称电池在不同电流密度下的循环性能,800 h后仍有98.53%的高库伦效率,表明一维空心NCT设计有利于提高钠金属电池的稳定性。此外,在一维碳结构表面构建高活性基团可以有效地诱导钠的沉积。如图12d-e所示,在CNTs上构建含氧基团的亲钠界面,诱导Na+均匀成核。与传统基底相比,CNTs管提供了更多活性位点,并诱导Na+沿横向沉积,有效避免了钠枝晶的形成。图12f-g分别为CNTs在钠沉积前后的SEM图像,多次循环后的CNTs仍保持原形貌,表明活性界面设计可以显著优化钠金属电池的稳定性和使用寿命。
二维碳材料具有较高的导电性和韧性。由CFs组成的碳膜可以作为SMB负极,以CFs编织的碳布为基质,通过聚合辅助金属沉积方法附载NiSb(NiSb-CC)。图12h为NiSb-CC薄膜的制备过程。由于高亲湿性,金属钠的熔融状态可以快速延伸到NiSb-CC薄膜。图12i-j为高负载钠的NiSb-CC薄膜的SEM图像,钠沿着CF的外层均匀分布。图12k为Na-NiSb-CC为负极NVPF-Ni-CF为正极的全电池性能,通过严格控制氮磷比,获得201 Wh kg−1的高能量密度。图12l为商用CFs的SEM图像,无序的CFs相互交织形成碳骨架,CFs之间较大的空隙有利于负载更多钠。图12m为柔性CFs负载钠前后的光学照片及其示意图,负载钠后仍能保持完整的圆形薄膜,同时,碳骨架抑制钠树突的生长,并提供良好的导电性。Na/C复合材料循环后的SEM图像如图12n所示,界面较为光滑,几乎没有钠枝晶的生长。图12o为Na0.67Ni0.33Mn0.67O2(NNM)正极和Na/C负极全电池(NNM-Na/C)的性能,充放电曲线证明了NNM-Na/C全电池的稳定性。
三维多孔框架具有多层次多孔结构、较大的比表面积、在有机溶剂中的特殊吸附能力和极轻的质量等特点,可以作为钠的稳定宿主,例如冷冻干燥法合成的还原氧化石墨烯气凝胶(rGa)。图12p为熔融钠注入方法制备Na@rGa复合负极的示意图,多孔rGa含有大量含氧官能团,有助于增强对熔融钠的润湿性。图12q为Na@rGa复合材料的光学照片,Na@rGa可以以一定的角度弯曲,并表现出优异的柔韧性。图12x为Na@rGa循环后的SEM图像,在多次循环后表面光滑均匀,无钠枝晶或明显突起。此外,一些亲钠金属纳米颗粒,如Au、Ag和Sn被设计成多孔的三维碳框架来促进钠的均匀沉积,比如将碳包覆的铁纳米颗粒(Fe NP)嵌入到三维多孔碳纳米球通道中(PC-CFe)。图12y为PC-CFe的TEM图像及其结构示意图。通过简单的高温碳化过程,原位生成~1 nm的碳层。利用具有高钠结合能的碳壳包覆促进钠的均匀沉积。图12z为PC-CFe上均匀Na+沉积行为的示意图及其SEM图像。PC-CFe电极在高电流密度下表现出无枝晶和光滑的表面,表明其内部的开放通道促进了Na+的传输。此外,亲钠金属纳米颗粒的引入可以在前期为Na+的成核提供更多位点。

图12. 碳骨架SMB负极。(a)NCT的TEM图像及其内部碳杂化图;(b)NCT的中空结构特在电沉积镀/剥离后TEM图像;(c)Na@NCT对称电池在不同电流密度下的循环性能;(d-e)在碳纳米管上构建含氧基团亲钠界面引导Na+沉积的示意图。(f-g)CNTs在钠沉积前后的SEM图像;(h)NiSb-CC薄膜的制备过程;(i-j)高负载钠的NiSb-CC薄膜的SEM图像;(k)Na-NiSb-CC为负极NVPF-Ni-CF为正极的全电池性能;(l)商用CFs的SEM图像;(m)柔性CFs负载钠前后的光学照片及其示意图;(n)Na/C复合材料循环后的SEM图像;(o)Na0.67Ni0.33Mn0.67O2(NNM)正极和Na/C负极全电池(NNM-Na/C)的性能;(p)熔融钠注入方法制备Na@rGa复合负极的示意图;(q)Na@rGa复合材料的光学照片;(x)Na@rGa循环后的SEM图像;(y)PC-CFe的TEM图像及其结构示意图;(z)PC-CFe上均匀Na+沉积行为的示意图及其SEM图像。@RSCPublication
2.3.2金属框架
Cu、Ni、Al等纯金属具有高导电性、不与钠反应和独特的内部结构,可以作为稳定的钠宿主。图13a为不同金属与Na和C相比的密度参数。机械强度优良的金属框架可以容纳一定的钠金属的体积变化,有利于结构的稳定。
铝箔作具有成本低、重量轻的优点,其表面的电子的分布与几何形状一致,由于亚微米尺度上不可避免的碰撞和凹陷,铝表面几乎不平滑。与平坦区域相比,粗糙区域的电场较强,Na+更易成核,从而导致Na枝晶的异常生长,造成安全隐患,多孔铝箔的制备为解决上述问题提供了可能性。图13b为多孔铝上的Na+沉积示意图。多孔铝具有更高的比表面积,为Na+提供了大量的成核位点。因此,在平面金属中构建多孔结构是抑制钠枝晶生长的可行策略。柔性金属框架也可以作为“装甲”嵌入在钠金属的前面,形成自限性界面,避免高活性钠金属与电解液的直接接触。例如,由聚偏氟乙烯膜(PVDF)覆盖的不锈钢网(SM)。将SM固定在钠金属的两侧,可以构建稳定的框架结构,有利于电子传递通道的有序化。图13c描绘了SM@Na,它具有极好的柔韧性,内部交错的骨架很好地嵌入在钠金属表面,避免了电荷富集。此外,在SM@Na框架上构建PVDF薄膜(SM@Na@SMPF),以防止钠枝晶的扩散并抑制产气。图13d为气泡受SM@Na@SMPF表面"自限制"效应的示意图。由于PVDF薄膜具有良好的弹性,副反应产生的气泡局限于腔体内部,当气泡达到一定的生长水平时,就会被释放出来。图13e为SM@Na@SMPF表面释放的气泡的SEM图像。气泡的慢释放行为可以被认为是一种“自限性”机制,它可以有效地控制界面副反应的速率。所以,柔性金属框架的设计是为了调节钠金属/电解质界面的副反应速率。
三维多孔金属框架,如泡沫镍、泡沫铜和泡沫铝,可用于构建异质结。图13f为泡沫镍的SEM图像,显然,泡沫镍具有独特的三维金属框架结构和较大的空隙,为构建异质结提供了足够的空间。如图13g所示,通过一步热处理方法在三维多孔泡沫镍框架(Ni3S2/Ni3P@NF)上构建了Ni3S2/Ni3P异质结,可以诱导Na+均匀沉积。图13h为Na+沉积在Ni3S2/Ni3P@NF表面的二维电场分布矢量图,可以看出Ni3S2/Ni3P@NF可以提供均匀的成核位点,并最小化钠枝晶的生长。Ni3S2/Ni3P@NF沉积钠后的SEM图像如图13i所示。
以泡沫铜作为原料制备铜纳米线(CuNW-Cu)。图13j为CuNW-Cu的模型及其光学照片。不同放大倍数下CuNW-Cu的SEM图像如图13k所示。比表面积大的泡沫铜为铜纳米线提供了较大的生长空间。所制备的CuNW-Cu可以同时提供足够的成核位点,缩短Na+扩散通道,降低局部电流密度,实现均匀的电荷分布。图13l为循环过程中NuNW-Cu上Na+沉积的示意图。Na+的沉积进一步被限制在铜纳米线间区域,极大地抑制钠枝晶的过度生长。CuNW-Cu经过电沉积和剥离后的SEM图像如图13m−n所示,当电沉积容量达到4 mAh cm−2时,CuNW-Cu的间隙几乎被全部填充,表明沉积为高密度沉积。铜纳米线在剥离后完全暴露,表明CuNW-Cu具有良好的可逆性和稳定性。在三维泡沫铜负载分层ZnO纳米棒阵列(CF@ZnO)实现无枝晶SMB负极,图13o为CF@ZnO的制备图,无氧泡沫铜可以均匀地生长氧化锌纳米棒。如图13p所示,我们采用COMSOL多物理模拟来可视化氧化锌纳米棒阵列中Na+的沉积。由于Na+的选择性沉积和活性区域的减少,在纳米棒颈部可以看到Na+的“拥挤现象”。随后,Na+进入ZnO纳米棒之间的间隙,沉积在ZnO纳米棒表面,大大降低了通道和衬底中的电流密度。图13q为循环后CF@ZnO电极的SEM图像,可以看出CF@ZnO即使在3 mA cm−2下也没有出现枝晶。

图13. 金属骨架SMB负极。(a)不同金属与Na和C相比的密度参数;(b)多孔铝上的Na+沉积示意图;(c)SM@Na图像;(d)气泡受SM@Na@SMPF表面"自限制"效应的示意图;(e)SM@Na@SMPF表面释放的气泡的SEM图像;(f)泡沫镍的SEM图像;(g)Ni3S2/Ni3P@NF的制备工艺;(h)Na+沉积在Ni3S2/Ni3P@NF表面的二维电场分布矢量图;(i)Ni3S2/Ni3P@NF沉积钠后的SEM图像;(j)CuNW-Cu的模型及其光学照片;(k)CuNW-Cu的SEM图像;(l)循环过程中NuNW-Cu上Na+沉积的示意图;(m-n)CuNW-Cu经过电沉积和剥离后的SEM图像;(o)CF@ZnO的制备图;(p)CF@ZnO的COMSOL模拟;(q)循环后CF@ZnO电极的SEM图像。@RSCPublication
2.3.3金属-碳杂化结构
碳基底上引入一些金属或金属氧化物颗粒(Sn、Au、Ag、Sb、SnO2等)可以使复合材料同时具有高导电性和钠亲和性。图14a为核壳C@Sb纳米粒子(C@Sb NPs)的合成示意图。C@Sb NPs中的Sb-Na合金可以增加钠初始成核的活性位点,而碳外壳可以维持内核的稳定性。图14b为C@Sb NPs的TEM图像。具有中空多孔结构的C@Sb NPs为Na+的沉积提供了众多活性位点。同时,核壳结构的设计限制了钠枝晶的生长。图14c-d显示了在4 mA hcm−1和6 mA hcm−1条件下,在C@Sb NPs@Cu上沉积钠的SEM图像。C@Sb NPs的形貌态保存良好,说明金属-碳杂化结构可以诱导Na+沉积有序沉积。此外,核壳结构显著减轻了钠金属的体积膨胀,有利于保持钠镀层的结构完整性。
三维打印技术、静电纺丝技术、化学气相沉积技术等碳材料的制备方法得到了广泛的应用。将金纳米颗粒和氧化石墨烯水混合均匀后,利用打印技术制备Au@rGO电极。图14e为Au@rGO复合材料的示意图。还原氧化石墨烯形成的三维碳骨架为金纳米颗粒提供了负载空间。如图14f所示,形成的Au@rGO结构具有轻质量和碳通道的特性。碳通道允许Na+通量的大量快速传输,而负载的金纳米颗粒则有利于Na+沉积。图14g为Au@rGO复合材料的SEM图像及TEM图像,可以看出金纳米颗粒很好地分布在rGO片层结构上。图14h为Au@rGO凸、凹轮廓的二维电场分布曲线,光滑的Au@rGO表面表明不存在电场尖端效应,这抑制了钠枝晶的生长。此外,负载的金纳米颗粒可以有效地压平电场,从而平整Na+浓度分布。图14i-j为铜箔和三维Au@rGO的钠沉积原位光学显微图,三维Au@rGO一侧表面相对光滑、无枝晶,而铜箔一侧存在大量的钠枝晶生长和死钠。总之,合理的金属-碳杂化结构有利于均化Na+传输通道,并抑制枝晶的生长。同时,一些金属粒子的引入可以平衡电场分布,使Na+浓度分布更加均匀。

图14. 金属-碳杂化结构。(a)C@Sb NPs的合成示意图;(b)C@Sb NPs的TEM图像;(c-d)C@Sb NPs@Cu不同电流下沉积钠的SEM图像;(e)Au@rGO的示意图;(f)Au@rGO结构特征图;(g)Au@rGO的SEM图像及TEM图像;(h)Au@rGO凸、凹轮廓的二维电场分布曲线;(i-j)铜箔和三维Au@rGO的钠沉积原位光学显微图。@RSCPublication
2.3.4其他
除了碳框架和金属基底外,MXene作为一种二维层状材料,具有广泛的表面功能团簇、特殊的金属电子电导电性和优越的机械性能。近年来,MXene在钠金属电池中也得到了充分的重视。通过一个简单的原位转化反应,合成了一种以MXene为基质的Na3Ti5O12-MXene杂化纳米结构。
图15a描述了Na3Ti5O12-MXene的制备过程。具有纳米线或纳米片的Na3Ti5O12-MXene可以为Na+的沉积提供大量活性位点,显著减轻了钠初始成核和生长过程中的体积变化,并将沉积的钠金属限制在纳米尺度上图15b为Cu箔和Na3Ti5O12-MXene的钠沉积示意图。由于铜箔上的电场分布不均匀,钠的不均匀成核和沉积导致了钠枝晶的多度生长。而Na3Ti5O12-MXene的杂化纳米结构有利于Na+的传输、诱导Na+均匀沉积。图15c为Na3Ti5O12-MXene的SEM图像。观察到明显的层状结构和纳米线,表明具有丰富的表面官能团的MXene有利于纳米结构的原位生长。层状MXene和Na3Ti5O12可以缩短Na+传输路径,释放形变应力,从而获得良好的离子输运和结构稳定性。图15d显示Na3Ti5O12-MXene沉积钠后的表面形貌光滑无枝晶。毫无疑问,MXene负载金属颗粒可以诱导Na+沉积。以Mg(II)@Ti3C2为例,其中Mg(II)被设计到MXene层的内部。图15e为Mg(II)@Ti3C2的结构示意图及SEM图像。观察到典型的层状结构。层间为Na+的快速传输提供了通道,从而极大地提高了钠金属电池的动力学性能。图15f为电解液与Mg(II)@Ti3C2之间的接触角(~0),表明说明界面具有较好的润湿性和较低的过电位。图15g为Mg(II)@Ti3C2在2 mA h g−2下沉积钠的SEM图像,没有钠枝晶出现,表明引入合适的金属原子可以有效诱导Na+的沉积。含有Na3V2(PO4)3(NVP)的三维玻璃纤维(GF)可以实现钠金属的快速沉积。图15h为三维NVP基体中钠沉积的示意图,由纳米片组成的NVP可以提供丰富的成核位点和离子转运途径。此外,GF具有Si-O和O-H极性官能团,可以吸附大量的Na+。图15i为Na@3DNVP对称电池在不同电流密度下的循环性能。较低的过电位和稳定的循环性能证明了三维NVP结构的优越性。

图15. 其他类型框架。(a)Na3Ti5O12-MXene的制备过程;(b)Cu箔和Na3Ti5O12-MXene的钠沉积示意图;(c)Na3Ti5O12-MXene的SEM图像;(d)Na3Ti5O12-MXene沉积钠后SEM图像;(e)Mg(II)@Ti3C2的结构示意图及SEM图像;(f)电解液与Mg(II)@Ti3C2之间的接触角;(g)Mg(II)@Ti3C2沉积钠的SEM图像;(h)三维NVP基体中钠沉积的示意图;(i)Na@3D NVP对称电池在不同电流密度下的循环性能。@RSCPublication
2.4人工固态电解质界面
SEI的不可控和不稳定性是造成钠枝晶的重要因素,而人工SEI具有可设计性,且不易受电化学过程影响,能够在很大程度上稳定钠金属负极。因此,在钠金属上构建人工SEI是高效的改性策略。
2.4.1化学反应工程
化学反应工程是一种金属钠为反应物来构建人工SEI的方法。将一些可以与钠金属自发反应的材料附载到钠金属表面上,形成人工SEI。图16a为钠金属和VSe2制备人工SEI的自发反应示意图,生成的人工异质界面层(Na2Se/V)具有高的离子电导率钠亲性,可以促进Na+的吸附和传输,实现Na+的均匀沉积。图16b为Na2Se/V的杨氏模量,具有高杨氏模量的人工SEI保护层可以显著抑制钠枝晶的生长,提高SEI的稳定性。图16c为Na在钠金属、钒金属和Na2Se上的电荷密度,钒金属与Na+具有较强的界面相互作用,表面钒金属的亲钠性能更强。图16d为Na+沿Na2Se(001)晶面方向的扩散相对能垒(0.489 eV),较低的扩散相对能垒表明Na2Se可以提供较高的离子电导率。图16e分别显示了Na、Na@Na2Se和Na@Na2Se/V对称电池在−40°C下的电化学性能。可以看出具有较高的离子电导率和亲钠性的Na@Na2Se/V表现出更稳定的循环性能和更长的使用寿命。
因此,通过自发反应构建的人工SEI保护层可以有效提高钠金属电池的循环性能。通过重复冷轧和折叠的方法将Te、V、Sn等亲钠金属分散在钠金属内部,有助于提高体系的电化学性能。图16f为锑碲化钠Na2(Sb2/6Te3/6Vac1/6)的制备图,Sb2Te3粉末和钠金属箔通过反复冷轧折叠形成电化学稳定的Na2(Sb2/6Te3/6Vac1/6)。图16g为Na2(Sb2/6Te3/6Vac1/6)的光学照片,表面平滑光泽且氧化程度较低。图16h为钠沉积后的示意图,Na2(Sb2/6Te3/6Vac1/6)可以有效诱导Na+沉积,形成无钠枝晶的光滑表面。图16i-j为Na2(Sb2/6Te3/6Vac1/6)循环后的截面SEM图像,表面平滑且内部无孔或嵌入的SEI,表明反复的冷轧和折叠可以增强钠金属的密度,并抑制树枝晶生长。还有一种方法是将钠金属浸润在含有亲钠材料的前驱体溶液中以形成保护层,例如(PhS2Na2)-rich可以有效抑制酯类电解液中钠枝晶的生长。图16k为(PhS2Na2)-rich的制备流程图以及循环后的模拟图,(PhS2Na2)-rich为Na+沉积提供稳定的界面,图16l为(PhS2Na2)-rich循环后的SEM图像,表面只能观察到小颗粒,而不是枝晶或不规则的突起。因此,利用原位化学反应构建具有高离子电导率和亲钠性的人工SEI保护层是抑制钠枝晶生长的可行策略。

图16. 化学反应工程。(a)钠金属和VSe2制备人工SEI的自发反应示意图;(b)Na2Se/V的杨氏模量;(c)Na在钠金属、钒金属和Na2Se上的电荷密度;(d)Na+沿Na2Se(001)晶面方向的扩散相对能垒;(e)Na、Na@Na2Se和Na@Na2Se/V对称电池在−40 °C下的电化学性能;(f)Na2(Sb2/6Te3/6Vac1/6)的制备图;(g)Na2(Sb2/6Te3/6Vac1/6)的光学照片;(h)Na2(Sb2/6Te3/6Vac1/6)钠沉积后的示意图;(i-j)Na2(Sb2/6Te3/6Vac1/6)循环后的截面SEM图像;(k)(PhS2Na2)-rich的制备流程图以及循环后的模拟图;(l)(PhS2Na2)-rich循环后的SEM图像。@RSCPublication
2.4.2沉积技术
目前的沉积技术可以做到原子级别,沉积的薄膜与基底材料共形性高,可用于提高电极性能和SMB的循环稳定性。沉积技术在设计人工SEIs中的优势总结如下:1)需要的温度可以很低,适用于热稳定性差的基底材料;2)包覆层的结构和成分能够精准控制;3)包覆层的厚度均匀,有利于降低界面阻抗。
如图17a所示,通过低温等离子体增强原子层沉积(PEALD)技术,在钠金属表面沉积了Al2O3薄膜,Al2O3薄膜避免了高活性钠与电解液的直接接触,显著提高了钠金属在酯类电解液中的循环稳定性。图17b为沉积Al2O3薄膜前后钠金属的光学照片,表面没有明显的变化。图17c为PEALD工艺的示意图,PDALD技术沉积Al2O3薄膜需要的温度低,避免了钠金属熔点低(~98°C)所带来的问题。图17d-e为未修饰和修饰Al2O3薄膜的钠金属电化学循环后的SEM图像,未修饰的钠金属表面有明显的突起,而修饰Al2O3薄膜的钠金属表面更光滑。表明Al2O3薄膜可以极大地抑制钠枝晶的生长,图17f为Al2O3薄膜改善钠电化学沉积的示意图。图17g为修饰Al2O3薄膜的钠金属的卢瑟福背散射光谱(RBS)测试结果,~85±5%的Al保留在钠金属的表面。图17h为Na@25Al2O电化学循环后的SEM图像,可以看出Na@25Al2O有效抑制了钠枝晶的生成。分子层沉积技术(MLD)以直接在金属钠表面构建有机/无机层。图17i为利用MLD在钠金属上沉积Alucone薄膜的示意图,该薄膜可以作为稳定的SEI。图17j-k为钠金属和Na@25Alucone电化学循环后的SEM图像,
Na@25Alucone表面相对光滑且无枝晶。图17l为两者的电化学性能,Na@25Alucone表现出更稳定的循环行为和更长的寿命。

图17. 沉积技术构建人工SEI。(a)PEALD技术在钠金属表面沉积Al2O3的示意图。(b)沉积Al2O3薄膜前后钠金属的光学照片;(c)PEALD工艺的示意图;(d-e)未修饰和修饰Al2O3薄膜的钠金属电化学循环后的SEM图像;(f)Al2O3薄膜改善钠电化学沉积的示意图;(g)修饰Al2O3薄膜的钠金属的卢瑟福背散射光谱(RBS)测试结果;(h)Na@25Al2O电化学循环后的SEM图像;(i)裸Na和Na@25Alucone的电化学性能图。@RSCPublication
2.4.3独立的薄膜
具有高机械强度和均匀Na+传输通道的独立薄膜也可以改善钠的沉积行为。这种独立的薄膜通常是惰性的,有利于减少钠金属和电解质之间的副反应。由天然丝纤维衍生的碳和碳纳米管(SFC/CNTs)组成的缓冲层可以作为钠金属负极的保护层。图18a为SFC/CNTs缓冲层的制备工艺图,干燥后,聚酯(PET)薄膜上的SFC/CNTs缓冲层在适当的温度和压力下附着在钠金属负极的表面。图18b为SFC/CNTs的TEM图像。SFC碳片内交错的碳纳米管提供了足够的孔隙来供Na+传输。图18c为SFC/CNTs-Na在电化学循环后的SEM图像,SFC/CNTs-Na的多孔表面没有出现钠枝晶,表明SFC/CNTs缓冲层能够抑制钠枝晶的生长和负极膨胀。在碳基质上引入适当的官能团可以有效地诱导Na+的沉积行为。图18d为石墨烯(G)和O和N共修饰G中Na+沉积的示意图,O&N-G面向基底方向具有强的亲钠性,可以引导Na+沿平面延伸沉积。如图18e所示,通过简单的静电纺丝法制备了O、N官能团共掺杂碳纳米纤维薄膜(ONCNFs-Na),并通过压力进一步粘附在金属钠片上,具有优良导电性的碳网络为离子和电子的传输提供了快速的通道。功能化的纳米纤维有效地将混乱的Na+均匀地分散成小链,避免了不均匀的局部电场和钠枝晶的出现。图18f为ONCNFs的SEM图像。多空的ONCNFs促进了电解液的浸入。图18g为NCNFs-Na电化学循环后的SEM图像,NCNFs-Na仍然可以保持明显的原始纤维形貌和相对平坦的表面,说明Na+可以沿着纳米纤维表面传输,同时,钠枝晶的生长被有效抑制,所以ONCNFs-Na在不同电流密度下均表现出较低的电位(图18h),优异的电化学性能证明了官能团诱导的Na+均匀沉积的优越性。
薄膜的厚度也会影响钠金属电池的电化学性能。图18i为缺陷型石墨烯薄膜的制备过程,通过控制石墨烯层的数量来调整石墨烯薄膜的厚度。~2.3 nm较薄的石墨烯薄膜适合保护低电流密度下的钠金属负极,而~5 nm较厚的薄膜则适跟适合高电流下保护钠金属负极。图18j为电化学循环后具有少层石墨烯涂层的钠金属(FL-G/Na)和裸钠金属的SEM图像,FL-G/Na的表面非常光滑,没有任何枝晶状或苔藓状的钠生长。图18k为FL-G/Na和裸钠金属的电化学性能图,FL-G/Na表现出更低的过电位和更稳定的循环性能。总之,具有高机械强度、均匀的Na+通量和合适厚度的独立膜可以显著降低钠金属负极的过电位,抑制钠枝晶的生长。

图18. 用作人工SEI的独立薄膜。(a)SFC/CNTs缓冲层的制备工艺图;(b)SFC/CNTs的TEM图像;(c)SFC/CNTs-Na在电化学循环后的SEM图像;(d)G和O&N-G中Na+沉积的示意图;(e)ONCNFs-Na的制备工艺图;(f)ONCNFs的SEM图像;(g)NCNFs-Na电化学循环后的SEM图像;(h)NCNFs-Na对称电池的电化学性能;(i)缺陷型石墨烯薄膜的制备过程;(j)电化学循环后的FL-G/Na和裸钠金属的SEM图像;(k)FL-G/Na和裸钠金属的电化学性能图。@RSCPublication
2.5正极设计
钠离子全电池的应用少不了合适的正极材料,如层状氧化物、聚阴离子化合物、普鲁斯蓝类似物、硫等,同时探讨在极端环境下,特别是低温和高温环境中的运作机理。
过渡金属氧化物。过渡金属氧化物的化学式为NaxTMO2,其中TM代表过渡金属。其中,层状氧化物具有理论比容量高、制备方法简单的优点。但层状结构在Na+嵌入/脱出过程中容易坍塌,造成电化学性能降低,这种情况往往在极端环境中被加剧。因此,提高层状结构在宽温域内的稳定性是其应用在钠金属电池中的关键。通过掺杂方式合成的P2型Na0.67Ni0.1Co0.1Mn0.8O2(NMCM)正极具有优异的低温电化学性能。图19a为NNCM的晶体结构示意图,Co/Ni共掺杂同时增大了Na+层间距,加速了Na+的迁移,显著提高了Na+在低温下的动力学。如图19b所示,NMCM在−20 ℃下仍表现出优异的电化学性能。图19c为NMCM组装的全电池在−20℃下优异的电化学性能。另一种提高层状结构稳定性的策略是高熵化。图19d为P2/O3-Na0.7Mn0.4Ni0.3Cu0.1Fe0.1Ti0.1O1.95F0.1的晶体结构,在Na+嵌入/脱出过程中,P2相具有较宽的扩散路径和线性传输方式,而O3相具有较窄的扩散路径和弯曲的传输方式,导致较高的Na+扩散势垒。图19e为-40℃时P2/O3-Na0.7Mn0.4Ni0.3Cu0.1Fe0.1Ti0.1O1.95F0.1的原位XRD图像,可视化了Na+嵌入/脱出过程中的结构演化,可以观察到连续的晶格变化,但没有较大的收缩和膨胀。图19f为P2/O3-Na0.7Mn0.4Ni0.3Cu0.1Fe0.1Ti0.1O1.95F0.1的TEM图像及其Mapping,所有元素都呈均匀分散状态。
普鲁士蓝化合物。普鲁士蓝(PB)化合物的化学式为NaxTM[Fe(CN)6]1−yXy·nH2O(0≤x≤2,0≤y<1),其中TM表示过渡金属,X表示空位。PB所面临的主要挑战如下:1)制备过程中反应速度快导致材料缺陷和结晶度差;2)结合水的存在导致其比容量低,并对有机电池系统产生负面影响;3)当材料暴露于空气中时,Fe2+很容易被氧化为Fe3+,从而阻碍了Na+的迁移。幸运的是,PB类似物具有特殊的框架结构,为Na+的迁移提供了三维扩散通道。单分散的PB纳米粒子在CNT导电网络上成核(PB/CNT),在−25℃下仍有优异的性能。图19g为基于DFT计算的PB的晶体结构。Na+或(NaOH2)+配合物阳离子可能在框架内占据了较大空间。图19h为PB/CNT的SEM图像及其模型图。高电导率的碳纳米管网络显著提高了PB/CNT的电子传递速率。图19i为PB/CNT分别在25、0和−25℃下良好的电化学性能。
聚阴离子化合物。
聚阴离子化合物作具有高工作电压(>3.5 V)的优点。其中,磷酸钒钠(Na3V2(PO4)3或NVP)正极材料具有巨大的快速充电和长循环的潜力,但低循环稳定性严重限制了其实际应用。富钠是一种有效策略,可以有效补偿钠损失,图19j为NVP和Na-rich NVP(Na4VP)的晶体结构。通过将NVP电极浸入二甲氧基甲烷(Na-Bp,DME)溶液中制备Na-rich NVP电极。图19k为无钠负极Na4VP全电池在不同温度环境下的充放电曲线,即使在−30°C超低温下,放电比容量仍然为55.1 mAh g−1(室温容量的52.2%)。因此,具有大Na+通道的NVP正极是改善低温电池性能的潜在选择。

图19. 常规正极材料。(a)NNCM的晶体结构示意图;(b)NMCM在−20 ℃下的电化学性能;(c)NMCM全电池在−20 ℃下的电化学性能;P2/O3-Na0.7Mn0.4Ni0.3Cu0.1Fe0.1Ti0.1O1.95F0.1的(d)晶体结构,(e)-40 ℃时原位XRD图像,(f)TEM图像及其Mapping;(g)基于DFT计算的PB的晶体结构;(h)PB/CNT的SEM图像及其模型图;(i)PB/CNT在25、0和−25 ℃下的电化学性能;(j)NVP和Na-rich NVP(Na4VP)的晶体结构;(k)为无钠负极Na4VP全电池在不同温度环境下的充放电曲线。@RSCPublication
Na-S电池。室温钠硫(Na-S)电池由于其能量密度高、安全性高、成本低,是大规模储能的理想选择。然而,室温Na-S电池的发展仍受到多种因素的限制,例如钠枝晶的不可控生长、多硫化物的穿梭效应、硫正极导电性差和长链聚硫化物转化为短链聚硫化钠或硫化钠的可逆性和动力学行为较差。图20a为S@Fe3N-NMCN作为正极,钠金属作为负极的Na-S电池模型。Fe3N作为一种高效催化剂可使NaPSs的强吸附和快速解离。图20b为S@Fe3N-NMCN的SEM图像,碳网络有利于Na+的快速进入,从而大大提高了Na-S电池的动力学。图20c显示了Na2Sn(n=1、2、4、6、8)在Fe3N上的典型吸附构型和吸附能。Na2S在Fe3N上的分子吸附能以−5eV为中心,说明Fe3N可以将Na2S牢固地固定在其表面。图20d−e显示了表面硫(155S)和体相硫(300S)的结构示意图及其SEM/TEM图像。由于非导电的S主要覆盖在碳宿主的表面,155S边缘轮廓并不明显,而300S具有明显的边缘形态,表明它具有更高的电导率。图20f分别是155S和300S在醚类和酯类电解液中的行为示意图。在醚类电解液中,155S直接与溶剂化的阳离子Na+发生反应,生成溶解的聚硫化物,而300S被封装在碳宿主中,通过离子交换转化为Na2S。在酯类电解液中,155S在亲核多硫阴离子与盐溶剂之间发生严重的亲核加成或取代反应,导致严重的副反应和容量衰减。图20g为155S在醚类和酯类酯电解液中的倍率性能,可以看出155S在醚类电解液中的电化学性能更优异。因此,S在宿主中的形貌电解液的类别都会影响Na-S电池的电化学性能。
Na-CO2/O2电池。Na-CO2/O2电池系统因其高比能量、高功率密度、活性材料易获取而受到了广泛的关注。目前,对Na-CO2/O2电池系统的研究仍处于起步阶段,其复杂的电化学反应机理尚不清晰。含钠盐/有机溶剂的Na-CO2/O2电池由于电池结构开放,会造成电解液泄漏、挥发(特别是在高温下)和电化学不稳定的危害。循环过程中也会遇到枝晶形成或表面裂纹,导致短路的可能性。由氧化石墨烯(rGO-Na)负极、活化多壁碳纳米管(a-MCNTs)正极和聚合物(CPE)电解质组成的Na-CO2电池,具有良好的循环稳定性。图20h是rGO-Na负极的SEM图像。熔融金属钠吸附在rGO的孔隙结构中,有效抑制了金属钠的体积膨胀和钠枝晶的生长。图20i−j分别为准固态Na-CO2电池的光学照片和a-MCNTs正极的TEM图像。a-MCNT正极吸附活性炭表面的二氧化碳并形成产物,其软包电池具有232Whkg−1的能量密度,实际应用潜力巨大。图20k为电池在不同CO2分压下的电化学性能,稳定的充放电曲线表明所组装电池系统的可靠性。
Na-O2电池与Na-CO2电池类似,依赖于分子氧,在放电过程中形成氧化物,并在充电时可逆分解。图20l为Na-O2电池的相转移催化机理示意图。图20m为旋转圆盘电极(RRDE)的工作示意图。图20n为0.5 M NaTFSI/DME在不同温度下的离子电导率。可以看出,离子电导率随温度的升高而升高。图20o为Na-O2电池随温度变化的放电曲线,其放电容量随温度的升高而降低。这是因为超氧化物的溶解度随着温度的增加而降低。

图20. Na-S电池和Na-CO2/O2电池。(a)S@Fe3N-NMCN作为正极,钠金属作为负极的Na-S电池模型;(b)S@Fe3N-NMCN的SEM图像;(c)Na2Sn(n=1、2、4、6、8)在Fe3N上的典型吸附构型和吸附能;(d-e)155S和300S的结构示意图及其SEM/TEM图像;(f)155S和300S在醚类和酯类电解液中的行为示意图;(g)155S在醚类和酯类酯电解液中的倍率性能;(h)rGO-Na负极的SEM图像;(i-j)准固态Na-CO2电池的光学照片和a-MCNTs正极的TEM图像;(k)电池在不同CO2分压下的电化学性能;(l)Na-O2电池的相转移催化机理示意图;(m)旋转圆盘电极(RRDE)的工作示意图;(n)0.5 M NaTFSI/DME在不同温度下的离子电导率;(o)Na-O2电池随温度变化的放电曲线。@RSCPublication
3先进的原位分析技术
3.1先进的原位分析仪器
常见的表征技术难以对工作中的电池进行即时分析,这极大的阻碍了对钠金属电池运作机理的研究。因此,需要一些先进的原位(in-situ)分析技术,例如in-situ TEM, in-situ SEM, situ NMR和in-situ Roman。利用原位分析工具可以即时观察结构演化、氧化还原机制、SEI形成、副反应和Na+传输特性,推动对钠金属电池的运作机制的研究。
原位原子力显微镜。利用探针和电极之间的原子力关系来确定样品的表面形貌,原位AFM配备了光学摄像机,在AFM扫描过程中可以光学观察到电极,图21a为原位AFM的工作示意图。
原位X射线断层扫描。用于研究材料、界面和器件的微观结构变化的非破坏性表针技术,图21b为两个原位XRT器件的结构图。无损XRT可以高分辨率观察材料的三维结构。
原位透射电子显微镜。用透射电子研究样品的形貌,用衍射电子研究了晶体结构和缺陷,此外,能量色散谱仪(EDS)和电子能量损失谱仪(EELS)也可用于元素分析。图21c为原位透射电镜的工作示意。原位TEM可以同时在微米到亚微米尺度上分析电极的组成,表征晶体材料的结构变化。
原位二次离子质谱。使用Ar+、Ga+、Bi3+和Cs+等一次离子束轰击材料表面,通过检测轰击出的带电荷的二次离子的质荷比,获取样品表面的元素组成。图21e为原位液相SIMS的结构示意图。
原位扫描电子显微镜。原位SEM介于TEM和光学显微镜之间。用聚焦电子束扫描样品表面,并收集反向散射或二次电子以获得图像,图21f为原位扫描电镜观察示意图。
原位光学显微镜。低分辨率决定了原位OM只能进行亚微米水平上观察,是一种宏观表征技术。图21g为原位OM的结构示意图,可以观察电极层的颜色和形态变化,探测钠金属的电沉积和剥离行为。
原位x射线吸收光谱学。原位X射线吸收光谱(XAS)以X射线光子能量为变量,测量材料的x射线吸收系数,分为软X射线吸收光谱(s-XAS)和硬X射线吸收谱(h-XAS)。通过分析h-XAS近边缘光谱的位置,可以获得有关元素价态的信息。此外,h-XAS用于探测局部键长、结构有序性和配位环境变化的信息。由于硬X射线的高穿透能力,原位XAS能够进行原位电池观察。与h-XAS相比,s-XAS对电子结构更敏感。因此,通过密度泛函理论(DFT)的辅助拟合分析,s-XAS可以获得特定电子轨道中价态甚至电子填充的准确信息。图21h为s-XAS检测的原位电池的实验示意图。在电池你就领域,XAS主要应用于电荷转移的研究,如正极材料中的过渡金属价问题。
原位核磁共振。原位核磁共振(NMR)作为一种非侵入性表针工具,可以同时检测所有相,包括晶态、非晶态、液相和气相,有利于电池系统的原位检测。图21i为用于原位静态实验的柔性软包电池的示意图,可以检测晶体和非晶材料中原子/离子的局部环境,揭示电化学反应机制和微观离子动力学。

图21. 先进的原位分析仪器。(a)原位AFM操作示意图;(b)两个原位XRT装置的结构图;(c)原位透射电镜工作图;(d)使用离子液体作为电解质的开电池方法的实验装置;(e)原位液体SIMS结构组成示意图;(f)原位SEM观察示意图;(g)原位OM的组件图;(h)用于同时循环和s-XAS测量的原位电池的实验设置图;(i)用于原位静态NMR实验的柔性塑料电池的示意图。@RSCPublication
3.2密度-泛函理论分析
密度泛函理论(DFT)模拟作为一种重要的研究手段,可以在原子水平上评估结构性质、Na+扩散迁移率、电导率和开路电压。有利于探测Na+在电极和电解质中的行为,进而优化电极设计,以提高钠金属电池的电化学性能。迄今为止,DFT已为电池的发展提供了坚实的理论基础,并成为研究电池电化学行为不可或缺的工具。图22a为Na+在NaSn2、NaIn和NaBi的(100)晶面上的扩散路径模拟。绿色表示不同吸附位点之间的Na+扩散路径。不同途径的激活势垒如图22b所示,NaIn、NaBi和NaSn2在(100)平面上的扩散势垒分别为0.188 eV、0.475 eV和0.13 eV。显然,获取Na+的扩散动力学有利于解释电极材料在原子尺度上的快速充电原理。图22c−d为Na在钠金属、硫化钠和钒表面的电荷密度及吸附能,可以看出,Na在V(110)表面的吸收能比钠金属和硫化钠的吸收能更负,表明Na+优先吸附在钒金属的(110)表面。图22e为用于研究能带结构的钒、钠和硫化钠的态密度(DOSs),钠金属和钒金属的电子DOS穿过费米能级,而硫化钠的电子DOS不接近费米能级。这一结果证实了钒金属的表面优先吸附Na+。因此,一些在实验上难以明确区分的机制可以用DFT计算来很好地解释。
DFT计算也可以作为研究Na+在电解质中的行为的工具。图22f为Na+和SEI组分的原子结构和结合能。在EC/PC电解质中,选择有机二碳酸氢钠(Na-EDC)和乙二醇钠(Na-EG)作为SEI的代表成分。计算出Na-DMDT与Na+的结合能为−1.63 eV,远低于Na-EDC和Na-EG。Na+和Na-DMDT之间的弱相互作用意味着Na+更容易穿过SEI层。图22g为EC、PC、TMTD和Na-DMDT的前沿分子轨道能级。TMTD的LUMO能级为−1.53eV,其次是Na-DMDT(−1.28eV),两者将在钠金属表面预分解形成SEI层。DFT计算还可以模拟电解液中的分子动力学。图22h−i为1 M NaPF6DME和1 M NaPF6+0.5 M LiPF6DME电解质的结构模拟,随着盐浓度的增加,PF6−阴离子形成大的聚集体并连接。图22j为1 M NaPF6+0.5 M LiPF6DME电解质的径向分布函数g (r),用于对溶剂化结构进行定量分析。图22k显示了不同电解质模型中Li+和Na+的均方位移。溶剂化阳离子的大小和阳离子与溶剂之间相互作用的强度因素影响阳离子在电解质中的扩散速率。显然,DFT计算可以有效地分析Na+在电解质中的行为。
综上,DFT计算有助于阐明电池中Na+的电化学机制,包括吸附能、传输路径和溶剂化结构。同时,DFT计算可以很好地与实验数据相结合,系统地评价所制备材料的应用潜力。

图22. DFT分析。(a)Na+分别在NaSn2、NaIn和NaBi的(100)晶面上的扩散路径模拟;(b)不同途径的激活势垒;(c-d)Na在钠金属、硫化钠和钒表面的电荷密度及吸附能;(e)钒、钠和硫化钠的态密度(DOSs);(f)Na+和SEI组分的原子结构和结合能;(g)EC、PC、TMTD和Na-DMDT的前沿分子轨道能级;(h-i)1 M NaPF6DME和1 M NaPF6+0.5 M LiPF6DME电解质的结构模拟;(j)1 M NaPF6+0.5 M LiPF6DME电解质的径向分布函数g (r);(k)不同电解质模型中Li+和Na+的均方位移。@RSCPublication
04
成果启示
具有高能量密度、长寿命、低成本、高安全性的钠金属电池已经取得了相当大的研究进展,在空气探测、极地探险、可再生能源存储、电动汽车、笔记本电脑、智能手机等方面应用前景广阔(图23)。此外,各种先进的原位表征技术,包括原位AFM、原位TEM、原位XAS和原位核磁共振用于研究钠金属电池的电化学行为。电极/电解质界面化学、Na+沉积机理和电解质行为逐渐被阐明,为推进钠金属电池的实际应用提供了坚实的理论基础。同时,也提出了一些巧妙的设计思路来探索钠金属电池在低温和高温环境中的应用。
虽然已经取得了一定的研究进展,但一些问题仍然限制着钠金属电池的实际应用。首先,对钠金属/电解质界面化学机理的研究仍处于起步阶段,有关Na+沉积动力学的最基本问题仍未被解答,Na+的成核原机理仍有待探索。先进的原位分析仪器为即时观察Na+的沉积过程提供了条件。
其次,不同环境下的界面副反应也应得到充分的重视,特别是在高温和低温条件下。在高温下,电解质和电极之间的界面副反应会增加,这可能会影响钠金属电池的热稳定性,导致电池失效。而在低温下,Na+的传输受到严重限制,导致钠金属电池的反应动力学缓慢。因此,在极端环境下,抑制界面副反应和提高Na+传输动力学是实现钠金属电池实际应用的必要任务。

图23. 钠金属电池在不同领域中的实际应用潜力。@RSCPublication
在改性策略上,需要设计合理的电极结构,较宽的电解质的电化学窗口,提高界面相容性,来消除一些导致钠金属电池失效的因素,如钠枝晶的过度生长、死钠的生成、不稳定的SEI、严重的体积膨胀和不均匀的Na+沉积等。提出了钠宿主框架的构建、人工SEI设计和液(固)相电解质/钠金属负极界面方案,以延长钠金属电池的使用寿命。最后,对宽温域钠金属电池在未来的研究作出重要展望,具体如下:
1)探索宽温域环境下钠沉积的理论基础。温度能够极大地影响钠金属的成核和沉积行为。钠金属的反应活性随着温度的升高而变得活跃,而在低温下则相反,这极大地阻碍了钠金属电池电化学行为的探测。因此,一些智能的、多功能的原位设备被迫切期待来推动钠金属电池度过其“婴儿期”。
2)最小化不同温度下的界面副反应。严重的钠金属负极/电解液界面副反应诱导形成不稳定SEI层,并显著耗尽电解液,从而极大地缩短钠金属电池的循环寿命。因此,最大限度地减少不同温度下的界面副反应是实现高能量密度、高安全性和高稳定性钠金属电池的捷径。未来,在设计方案中应充分考虑一些可以减少界面副反应的关键点,如拓宽电解液的电化学窗口、优化SEI组分和提高电极/电解质的兼容性。
3)设计新型宽温域电极和电解质。在设计和开发新型电极材料时,应充分考虑不同环境下钠金属的电镀/剥离行为,复合结构的离子电导率和SEI层的组分形成。同时,电解液应该具有快速的钠离子传输动力学和优异的溶剂化/去溶剂化结构(特别是在极端环境中)来确保钠金属电池良好运行。
4)重视钠金属电池全电池的性能优化。钠金属电池全电池是最终投入实际应用的设备。因此,有必要优化钠金属电池全电池的一些重要指标,如提高能量密度、延长使用寿命、最大限度地减少安全隐患、降低成本,这有利于提高其在未来工业发展中的竞争力。值得注意的是,在进入实际制造市场之前,应重点模拟钠金属电池全电池在不同温度环境下的运行情况。
5)可变温度下电极演变的原位分析。尽管已经使用了多种原位分析工具,但一些基本原理,包括钠金属形核/沉积、界面反应、枝晶形成等,仍然模糊不清。因此,为了更好地可视化可变温度下的电极演变,应进一步完善现有的,先进的原位分析技术,同时探索新型的,可环境模拟的原位表征工具。不可否认的是,开发新的原位分析工具有利于清晰化钠金属电池现有的困惑。

图24. 综述的行文思路和未来宽温域SMB研究的指南图。@RSCPublication
审核编辑:刘清
电芯、电池模组和电池包三者有什么区别?如...
时间:2026-03-22
电池怎么做绝缘处理?电池模组绝缘片起到什...
时间:2026-03-22
电池模组绝缘片的制造工艺有哪些,它们对电...
时间:2026-03-22
亿纬锂能麟驹系列电动两轮车电池首批发货仪...
时间:2026-03-22
在电池模组中,除了绝缘片,还有哪些措施可...
时间:2026-03-22
深度解读广汽全固态电池技术
时间:2026-03-22
广汽科技全固态电池与无图纯视觉智驾引领智...
时间:2026-03-22
天合光能新一代柔性储能电池舱Elementa 2真...
时间:2026-03-22
锂电池和超级电容器哪个更耐用
时间:2026-03-22
“固态电池”和“半固态电池”是水火不容吗...
时间:2026-03-22
住宅小区负荷与变压器容量的选择技巧
时间:2026-03-06
光伏控制器简介
时间:2026-03-06
石英灯电子变压器电路原理
时间:2026-03-06
变压器并列运行的条件浅析
时间:2026-03-06
玻璃釉电容器的结构与特点
时间:2026-03-05
电阻的标称阻值和允许偏差
时间:2026-03-05
三极管的主要参数
时间:2026-03-07
HTCC:半导体封装的理想方式
时间:2026-03-06
半导体三极管的技术参数
时间:2026-03-07
碳膜电阻如何识别_金属膜电阻器和碳膜电阻器...
时间:2026-03-05