研究背景
高镍层状氧化物阴极,如LiNi1-x-yMnxCoyO2 (NMC)和LiNi1-x-yCoxAlyO2 (NCA),是高能量密度锂离子电池应用的前沿。然而,这两种阴极化学物质中都存在钴,由于与钴采购相关的财政和人道主义问题,这在很大程度上阻碍了它们的应用。高镍层状氧化物阴极增加Ni含量,会降低Co含量,但会引入额外的结构和电化学问题。
成果简介
德克萨斯大学奥斯汀分校Arumugam Manthiram教授提出了一种双改性的无钴超高镍阴极0.02B-LiNi0.99Mg0.01O2 (NBM),含有1 mol% Mg和2 mol% B,在石墨阳极的全电池结构中,与LiNiO2 (LNO)相比,其初始1C放电容量高达210 mA h g-1,在500次循环后,容量保持率提高了20%。该工作以”Stabilizing the Interphase in Cobalt-Free, Ultrahigh-Nickel Cathodes for Lithium-Ion Batteries”为题发表在Advanced Functional Materials上。
研究亮点
强调从相间角度进行电极表征和分析的重要性。
性能的提高源于减少了活性锂损失和NBM阴极的局部表面反应性。
图文导读

图1 LNO和NBM阴极颗粒的形态、元素和结构表征。a) LNO和b) NBM二次粒子的SEM图像和各自的FIB截面。原始c) LNO和d) NBM阴极粉末XRD谱图的Rietveld细化结果。e)原始NBM中62Ni−、MgO2−和BO−碎片的TOF-SIMS深度剖面。f)在原始NBM粒子的爆发对准模式下进行的TOF-SIMS化学作图,描绘了Cs+溅射后10 s至1 h的BO-,MgO2-和NiO2-碎片。
经煅烧后的阴极呈球形,直径约为12µm,如图1a、b所示。煅烧后,与LNO相比,NBM阴极呈现出更小、更细长的初级颗粒,并通过聚焦离子束(FIB)截面图像进一步描绘。硼在初生颗粒之间占据表面附近的晶界,并在煅烧过程中通过抑制晶粒生长来改变微观结构。图1c、d的XRD细化结果表明,两种阴极粉末均具有具有R-3m空间基团的六方α-NaFeO2结构固有峰,无其他杂质峰,Li/Ni混合程度低,颗粒结晶度较好。像B这样的轻元素不容易用EDS识别,因为原子质量小,分析时x射线灵敏度降低。
因此,进行了超灵敏的TOF-SIMS深度剖面分析,以全面表征NBM阴极中的元素分布,如图1e所示。在深度溅射开始时,BO-碎片信号所显示的大部分结合硼似乎大部分停留在表面附近,并随着更多的大块Ni层状氧化物被探测到(62Ni-碎片所显示)而迅速减少到接近零。如溅射剖面所示,用爆发对准模式对溅射进行TOF-SIMS化学映射,以可视化粒子从表面到体块的元素演变,如图1f所示。
在10 s的溅射过程中,在阴极颗粒上检测到强烈的BO-信号,证实了B主要在NBM阴极表面附近偏析的深度分布图。广泛溅射1h后,几乎所有的BO-信号消失,暴露出大量的NiO2-信号和较弱的MgO2-信号。阴极样品的表征总体上表明成功合成的颗粒具有良好的形貌和元素分布,这使得电化学性能和分析可以进行适当的比较。

图2 硬币型半电池中LNO和NBM阴极与锂金属阳极和袋式全电池中石墨阳极配对的电化学性能。a)充放电电压曲线及b)第三个C/10循环时两阴极的dQ dV−1曲线。c)标准化速率能力测试和d)阴极半电池循环。e)袋式全电池循环性能及f)每100次循环C/3放电电压曲线演变。g)长期全电池循环的平均充放电电压变化。
图2a为阴极半电池在形成循环过程中的电压曲线。有趣的是,LNO和NBM阴极的放电容量基本相同,≈242 mA h g-1,尽管NBM的Ni和Li含量随着B和Mg的掺入而略微降低。与NBM相比,LNO中的电压平台略微拉长,并且在充放电开始和结束附近有更尖锐的肩峰。图2b中的dQ dV−1曲线更好地描述了这一观察结果,因为LNO的峰值3.65和4.2 V明显比NBM的峰值更尖锐,强度更高,这与电压曲线中看到的平台直接相关。这两个峰分别对应于高镍层状氧化物阴极中常见的H1-M和H2-H3相变,表明LNO最初经历了更剧烈的相变,还显示基于约4.16 V的放电峰值,NBM的工作电压比LNO略高约9.3 mV,表明NBM的能量密度略大。图2c比较了LNO和NBM的倍率能力,结果显示,除了5C放电速率外,NBM在所有倍率下都有更好的总体容量保留,NBM的容量保留率为77%,而LNO为79%。在此5C速率下,NBM的容量保留略低,这是由于Li/Ni混合的增加和Mg2+在Li层中的插入,这可能在脱/插层过程中造成一些Li+的动力学障碍,然而,这不应该成为评估阴极可行性的缺点。
阴极的半电池循环性能如图2d所示,其中两种阴极的初始C/3放电容量≈229 mA h g−1,与C/10放电容量几乎相同,如图2a所示。然而,在130次循环后,NBM的容量保留率为76%,而LNO的容量保留率为68%。与LNO相比,NBM的平均库仑效率更高。图S5(辅助信息)还显示了NBM中更高程度的Li+可逆性,因为相对于第4个C/3循环后的初始峰值,130个循环后明显的dQ dV−1相变峰保持更完整。这可以归因于Mg的作用,因为它在Li层中的存在已经被证明可以抑制导致大的各向异性晶格畸变的相变,并保持阴极的结构完整性和可逆性。相反,LNO表现出峰值强度的严重减弱,并向更高的电压转移,这表明经过多次循环后,Li+扩散的动力学障碍增加较大,结构降解不可逆,这可以解释在充电和放电过程中更严重的电压极化和电压平台的损失,导致NBM上LNO的容量衰减更快。
用石墨阳极组装的阴极在全电池中的长期循环性能如图2e所示。两种电池都显示出210 mA h g-1的1C高初始放电容量,这再次表明与LNO相比,NBM没有初始容量损失。在2.5 ~ 4.2 V电压范围内进行500次深循环后,NBM电池的容量保持率达到65%,而LNO电池的容量保持率仅为45%。图2f为C/3次循环的电压曲线演变,在长期循环中每100次循环进行一次,作为容量检查,以便更好地了解充满电池的容量衰减现象。最初在第5次循环时,两个电池都表现出明显的电压平台,清楚地表明在整个放电过程中发生了H3-H2-H1相变。
然而,在第500个周期后,LNO细胞中的所有平台与整体曲线无法区分,几乎消失。由于电池不再经历这样的相变,因此不能达到与最初相同的充电状态(SOC),这导致其在放电时容量的巨大损失,因此电池经历了明显的结构退化。此外,在LNO放电开始时,可以看到大的垂直电压降,在提供任何容量之前,在500次循环时,它会低于4.0 V。这种电压降低在高镍阴极的退化中已经看到过,并且归因于严重的极化增加和阻抗积累。即使在中等慢的C/3电流速率下,如此大的极化也表明LNO全电池的降解。然而,NBM全电池即使在第500次循环中也能保持可识别的电压平台,并且不会经历LNO所见的电压下降程度,总体上表明NBM在循环过程中更好地减轻了极化和结构损伤,如图2g所示。

图3 a) LNO和NBM阴极与石墨阳极在袋式全电池中配对的HPPC结果,每100次循环进行一次。直流内阻仅计算通过整个放电脉冲周期持续时间的成功脉冲。b)从袋式全电池中收集的循环阴极与半电池中的锂金属配对的电压曲线
每100个周期对袋式全电池进行混合功率脉冲特性测试(HPPC),如图3a所示。HPPC通过周期性地施加短暂而快速的放电电流脉冲,直到达到低电压截止,可以很好地反映电动汽车电池的实际行驶状况。当脉冲模拟电动汽车的突然加速和制动减速时,这可以很好地模拟实际电池的能量负荷分布。因此,在HPPC图中,通过每次放电脉冲时电池的直流内阻(DCIR)和SOC的变化,可以直接观察到导致电池退化的因素,如阻抗和极化。请注意,放电深度(DOD)定义为:100% - SOC。在测试过程中,两个电池也没有达到100% DOD,因为该指标参考的是最终形成周期的C/10放电容量。
HPPC曲线显示,两种细胞的DCIRs开始时均为中高值,随着DOD的增加而下降,在高DOD时突然增加。这些结果表明,在低DODs下,由于电池体积的坍塌,Li+扩散动力学降低,而在高DODs下,由于可用锂嵌入位点的减少,Li+扩散动力学降低在每100次循环时,由于极化和累积阻抗的增加,电池可达到的最大DOD降低,从而限制了整体容量利用率。然而,在每次HPPC测试中,与LNO细胞相比,NBM细胞在相似的DODs下获得了更低的电阻。在第500次循环时,NBM电池仍能获得56%的DOD, DCIR为132 Ω cm2,而LNO电池仅达到34%的DOD, DCIR为144 Ω cm2。与LNO相比,NBM的电压极化和阻抗总程度减小,从而扩展可用容量范围。从图2和3a所示的整体电化学性能来看,LNO电池的容量下降明显比NBM电池严重。
为了识别和区分全电池容量损失的原因,收集了循环的阴极,并与新鲜的锂金属配对成硬币半电池,如图3b所示。经过两次C/10循环后,与它们各自的新阴极半电池的第三次形成循环放电相比,LNO和NBM硬币电池的放电容量和过电位都大大降低,这很可能是由于长期循环造成的活性物质损失。NBM电池仍然显示出比LNO电池更高的容量,因为在图3a的HPPC结果中可以看出,NBM电池的极化减弱了。两种电池之间的关键区别是,与LNO电池的第501次充电容量相比,第502次充电容量显着增加。这表明,在新鲜锂金属阳极第501次C/10放电时,一些新的锂被引入到循环的LNO阴极中,表明LNO阴极在长期循环后存在锂库存损失,而NBM电池没有明显的锂库存损失。
事实上,后者的充电容量略小于前者,这表明在第一次循环后,为了在电极上形成新的阳极固体电解质间相(SEI)和CEI层,一些锂被消耗掉了,就像新鲜的硬币半电池一样。同样,硬币半电池也通过将袋状电池的循环石墨阳极与新鲜的锂金属配对来组装,并以C/10的速率循环两次,如图S8(支持信息)所示。两种电池都表现出相似的放电容量下降,但与阴极半电池相比,电压极化程度有所降低。在阴极和石墨半电池中观察到的相似的放电容量衰减表明,从阴极经历的活性物质和锂损失可以很好地与石墨阳极的锂插入容量降低相关。
然而,在两个C/10循环中,与用LNO阴极循环相比,用NBM阴极循环的石墨提供了更大的放电容量,这意味着NBM对应的石墨上的活性锂消耗更少。这一点很重要,因为之前的研究表明,在整个循环过程中,导致电池总容量下降的一些主要决定因素是阴极和石墨阳极中的活性锂和材料损失。这些现象反过来又会导致界面阻抗恶化,进而导致Li+的动力学障碍和电压极化。总体结果表明,在所有情况下,LNO阴极及其各自的石墨阳极都经历了较大程度的降解。

图4 a) LNO和b) NBM阴极在全电池中500次循环前后的粉末XRD谱图。Rietveld细化结果如图S10(支持信息)所示。循环后c) LNO和d) NBM阴极的SEM图像。e)原始电极和带电电极的XRD图谱。带星号的峰表示来自PVDF、碳和阴极的Al集流体的贡献。
通过XRD和SEM对循环后阴极的整体结构演变进行了表征。经过500次循环后,有趣的是,两种阴极的整体晶体结构与原始形态相比变化很小,如图4a,b所示。循环后的样品仍然保留了具有R-3m空间基团的六方α-NaFeO2结构的所有峰。图4c、d所示为循环500次后阴极二次粒子的SEM图像。两幅图像都显示出明显的颗粒粉碎,LNO阴极的开裂程度略高。仔细观察,许多LNO阴极颗粒显示出沿颗粒表面扩展的大的二次颗粒裂纹,而大多数NBM颗粒在阴极上几乎没有裂纹。这有助于解释与NBM样品相比,LNO样品中破碎颗粒的存在略大,因为这些破碎颗粒的持续循环可能导致进一步的机械粉碎,这是高镍阴极中常见的各向异性晶格畸变。
此外,最近的研究表明,煅烧后形成松散堆积的初级颗粒,形成空隙和纳米孔,会导致微观结构退化,从而导致循环性差。这可能也有助于解释LNO和NBM之间循环的差异,因为在图1a,b中,与NBM相比,LNO具有更疏松的初级颗粒堆积和空隙。然而,通过SEM,两种循环阴极之间的总体形态差异并没有表现出太大的差异,即使在LNO上看到更多的裂纹。考虑到这一理解以及两个阴极在袋式全电池中的循环性能明显不同,NBM表现出20%的容量保留,我们推断阴极颗粒破裂似乎不是两个样品之间容量衰减的主要原因。相反,大部分衰落可能源于NBM上LNO的表面和随后的相间不稳定性,这将在以下章节中进一步讨论。
为了更好地分析阴极的衰减状态,我们进行了非原位带电X射线衍射(ex - situ charge XRD),并将结果与原始阴极进行了比较。两个阴极都充电到240 mA h g-1的容量截止,接近充电结束(≈87% SOC),而不是电压截止,以更好地确保两者之间相同的耗尽状态。图4e显示了原始阴极和带电阴极的XRD图谱,特别突出了(003)和(110)峰在充电过程中的变化。我们可以看到,与原始状态相比,两个阴极都经历了由(003)峰分离所描述的H2-H3相变。仔细观察,在相同SOC下,LNO的H2-H3相变比NBM更不均匀,更不光滑,这可以从H2和H3峰的较大分离中看出。这反过来又导致LNO在循环过程中晶格体积变化更大,如表S2(支持信息)中详细列出的晶格参数所示。具体来说,LNO比NBM经历更剧烈的各向异性体积收缩,这是由于从(003)峰确定的c晶格参数变化更大。
在循环过程中,这种较大的体积变化也与较高的锂利用率相关,这导致更多的晶格畸变和随之而来的锂损失。我们指出,在循环过程中,与NBM相比,LNO中的锂利用率损失更大。此外,尽管LNO的各向异性体积收缩更大,但两种阴极再次显示出类似的开裂退化程度,如图4c,d所示。这表明,这些体积收缩是两个阴极之间容量衰减的一个贡献者,但可能不是主要原因,并为我们后来如何提出电极-电解质界面的表面反应性是这种现象的主要因素的讨论铺平了道路。

图5 a)在全电池中循环500次后LNO和NBM阴极阴极-电解质界面表面碎片和本体碎片的归一化TOF-SIMS深度分布图。b)循环LNO和NBM阴极CEI中代表性无机和有机二次离子碎片的TOF-SIMS强度深度剖面比较。计算平均c) CEI厚度和d)二次离子碎片的积分产率。e) (b)中选择的二次离子片段的3D渲染可视化,显示了循环阴极从表面到整体的浓度变化。
了解循环后电极-电解质间相的形成是循环后分析最关键的方面,因为这些层的特定表面和间相化学物质可以在很大程度上控制整个电池循环的稳定性。因此,利用TOF-SIMS对LNO和NBM循环后的CEI进行了表征,TOF-SIMS是一种具有超高表面灵敏度和化学选择性的强大表征技术。图5a显示了从循环阴极到溅射深度近180 nm的各种次要离子碎片的标准化TOF-SIMS深度分布图。PO2- /POF2-、LiO2- /LiF2-和NiF3-中的无机溅射碎片分别代表LiPF6盐的PF6-阴离子分解产物、电解质分解反应的Li2O和LiF物质以及过渡金属溶解产物。C2HO-中的有机碎片来自碳酸盐溶剂分解反应中的碳酸烷基,而62Ni-碎片则代表大块的Ni层状氧化物。两个CEI深度剖面都描绘了双层结构,其中无机外层由LiPF6盐分解产生的富磷碎片组成,无机-有机杂化内层由电解质分解和过渡金属溶解反应产生的Li/Ni基和有机碎片组成。这表明CEI的无机和有机种类之间存在优先分离。
LNO和NBM阴极中关键无机和有机碎片的直接深度剖面比较如图5b所示,可以看出,与LNO相比,NBM的所有碎片都更集中在表面附近,并且强度更高。NBM的表面积较大,更大的表面积可能表明NBM的表面反应更频繁。然而,发生的特定类型的表面反应将影响阴极的整体循环性能,而不仅仅是更大的副反应的存在。这可以通过硼与电解质,特别是与LiPF6盐发生的复杂反应来解释,并且已知硼是有益的,因为它们有助于清除电解质中存在的HF,并保护CEI在循环过程中免受电解质分解和过渡金属溶解。
根据标准化的LiF2-强度计算平均CEI厚度,如图5c所示,表明NBM的CEI厚度约为72 nm,确实比LNO的CEI厚度(约为97 nm)更薄。计算了在整个溅射时间内分析的每个碎片的总集成产率,并总结在图5d中。有趣的是,LNO和NBM阴极的大部分片段计数相似,没有显著差异。NBM的PO2-、PO2-和C2HO-的计数明显高于LNO。NBM的碎片数量略大,但CEI比LNO更薄,这一事实进一步表明,由碎片组成的电极-电解质反应产物更局限于NBM的表面附近,这意味着与LNO相比,NBM可以防止电解质反应深入到体中。这也强调了这样一个事实,即BET结果中看到的NBM的更大表面积并不一定意味着表面反应性和循环性的恶化。图5e显示了CEI的TOF-SIMS三维重建图像,它更好地描述了NBM上关键片段的表面定位,以及渗透到LNO深处的寄生电解质反应的严重程度,特别是在LNO本体更深的地方发现了高浓度的LiF2-和NiF3-片段。阴极表面反应性和由此产生的间相形成的这些巨大差异清楚地反映了LNO和NBM在循环性方面的差异。Mg和B的联合作用减少了各向异性晶格畸变的程度,同时促进了坚固紧凑的CEI,促进了这些掺杂剂的合理设计,从而协同帮助减少表面和相间降解。

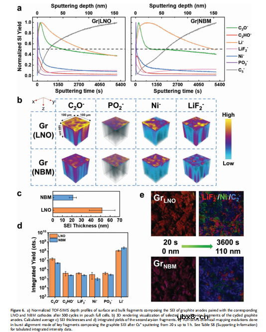
图6 a)石墨阳极与相应的LNO和NBM阴极配对,在袋式电池中循环500次后,构成SEI的表面和块体碎片的归一化TOF-SIMS深度剖面。b)循环石墨阳极所选二次离子片段的三维渲染可视化。计算平均c) SEI厚度和d)二次离子碎片的积分产率。e) Cs+溅射后20秒至1小时内组成石墨SEI的关键片段在爆发对准模式下的TOF-SIMS演变。
电解液氧化和过渡金属溶解形成的反应产物不仅限于CEI。相应的电解质还原和过渡金属诱导的化学交叉反应会有害地钝化石墨阳极的SEI,并导致活性锂的损失。使用TOF-SIMS可以更好地阐明和比较整个阳极SEI的化学变化。图6a给出了相关次级离子碎片的归一化深度分布图,包括溅射阳极的SEI。与CEI分析一样,C2O- /C2HO-、LiF2- /PO2-和Ni-分别代表有机碳酸盐溶剂还原产物、无机LiPF6分解产物和跨过渡金属溶解碎片。C5-指块状石墨,而Li-碎片可能指非活性锂和/或插层锂。LNO配对的石墨剖面呈双层结构,其中无机外层主要由盐分解和化学交叉的LiF2- 、PO2-和Ni-组成,有机内层由C2O- 、C2HO-碳酸盐溶剂还原碎片组成。有趣的是,NBM配对的石墨曲线显示出三层结构,外层和中间层分别由无机和有机物质组成,与LNO配对的石墨相同,但现在其最内层代表Li-物质,这将在本节后面进一步讨论。
图6b显示了来自剖面的代表性碎片的3D渲染深度分布,它清楚地表明,与无机或有机性质无关,LNO配对石墨的SEI表面反应性比NBM配对石墨的表面反应性更强。这可能与LNO阴极较差的CEI稳定性相吻合,因为来自CEI的过渡金属溶解物质可以迁移并沉积到石墨表面。这反过来又可以催化进一步的电解质还原反应,随后损害阳极SEI的钝化。
SEI层厚度由图6a中虚线所示的C2O -物种在多个感兴趣区域的FWHM计算,平均数据如图6c所示。NBM配对石墨的SEI厚度明显比LNO配对石墨的SEI厚度薄约20 nm。在这里,值得注意的是,深度剖面中显示的Li-物种不用于确定SEI层厚度,尽管它清楚地表明,该碎片穿透到NBM配对石墨的体积中更深,如图6a所示。此外,与LNO配对的石墨相比,NBM配对的石墨除Li-外,电解质分解产物产生的所有二次离子碎片的总积产率都较低,如图6d所示。石墨中Li-的存在被归因于SEI上的“死”锂沉积物,这些沉积物不再能够提供任何可用容量,因此导致阳极中锂库存减少。而较高的Li-产率应该表明,由于这种死锂的形成,NBM电池的石墨SEI形成恶化。
此外,图6e描述了循环石墨阳极从20 s到1 h的化学溅射演变成像,显示即使在溅射1 h后,LNO配对的石墨中仍存在较大的LiF2-和Ni-物质。相反,NBM石墨主要被C2-碎片饱和,表明主要检测到块状石墨,这表明SEI层形成较薄。由于形成的界面具有更好的钝化性,电极之间有更好的锂嵌入,因此NBM电池中石墨的锂化程度更深,这可以从Li-延伸到石墨体的强度和总体上更好的可循环性中看出。
总结与展望
在这项研究中,我们引入了一种含有1 mol% Mg和2 mol% B的双改性LNO阴极NBM,并在半电池和全电池测试条件下对未掺杂的LNO进行基准测试,随后对循环电极进行了深入的死后表征。选择Mg和B作为掺杂剂源于目前对Mg2+在Li层中作为惰性柱状离子,以减轻由于各向异性扭曲引起的晶格崩溃,再加上B促进了循环过程中坚固的微观结构和阴极电解质界面(CEI)的形成。NBM阴极在循环稳定性方面表现出显著的改善,在充满袋的电池中长期循环后,其容量保留比基线LNO阴极增加了20%。混合脉冲功率表征(HPPC)测试、电化学、X射线衍射(XRD)和扫描电子显微镜(SEM)分析表明,LNO阴极存在更严重的活性锂损失,石墨阳极的利用率更低。由于本研究主要关注电极的动态界面现象,因此采用飞行时间二次离子质谱(TOF-SIMS)表征来评估电极-电解质界面在循环后的化学演变。化学深度分析、3D渲染和关键阴极和阳极碎片的爆发对准成像显示,NBM阴极在表面附近的局部反应性导致CEI比LNO阴极更薄、更紧凑。稳定的CEI减少了石墨阳极表面的化学交叉和催化表面反应,并在NBM电池的循环过程中获得了更好的锂保留率。
审核编辑:刘清
电芯、电池模组和电池包三者有什么区别?如...
时间:2026-03-22
电池怎么做绝缘处理?电池模组绝缘片起到什...
时间:2026-03-22
电池模组绝缘片的制造工艺有哪些,它们对电...
时间:2026-03-22
亿纬锂能麟驹系列电动两轮车电池首批发货仪...
时间:2026-03-22
在电池模组中,除了绝缘片,还有哪些措施可...
时间:2026-03-22
深度解读广汽全固态电池技术
时间:2026-03-22
广汽科技全固态电池与无图纯视觉智驾引领智...
时间:2026-03-22
天合光能新一代柔性储能电池舱Elementa 2真...
时间:2026-03-22
锂电池和超级电容器哪个更耐用
时间:2026-03-22
“固态电池”和“半固态电池”是水火不容吗...
时间:2026-03-22
住宅小区负荷与变压器容量的选择技巧
时间:2026-03-06
光伏控制器简介
时间:2026-03-06
石英灯电子变压器电路原理
时间:2026-03-06
变压器并列运行的条件浅析
时间:2026-03-06
玻璃釉电容器的结构与特点
时间:2026-03-05
电阻的标称阻值和允许偏差
时间:2026-03-05
三极管的主要参数
时间:2026-03-07
HTCC:半导体封装的理想方式
时间:2026-03-06
半导体三极管的技术参数
时间:2026-03-07
碳膜电阻如何识别_金属膜电阻器和碳膜电阻器...
时间:2026-03-05