近年来,我们见证了自主品牌在插电式混合动力(PHEV)/增程式混合动力(EREV)领域的积极投入。对于这类需求,我们可以进行系统性的解构。
● 在当前阶段,根据续航里程,我们可以将其粗略划分为:
◎ 50公里(10kWh):满足新能源汽车的基本需求
◎ 100公里(20kWh):进阶需求,增加续航里程,扩大电池容量
◎ 150公里(30kWh):继续增加电池容量,以提供更长的续航里程
◎ 200公里(40kWh):为覆盖一线城市用户的需求,提供更大容量的电池
对于SUV类型的汽车,该类系统的应用有利于空间优化和油耗控制。目前,由于免购置税的优惠政策,以及消费者对于纯电动汽车的续航能力的诉求,目前电池的电量配置以30kWh以上为主。
● 细分电池容量占比我们可以看到:
◎ 40kWh占比超过14%
◎ 30-40kWh,尤其是40kWh的配置比较多,占比达57%
◎ 10-20kWh占比只有26%
◎ 10kWh和20-30kWh占比最少,加起来不到3%
可以看到目前消费者由于购置税优惠,倾向于购买续航能力更强的汽车。另外需要注意的是,由于SUV是主力需求,对电量的需求相对较高。
电池供应商
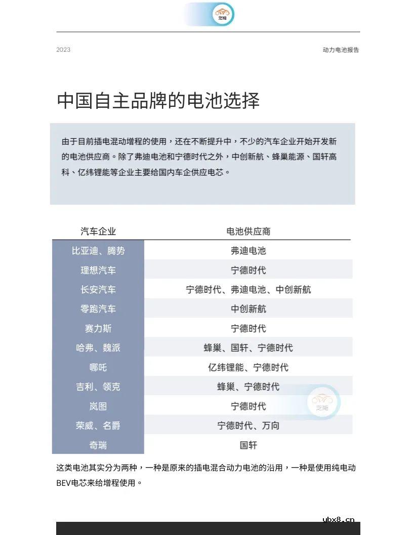
当前,插电混动及增程混动的应用仍在不断提升,许多汽车企业开始寻找新的电池供应商。除了弗迪电池和宁德时代之外,中创新航、蜂巢能源、国轩高科、亿纬锂能等企业也成为国内汽车企业的主要电芯供应商。
这些电池主要分为两种:一种是继续使用原有的插电式混合动力电池,另一种是采用纯电动乘用车(BEV)的电芯提供给给增程使用。
当前中国的PHEV/EREV市场份额占据整体市场的94%。另外,得益于比亚迪大规模使用的磷酸铁锂电池,推动了整个市场向磷酸铁锂电池的应用方向发展。随着中国汽车品牌开始逐步采用磷酸铁锂电池,我们可以预见,未来这个市场将涌现出更多的参与者,竞争也将变得愈发激烈。
在插电混动电池市场中,弗迪电池占据着最大的市场份额,超过60%。宁德时代以26.6%的市场份额排名第二,而蜂巢能源则以其全面的产品线占据第三位。
电芯的降本模式
● 在该领域中,存在几种主要的成本降低和设计模式,我们可以大致将其分类为:
◎ 采用BEV电芯:主要适用于30kWh以上的电池。其核心逻辑在于通过复用电池的方式在电芯层面降低成本。
◎ PHEV电芯铁锂化:这种方法是通过调整原有电池规格,然后使用磷酸铁锂(LFP)的化学体系。
◎ 利用短刀的电芯设计更薄的电芯:这种设计模式主要是通过改变电芯的厚度。
◎ 采用彻底的BEV电芯:这种方法是通过使用不同电压兼容的方式,全面采用BEV电芯。
本系列的后续的文章中,我们将继续关注这个领域的变化,以及影响市场和技术发展的因素。希望通过我们的分析,能够为您在理解和掌握这个市场提供有价值的参考。





审核编辑:刘清
电芯、电池模组和电池包三者有什么区别?如...
时间:2026-03-22
电池怎么做绝缘处理?电池模组绝缘片起到什...
时间:2026-03-22
电池模组绝缘片的制造工艺有哪些,它们对电...
时间:2026-03-22
亿纬锂能麟驹系列电动两轮车电池首批发货仪...
时间:2026-03-22
在电池模组中,除了绝缘片,还有哪些措施可...
时间:2026-03-22
深度解读广汽全固态电池技术
时间:2026-03-22
广汽科技全固态电池与无图纯视觉智驾引领智...
时间:2026-03-22
天合光能新一代柔性储能电池舱Elementa 2真...
时间:2026-03-22
锂电池和超级电容器哪个更耐用
时间:2026-03-22
“固态电池”和“半固态电池”是水火不容吗...
时间:2026-03-22
住宅小区负荷与变压器容量的选择技巧
时间:2026-03-06
光伏控制器简介
时间:2026-03-06
石英灯电子变压器电路原理
时间:2026-03-06
变压器并列运行的条件浅析
时间:2026-03-06
玻璃釉电容器的结构与特点
时间:2026-03-05
电阻的标称阻值和允许偏差
时间:2026-03-05
三极管的主要参数
时间:2026-03-07
HTCC:半导体封装的理想方式
时间:2026-03-06
半导体三极管的技术参数
时间:2026-03-07
碳膜电阻如何识别_金属膜电阻器和碳膜电阻器...
时间:2026-03-05