简 述 :****
下图所示为PV充电系统之三种工作模式,图(a)为MPPT模式,当PV模组电力不足供给负载或充电使用时,其不足部分将由蓄电池供给;图(b)为部分充电模式,当PV模组电力足够供给负载使用,且多余之电力还可对蓄电池进行充电,但所多余电力仍不足以最大充电电流对蓄电池充电,以上两种模式均操作于最大功率点。图(c)为MPPT偏移模式,当PV模组操作于最大功率点时,其总输出电力大于负载及蓄电池需求总和,为求电力平衡情况下,必须降低PV模组总输出电力,此时PV模组必须偏离其最大功率点以降低所产生之电力,来达到电力平衡。



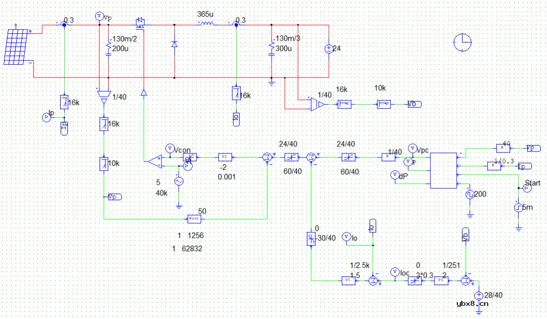
控制架构 :****
为实现上述工作模式,PV充电系统控制架构安排如下图所示,其采用双回路控制,外回路为充电控制回路,内回路包含MPPT控制回路与PV电压控制回路,其控制原理如下:
首先取样蓄电池电压(Vb)与蓄电池最大电压命令(Vb*)比较,其误差经由PI控制器与正向限制器后可得到充电电流命令(Ib*),当蓄电池电压未达到最大电压命令时,此限制器用以设定最大充电电流;当蓄电池电压接近于最大电压命令时,控制器便进入线性区,使得充电电流命令减少,最终将达到电池最大电压命令准位且使充电电流仅提供电池本身之消耗。此方法可达到定电流充电、定电压充电及浮充等三阶段充电之目的来增长电池寿命。
由PI电压控制器产生之充电电流命令(Ib*)与蓄电池电流(Ib)比较,当Ib>Ib时,其误差经由PI控制器与正向为零之限制器后产生一电压命令(VL),此电压命令(VL)将会影响其最大功率点,使得最大功率点偏向右半面曲线,提升PV模组输出电压,最终使PV模组所产生输出功率为负载和蓄电池需求总合,以达到电力平衡,此情形发生于MPPT偏移模式。反之,当Ib时,其误差经PI控制器和正向为零限制器后为零,因此充电回路便无法影响MPPT所产生之电压命令(VP),即太阳能输出电压命令乃由MPPT控制器决定,因此MPPT模式和部分充电模式之PV模组均操作于最大功率点状态。*
定电流区:Vb≤0.8Vb*
Ib=Ich,max*
定电压区:0.8Vb*
Ib=Ich,max~0.1Ich,max(视电池电压线性调整)*
浮充区:0.95Vb*
Ib=0.1Ich,max*

实验验证:

充电功率大于最大功率点:

充电功率小于最大功率点:

电芯、电池模组和电池包三者有什么区别?如...
时间:2026-03-22
电池怎么做绝缘处理?电池模组绝缘片起到什...
时间:2026-03-22
电池模组绝缘片的制造工艺有哪些,它们对电...
时间:2026-03-22
亿纬锂能麟驹系列电动两轮车电池首批发货仪...
时间:2026-03-22
在电池模组中,除了绝缘片,还有哪些措施可...
时间:2026-03-22
深度解读广汽全固态电池技术
时间:2026-03-22
广汽科技全固态电池与无图纯视觉智驾引领智...
时间:2026-03-22
天合光能新一代柔性储能电池舱Elementa 2真...
时间:2026-03-22
锂电池和超级电容器哪个更耐用
时间:2026-03-22
“固态电池”和“半固态电池”是水火不容吗...
时间:2026-03-22
住宅小区负荷与变压器容量的选择技巧
时间:2026-03-06
光伏控制器简介
时间:2026-03-06
石英灯电子变压器电路原理
时间:2026-03-06
变压器并列运行的条件浅析
时间:2026-03-06
玻璃釉电容器的结构与特点
时间:2026-03-05
电阻的标称阻值和允许偏差
时间:2026-03-05
三极管的主要参数
时间:2026-03-07
HTCC:半导体封装的理想方式
时间:2026-03-06
半导体三极管的技术参数
时间:2026-03-07
碳膜电阻如何识别_金属膜电阻器和碳膜电阻器...
时间:2026-03-05