储能主要是指电能的储存。储能又是石油油藏中的一个名词,代表储层储存油气的能力。储能本身不是新兴的技术,但从产业角度来说却是刚刚出现,正处在起步阶段。
到目前为止,中国没有达到类似美国、日本将储能当作一个独立产业加以看待并出台专门扶持政策的程度,尤其在缺乏为储能付费机制的前提下,储能产业的商业化模式尚未成形。
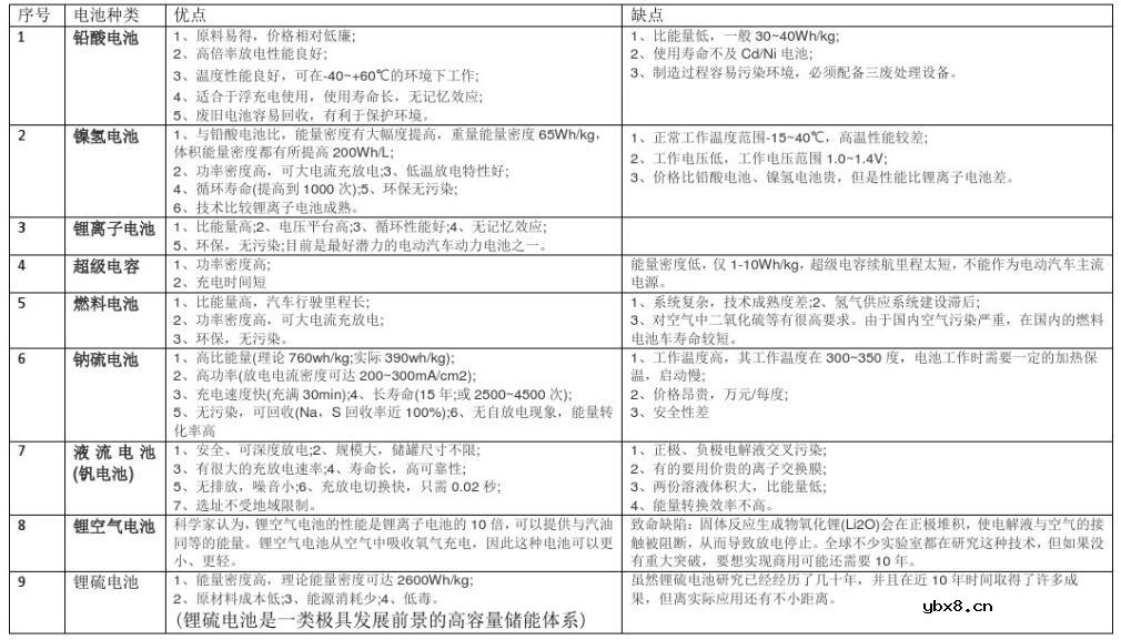
电池储能大功率场合一般采用铅酸蓄电池,主要用于应急电源、电瓶车、电厂富余能量的储存。小功率场合也可以采用可反复充电的干电池:如镍氢电池,锂离子电池等。本文跟随小编一起来了解一下九种电池储能的优缺点。

一、铅酸电池
主要优点:
1、原料易得,价格相对低廉;
2、高倍率放电性能良好;
3、温度性能良好,可在-40~+60℃的环境下工作;
4、适合于浮充电使用,使用寿命长,无记忆效应;
5、废旧电池容易回收,有利于保护环境。
主要缺点:
1、比能量低,一般30~40Wh/kg;
2、使用寿命不及Cd/Ni电池;
3、制造过程容易污染环境,必须配备三废处理设备。
二、镍氢电池
主要优点:
1、与铅酸电池比,能量密度有大幅度提高,重量能量密度65Wh/kg,体积能量密度都有所提高200Wh/L;
2、功率密度高,可大电流充放电;
3、低温放电特性好;
4、循环寿命(提高到1000次);
5、环保无污染;
6、技术比较锂离子电池成熟。
主要缺点:
1、正常工作温度范围-15~40℃,高温性能较差;
2、工作电压低,工作电压范围1.0~1.4V;
3、价格比铅酸电池、镍氢电池贵,但是性能比锂离子电池差。
三、锂离子电池
主要优点:
1、比能量高;
2、电压平台高;
3、循环性能好;
4、无记忆效应;
5、环保,无污染;目前是最好潜力的电动汽车动力电池之一。
四、超级电容
主要优点:
1、功率密度高;
2、充电时间短。
主要缺点:
能量密度低,仅1-10Wh/kg,超级电容续航里程太短,不能作为电动汽车主流电源。
五、燃料电池
主要优点:
1、比能量高,汽车行驶里程长;
2、功率密度高,可大电流充放电;
3、环保,无污染。
主要缺点:
1、系统复杂,技术成熟度差;
2、氢气供应系统建设滞后;
3、对空气中二氧化硫等有很高要求。由于国内空气污染严重,在国内的燃料电池车寿命较短。
六、钠硫电池
优势:
1、高比能量(理论760wh/kg;实际390wh/kg);
2、高功率(放电电流密度可达200~300mA/cm2);
3、充电速度快(充满30min);
4、长寿命(15年;或2500~4500次);
5、无污染,可回收(Na,S回收率近100%);6、无自放电现象,能量转化率高;
不足:
1、工作温度高,其工作温度在300~350度,电池工作时需要一定的加热保温,启动慢;
2、价格昂贵,万元/每度;
3、安全性差。
七、液流电池(钒电池)
优点:
1、安全、可深度放电;
2、规模大,储罐尺寸不限;
3、有很大的充放电速率;
4、寿命长,高可靠性;
5、无排放,噪音小;
6、充放电切换快,只需0.02秒;
7、选址不受地域限制。
缺点:
1、正极、负极电解液交叉污染;
2、有的要用价贵的离子交换膜;
3、两份溶液体积大,比能量低;
4、能量转换效率不高。
八、锂空气电池
致命缺陷:
固体反应生成物氧化锂(Li2O)会在正极堆积,使电解液与空气的接触被阻断,从而导致放电停止。科学家认为,锂空气电池的性能是锂离子电池的10倍,可以提供与汽油同等的能量。锂空气电池从空气中吸收氧气充电,因此这种电池可以更小、更轻。全球不少实验室都在研究这种技术,但如果没有重大突破,要想实现商用可能还需要10年。
九、锂硫电池
(锂硫电池是一类极具发展前景的高容量储能体系)
优点:
1、能量密度高,理论能量密度可达2600Wh/kg;
2、原材料成本低;
3、能源消耗少;
4、低毒。
虽然锂硫电池研究已经经历了几十年,并且在近10年时间取得了许多成果,但离实际应用还有不小距离。
电芯、电池模组和电池包三者有什么区别?如...
时间:2026-03-22
电池怎么做绝缘处理?电池模组绝缘片起到什...
时间:2026-03-22
电池模组绝缘片的制造工艺有哪些,它们对电...
时间:2026-03-22
亿纬锂能麟驹系列电动两轮车电池首批发货仪...
时间:2026-03-22
在电池模组中,除了绝缘片,还有哪些措施可...
时间:2026-03-22
深度解读广汽全固态电池技术
时间:2026-03-22
广汽科技全固态电池与无图纯视觉智驾引领智...
时间:2026-03-22
天合光能新一代柔性储能电池舱Elementa 2真...
时间:2026-03-22
锂电池和超级电容器哪个更耐用
时间:2026-03-22
“固态电池”和“半固态电池”是水火不容吗...
时间:2026-03-22
住宅小区负荷与变压器容量的选择技巧
时间:2026-03-06
光伏控制器简介
时间:2026-03-06
石英灯电子变压器电路原理
时间:2026-03-06
变压器并列运行的条件浅析
时间:2026-03-06
玻璃釉电容器的结构与特点
时间:2026-03-05
电阻的标称阻值和允许偏差
时间:2026-03-05
三极管的主要参数
时间:2026-03-07
HTCC:半导体封装的理想方式
时间:2026-03-06
半导体三极管的技术参数
时间:2026-03-07
碳膜电阻如何识别_金属膜电阻器和碳膜电阻器...
时间:2026-03-05