根据锂电池的原理及特点确定正确的充电模式,利用微控制器对锂电池包的整个充电过程进行智能化管理,在充电过程中实时采集充电电流、电压及温度信息,动态调整充电电流。核心是智能控制系统和功率转换系统,同时兼具智能报警、温度自动调节、实时监测、充电保护等多种功能。实验表明,所设计的智能充电器安全可靠,具有广阔的应用前景。
锂电池因其具有体积小、容量大等特点,在便携设备领域得到了广泛应用。由于锂电池的能量密度较高,难以控制其安全性,过充、过放、温度不适宜都会影响充电的安全及电池的寿命 因而要求充电器具有合理的充电模式及温度调整系统。不恰当的充电模式会影响锂电池的寿命,严重的会引起爆炸,因此锂电池的正确充电至关重要。传统充电器往往采用全模拟控制电路,无法保证充电过程的安全、准确。
本文给出一种基于单片机控制的锂电池智能充电器,专门用于 5 节锂电池串联的电池包充电。所设计的充电器具有低功耗、低成本、快速安全的特点,可有效避免传统充电器的充电隐患,提高锂电池的使用寿命。
充电器主要包括功率转换模块和智能控制模块。
功率转换模块是将交流市电经过整流滤波转换为直流电,再经过 PWM 式 DC - DC 变换器,实现动态可调节电压的输出。智能控制模块以单片机为核心,通过对充电电压、电流及温度的采集,根据单片机内部设置的控制算法及外围调整电路,动态调整 PWM 调节器输出的占空波形,从而实现对充电电压的智能管理。

图1 系统结构框图
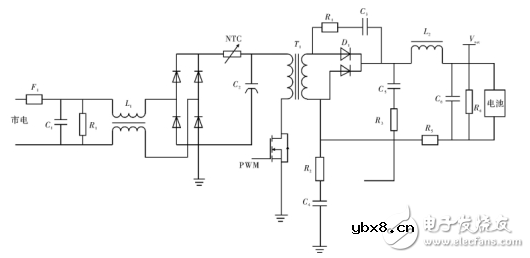
充电器电源主电路采用正激式,包括滤波整流电路、PWM 变换器、输出电路,如图 2 所示。电源进线端的 R、C、L 是为了滤除电网的干扰。充电器接通电源时,电容吸收纹波,平滑电压波形。充电器仅在市电正弦半波瞬时值大于电容直流电压时充电,且充电频率是低频的,放电频率是高频的,因此输入电流有效值I比负载电流 I0 大,即有
I = 1. 12I0
电容器的选择需要考虑其波纹电压和耐压的要求。扼流圈 L 用于平滑电流,流过电感的电流必须是连续的,否则会产生较大的电压尖峰波。为承受电路中有可能窜入的浪涌电压,在整流电路后加一个热敏电阻 NTC,有效防止电网干扰电压对电路造成的损害。变换器中的功率开关元件采用 MOS 管,因其较双极型晶体管动作快,频率高,且不存在二次击穿。由于输出功率比较大,在输出电路中加入 LC 滤波器以减小纹波电压。但 LC 滤波器会影响变换器工作,因此采用 R3 、C5 构成阻尼电路,增强电路的稳定性。

图2 电源电路
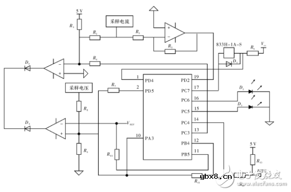
反馈控制电路主要包括单片机、检测电路、模数转换电路、显示电路等。整个反馈回路采用电压 - 电流双环控制,提高系统的精准性。检测电路包括电流、电压和温度的检测。采样电流与采样电阻 R5 两端的压降成比例,其一路输入电流环,使充电电流稳定; 另一路通过模数转换电路输入到单片机,控制电流环和电压环的工作以及非正常充电情况下的报警。采样电压Vout 经过一次分压后输入比较器的正向端,控制恒压充电过程中充电电压恒定以及充电电流递减。Vout 经过二次分压后输入单片机,作为充放电控制以及报警电路工作的依据。鉴于锂电池对温度比较敏感,将采样温度经过 A / D 转换后输入单片机,单片机通过内部控制算法,自动调节充电电流大小,直到温度恢复正常范围。若温度超过预设范围,单片机会关断充电电路,并发出报警信号,确保充电安全。
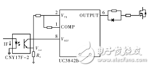
PWM 调制电路主要由光电耦合器和 PWM 调制器组成。由于变换器功率主回路进线与市电网连接,电压高,而输出回路与控制回路多由低压电子元器件组成,为了人身和低压元器件的安全,功率主回路与输出回路利用光耦元件进行电气隔离 。光耦元件输入输出侧的电流关系为
IC = h·IF( 2)
其中,Ic 为输出电流; h 为光电耦合转换系数。由图 4 所示,光耦元件输出与控制电压成比例的输出电压 Uout
Uout = IC ·R9 = h·R9 ·IF
选用电流控制型脉宽调制器 UC3842B,其是按反馈电流来调节脉宽的。在脉宽调制器的输入端直接用流过电感线圈电流的信号与误差放大器输出信号比较,从而调节占空比使输出的电感峰值电流跟随误差电压变化而变化。由于此款型号调制器的电压 Vs 波动立即反映在电感电流的变化,所以其容易达到0. 01% / V 的调整率 。结构上采用电流环 电压环双环系统的设计也提高了电压调整率、电流调整率和瞬态响应。

图3单片机控制电路

图4 脉宽调制电路
根据锂电池的充放电特点,将锂电池的充电过程
分为恒流快充阶段和恒压阶段。当锂电池初始电压过低时,需要先用小电流对过放的电池进行预充电,可有效减少过放对电池造成的损伤。
通过对电池电压、充电电流以及温度进行检测,利用软件实现充电过程的转换以及报警,确保锂电池可以正常充电。在电池接入充电电路后,系统根据电池电压选择充电方式,当单节电池电压 < 2. 5 V 时,先对其进行预充。对于 5 节锂电池串联的电池包,其阈值电压则为 12. 5 V。一旦结束预充电即进入快充阶段,此时电池电压会快速上升,当检测到电压 > 20. 5 V 时,进入恒压充电阶段。充电电流开始下降,当电流<200mA 时,充电结束。整个充电过程中系统会通过电池电压以及温度变化调节充电电流,使充电过程按照预定模式进行。充电程序流程图如图 5 所示。

图5程序流程图
为验证所设计智能充电器的性能,对锂电池组进行充电试验,图 6 为常温下充电电压和电流曲线。

从图 6 中可看到,电池电压初始值大于 12. 5 V,首先进入恒流快充阶段,电流约保持在 3 A,电池电压快速上升。当电池电压达到 20. 5 V 时,进入恒压充电阶段,电池两端电压缓慢上升到约 20. 7 V,然后维持不变,充电电流快速下降,直到为 0 A,充电结束。整个充电过程耗时约为 55 min。
由于锂电池对温度及其敏感,为保证充电过程的安全可靠,在充电过程中实时采集环境温度信息反馈给单片机,从而自动调节充电电流。图 7 为充电电流随温度变化曲线。

图 7 充电电流随温度变化曲线
如图 7 所示,当环境温度低于 10 时,充电电流约为 0. 15 A,当温度恢复至正常温度时( 常温设置在10~45) ,充电电流回升到 3 A。当温度在 45 ~ 60时,电流降低到约 0. 16 A,此时,若温度恢复到正常值范围,电流仍可回升到 3 A。当温度高于 60 时,电流直接降为 0 A 且不再回升。综合测试结果表明,所设计充电器安全、稳定、省时,符合最佳充电性能要求。
设计了一款智能锂电池充电器,采用双环控制的方式,利用单片机对充电过程进行智能化管理,通过软件编程动态调整充电电流。给出了软件设计和硬件电路的实现方法,对电池包进行充电实验来验证充电器的性能。实验表明,该充电器安全、稳定、省时,具有广阔的市场应用前景。
国家杰青黄云辉教授/李真教授:光纤传感技术...
时间:2026-03-22
电池采样电路为什么测量结果不对?
时间:2026-03-22
德赛电池自研云平台 与时间赛跑的那朵“云...
时间:2026-03-22
国芯科技全资子公司通过WPC无线充电MCSP认证
时间:2026-03-22
亿纬锂能荣获小鹏汽车“与鹏同行奖”
时间:2026-03-22
采用电源路径电池充电器优化应用
时间:2026-03-22
宁德时代谈开发第二代钠电池 性能指标已与磷...
时间:2026-03-22
圣邦微电子推出集成旁路模式和双输入选择器...
时间:2026-03-22
纳微车规级第三代“快速”碳化硅MOSFET助力...
时间:2026-03-22
拆解国产高集成BMS SOC芯片:AMG8824A 能力...
时间:2026-03-22
住宅小区负荷与变压器容量的选择技巧
时间:2026-03-06
光伏控制器简介
时间:2026-03-06
石英灯电子变压器电路原理
时间:2026-03-06
变压器并列运行的条件浅析
时间:2026-03-06
玻璃釉电容器的结构与特点
时间:2026-03-05
电阻的标称阻值和允许偏差
时间:2026-03-05
三极管的主要参数
时间:2026-03-07
HTCC:半导体封装的理想方式
时间:2026-03-06
半导体三极管的技术参数
时间:2026-03-07
碳膜电阻如何识别_金属膜电阻器和碳膜电阻器...
时间:2026-03-05