保护板的功能主要是对充电型电池的电芯进行保护,维持电池充放电过程中的安全稳定,对整个电池电路系统性能起着重要的作用。(如:锂电池一般由电芯、保护板、外壳组成、例如手机电池)
1)过充保护功能:
过充保护功能是指在达到某个电压(以下称为过充电检测电压)时,禁止由充电 器继续充电。 即,将控制过充的MOS管进入关断状态,停止充电。
2)过放保护功能:
过放电保护功能是在电池的电压变低时,停止对负载放电。将控制过放的 MOS管进入关断状态,禁止其放电。该过程正好与过充电检测时的动作 相反。
3)过流保护功能:
过电流保护功能是在消耗大电流时停止对负载的放电,此功能的目的在于保 护电池及MOS管,确保电池在工作状态下的安全性。过电流检测之后,
电池与负载脱离后将恢复到常态,可以再充电或放电。
4)短路保护功能:短路保护原理同 3)
注:
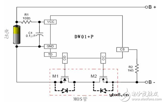
〈1〉保护 IC: 是保护芯片的核心。通过取样电池电压进行判断,发出各种指令控制 MOS管,对电芯进行管理。
〈2〉MOS管:在保护板电路中主要起开关作用

以单节保护板电路(DW01+P)为例:

1、按材料分类
1)镀金保护板—简称金板
五金保护板
普通镀金保护板
镀厚金保护板
沉金保护板
2)镀锡保护板—简称锡板
普通锡板
无铅锡板
2、按电池分类
1)单节保护板
2)双节保护板
3)多节保护板
全球市场容量约100KK/M
1)A级市场( 40KK/M )
注:A级市场的保护IC主要的生产商有精工、理光、美之美;MOSFET
主要的生产商有三洋、AO;
2)B级市场( 40KK/M )
注: B级市场的保护IC主要的生产商有富晶、新德、中星微;MOSFET主要的生产商有三合微、华瑞、南海、喧昶、茂达;
3)C级市场(20KK/M )
注: C级市场的保护IC主要的生产商有士兰、黑森林、金微科;
MOSFET主要的生产商有珠海南科、黑森林、金微科;
从20世纪末到21世纪初,电池行业的发展可以用“迅猛”二字形容,铅酸电池、镍氢电池以及镍镉电池一直被使用至今,其发展时间之久也基本上超过一个世纪了。而电池产业的发展并不止局限于此,最新的代表作则是锂电池行业的崛起。说道锂电池,基本上每个人都对其略知一二,因为我们的生活周围处处都在使用它。像手机、笔记本、摄像机等等,类似于这样的数码产品,基本上电池都采用的是锂电池。相对于早期的镍氢电池来讲,锂电池更加耐用,续航能力更强。
说到锂电池,就不得不提一下锂电池保护板,因为锂电池各项安全指标全靠锂电池保护板的支持。而且锂电池因为其自身的参数也都不尽相同,所以对应的保护板的类型也是不一样的。通俗的来讲,锂电池一般都要有一个与之对应的锂电池保护板辅助其工作。因为锂电池需要在正常的电流以及电压下工作,如果因为短路以及其他一些原因导致瞬间电流过大,会直接损坏锂电池的电芯,而且造成的后果是很危险的,轻则自然重则爆炸。而锂电池保护板的作用就是避免短路等一系列的意外情况,所以保护板的参数要求也是极其精密的。因为它的作用就是保证工作电流时刻保持在一个合理的范围值中,所以锂电池保护板的做工就要很精细。这也就是为什么说锂电池佩戴的保护板都是一一对应的原因了。从另一方面来讲锂电池的应用类型有很多中,有常规型的,动力型的,储能型能的等等,所以锂电池保护板的类型也是根据锂电池或者锂电池组的类型而去设计的。所以说不同类型的锂电池以及保护板是不能混用的。
我经常会在网上看到有一些朋友因为要更换电池或者自己做一个锂电池,从而把以前的保护板和新的锂电池结合到一起,但是事后都发现新组合而成的锂电池不能正常工作,原因我想大家通过以上的介绍都已经很清楚了。而且还有一点,这样做出来的锂电池其安全性是很低的,而且其中的锂电池保护板很可能就没有起到保护作用。
所以说,我们在使用锂电池保护板的时候一定要与之对应,这样才能我们使用的锂电池在合理的电流值范围内进行工作,不仅在安全方面有所保证,对电芯来讲也是有一定的益处的。
协同电解质添加剂对快速充放电石墨负极的锂...
时间:2026-03-22
可植入血糖驱动代谢燃料电池用于血糖水平的...
时间:2026-03-22
什么是800V系统?为什么800V能降成本?
时间:2026-03-22
热失控仿真该做什么?热失控仿真该怎么做?
时间:2026-03-22
太阳能光伏系统集成的主要内容
时间:2026-03-22
三端口功率变换的具体实现和控制方法
时间:2026-03-22
储能的BMS与电动汽车的BMS的区别有哪些?
时间:2026-03-22
热力学稳定的双改性LiF和FeF3层赋予高镍阴极...
时间:2026-03-22
浅析芯片及系统电源
时间:2026-03-22
中科院大连化物所《Angew》:开发出单原子合...
时间:2026-03-22
住宅小区负荷与变压器容量的选择技巧
时间:2026-03-06
光伏控制器简介
时间:2026-03-06
石英灯电子变压器电路原理
时间:2026-03-06
变压器并列运行的条件浅析
时间:2026-03-06
电阻的标称阻值和允许偏差
时间:2026-03-05
三极管的主要参数
时间:2026-03-07
HTCC:半导体封装的理想方式
时间:2026-03-06
玻璃釉电容器的结构与特点
时间:2026-03-05
半导体三极管的技术参数
时间:2026-03-07
碳膜电阻如何识别_金属膜电阻器和碳膜电阻器...
时间:2026-03-05