PCB是英文(PrintedCircuieBoard)印制线路板的简称。通常把在绝缘材上,按预定设计,制成印制线路、印制元件或两者组合而成的导电图形称为印制电路。而在绝缘基材上提供元器件之间电气连接的导电图形,称为印制线路。这样就把印制电路或印制线路的成品板称为印制线路板,亦称为印制板或印制电路板。
PCB是如何制造出来的呢?我们打开通用电脑的健盘就能看到一张软性薄膜(挠性的绝缘基材),印上有银白色(银浆)的导电图形与健位图形。因为通用丝网漏印方法得到这种图形,所以我们称这种印制线路板为挠性银浆印制线路板。而我们去电脑城看到的各种电脑主机板、显卡、网卡、调制解调器、声卡及家用电器上的印制电路板就不同了。它所用的基材是由纸基(常用于单面)或玻璃布基(常用于双面及多层),预浸酚醛或环氧树脂,表层一面或两面粘上覆铜簿再层压固化而成。这种线路板覆铜簿板材,我们就称它为刚性板。再制成印制线路板,我们就称它为刚性印制线路板。单面有印制线路图形我们称单面印制线路板,双面有印制线路图形,再通过孔的金属化进行双面互连形成的印制线路板,我们就称其为双面板。如果用一块双面作内层、二块单面作外层或二块双面作内层、二块单面作外层的印制线路板,通过定位系统及绝缘粘结材料交替在一起且导电图形按设计要求进行互连的印制线路板就成为四层、六层印制电路板了,也称为多层印制线路板。现在已有超过100层的实用印制线路板了。
PCB的生产过程较为复杂,它涉及的工艺范围较广,从简单的机械加工到复杂的机械加工,有普通的化学反应还有光化学电化学热化学等工艺,计算机辅助设计CAM等多方面的知识。而且在生产过程中工艺问题很多而且会时时遇见新的问题而部分问题在没有查清原因问题就消失了,由于其生产过程是一种非连续的流水线形式,任何一个环节出问题都会造成全线停产或大量报废的后果,印刷线路板如果报废是无法回收再利用的,工艺工程师的工作压力较大,所以许多工程师离开了这个行业转到印刷线路板设备或材料商做销售和技术服务方面的工作。
为进一认识PCB我们有必要了解一下通常单面、双面印制线路板及普通多层板的制作工艺,于加深对它的了解。
单面刚性印制板:→单面覆铜板→下料→(刷洗、干燥)→钻孔或冲孔→网印线路抗蚀刻图形或使用干膜→固化检查修板→蚀刻铜→去抗蚀印料、干燥→刷洗、干燥→网印阻焊图形(常用绿油)、UV固化→网印字符标记图形、UV固化→预热、冲孔及外形→电气开、短路测试→刷洗、干燥→预涂助焊防氧化剂(干燥)或喷锡热风整平→检验包装→成品出厂。
双面刚性印制板:→双面覆铜板→下料→叠板→数控钻导通孔→检验、去毛刺刷洗→化学镀(导通孔金属化)→(全板电镀薄铜)→检验刷洗→网印负性电路图形、固化(干膜或湿膜、曝光、显影)→检验、修板→线路图形电镀→电镀锡(抗蚀镍/金)→去印料(感光膜)→蚀刻铜→(退锡)→清洁刷洗→网印阻焊图形常用热固化绿油(贴感光干膜或湿膜、曝光、显影、热固化,常用感光热固化绿油)→清洗、干燥→网印标记字符图形、固化→(喷锡或有机保焊膜)→外形加工→清洗、干燥→电气通断检测→检验包装→成品出厂。
贯通孔金属化法制造多层板工艺流程→内层覆铜板双面开料→刷洗→钻定位孔→贴光致抗蚀干膜或涂覆光致抗蚀剂→曝光→显影→蚀刻与去膜→内层粗化、去氧化→内层检查→(外层单面覆铜板线路制作、B—阶粘结片、板材粘结片检查、钻定位孔)→层压→数控制钻孔→孔检查→孔前处理与化学镀铜→全板镀薄铜→镀层检查→贴光致耐电镀干膜或涂覆光致耐电镀剂→面层底板曝光→显影、修板→线路图形电镀→电镀锡铅合金或镍/金镀→去膜与蚀刻→检查→网印阻焊图形或光致阻焊图形→印制字符图形→(热风整平或有机保焊膜)→数控洗外形→清洗、干燥→电气通断检测→成品检查→包装出厂。
从工艺流程图可以看出多层板工艺是从双面孔金属化工艺基础上发展起来的。它除了继了双面工艺外,还有几个独特内容:金属化孔内层互连、钻孔与去环氧钻污、定位系统、层压、专用材料。
我们常见的电脑板卡基本上是环氧树脂玻璃布基双面印制线路板,其中有一面是插装元件另一面为元件脚焊接面,能看出焊点很有规则,这些焊点的元件脚分立焊接面我们就叫它为焊盘。为什么其它铜导线图形不上锡呢。因为除了需要锡焊的焊盘等部分外,其余部分的表面有一层耐波峰焊的阻焊膜。其表面阻焊膜多数为绿色,有少数采用黄色、黑色、蓝色等,所以在PCB行业常把阻焊油叫成绿油。其作用是,防止波焊时产生桥接现象,提高焊接质量和节约焊料等作用。它也是印制板的永久性保护层,能起到防潮、防腐蚀、防霉和机械擦伤等作用。从外观看,表面光滑明亮的绿色阻焊膜,为菲林对板感光热固化绿油。不但外观比较好看,便重要的是其焊盘精确度较高,从而提高了焊点的可靠性。
我们从电脑板卡可以看出,元件的安装有三种方式。一种为传动的插入式安装工艺,将电子元件插入印制线路板的导通孔里。这样就容易看出双面印制线路板的导通孔有如下几种:一是单纯的元件插装孔;二是元件插装与双面互连导通孔;三是单纯的双面导通孔;四是基板安装与定位孔。另二种安装方式就是表面安装与芯片直接安装。其实芯片直接安装技术可以认为是表面安装技术的分支,它是将芯片直接粘在印制板上,再用线焊法或载带法、倒装法、梁式引线法等封装技术互联到印制板上。其焊接面就在元件面上。

印制板的质量控制工作主要针对印制板的设计、加工和检验过程进行有效管理以及监视和测量工作。
设计阶段的质量控制工作主要包括以下内容。
(1)项目负责人要对印制板的设计文档进行审核并履行相关审批程序,确保设计文档合法有效。依据该文档制作的印制板能满足设备的功能及性能要求,否则设计再优秀也是废纸一堆。
(2)项目负责人和工艺师要对印制板制作的工艺要求进行把关,确保印制板的可制造性。工艺要求如果简单可以直接在设计图纸上列出,如果内容较多则单独成文。工艺要求不管是简单还是复杂,都应该准确、清晰、条理地表明加工工艺要求。经审核的工艺要求应既能满足当时的生产工艺水平,经济实惠,性价比高且方便后续装配、调试、检验等工序的开展。
(3)标准化师对印制板的测试点、结构形式、外形尺寸、印制线布局、焊盘、过孑L、字符等设计进行规范性审查以确保印制板的可测试性和规范性,尽可能满足有关国家标准、国家军用标准以及行业标准的要求。
加工阶段的质量控制工作主要包括以下内容。
(1)质量部门会同采购部门对印制板的生产厂家的资质、生产能力等进行实地考察并认证,确保生产厂家有能力完成生产任务。
(2)设计师要对厂家生产用的图纸上进行再审核。由于印制板的设计往往都不是一次成功的,需要多次改版。厂家手里会有多个版本的加工图纸,因此有必要对最终的加工图纸进行再确认,确保加工的印制板是符合最终版本的要求。
(3)对印制板生产中的关键工序应重点关注。其质量好坏对印制板的性能和可靠性的影响非常大,应加强质量管控。监督并审查生产厂家制定的关键过程工艺规程,如蚀刻、孑L金属化等工序,确保印制线和焊盘无毛刺、缺口、搭桥缺陷,过孔无结瘤和空洞。多层印制板的“层压”也应重点质量管控,确保印制板的厚度、粘结强度和定位精度。高频板和微带板通常需要镀金,应制定专门的镀金工艺作业指导书,确保镀层的厚度与纯度。
检验阶段的质量控制工作就是严格按照检验依据,通过目测或采用专门的工装和仪器,对印制板进行监视和测量,并保存记录。如有特殊要求,则应制定专门的验收检验细则。

在cqc,印制电路板产品认证通常采用以下模式:
型式试验+工厂质量保证体系评定+认证后监督(质量保证体系复查+工厂和/或市场抽样),其中,型式试验,是指工厂按CQC的要求,将产品送指定实验室按认证标准进行全项目试验。
工厂质量保证体系评定,是指工厂按CQC的要求建立并实施质量保证体系,由CQC派出检查组,到工厂进行核查。
认证后的监督,是指工厂取得CQC的产品认证证书后,CQC在规定的周期内,定期或不定期派出检查组到工厂进行质量保证体系复查,同时根据规则的规定进行产品抽样检测。
按照认证模式、认证规则和程序,印制电路板的CQC标志认证可包括以下全部或部分基本环节:认证申请;型式试验;初始工厂检查;抽查检测;认证结果评价与批准;获证后的监督。
任何产品认证均有认证规则,其规定了改产品的认证程序。针对不同的产品,印制电路板的CQC标志认证有以下认证规则,作为公开文件,可在CQC网站下载。见表1。
CQC的产品认证均需按认证规则中规定的产品检测标准规定进行型式试验,按不同认证规则申请CQC标志认证时,所对应的产品检测标准是不同的,具体如表2所示。
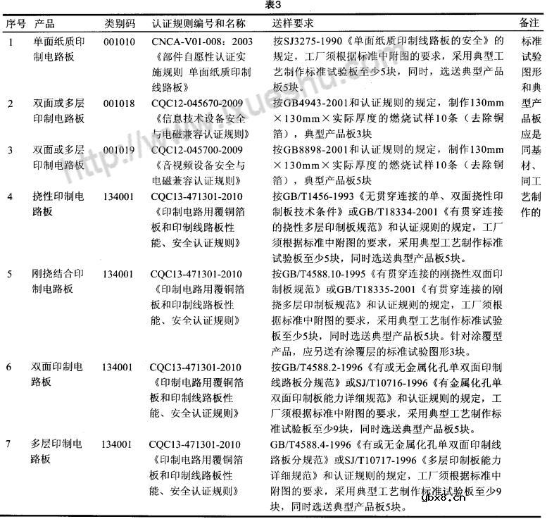
按不同认证规则申请CQC标志认证时,认证规则中要求的检测标准均对样品的数量作出了规定,所对应的样品要求各不相同,具体见表3。





由于印制线路板所用基材的特性各不相同,其长期和高温工作特性各不相同,主要表现在材料的红外光谱、玻璃化转变温度、热分解温度等特性。为保证认证产品的特性的持续一致,在申请印制线路板认证时,应选用经CQC认证的覆铜箔层压板材料,否则将增加覆铜箔板的随机试验。随机试验时,若覆铜箔板试验未通过,将导致所申请的印制线路板认证型式试验未通过,同时,增加了试验的费用。
在保证SMT印制电路板生产质量的过程中,设计质量是质量保证的前提和条件,如果疏忽了对设计质量的控制或缺乏有效的控制手段,往往造成批量生产中的很大损失和浪费。根据这一情况本文结合组装过程的实际情况和有关资料,总结出SMT印制电路板设计过程中设计员的自审和专业工艺工程人员的复审内容和项目,供产品设计师和工艺师参考。
1、SMT设计程序新产品在开发过程中往往分为方案设计阶段、初步设计阶段、工程设计阶段、样板和试生产阶段、批量生产阶段等几个环节。
1.1方案设计阶段在新产品调研、分析与立项过程中,产品设计师和工艺师应根据标准和技术要求分别规划产品功能、外观造型设计和应该采用的工艺方法和建议。
1.2初步设计阶段在完成造形设计和结构设计的基础上,规划出SMT印制电路板外形图,该图主要规划出印制电路板的长宽和厚度要求,与结构件装配孔大小位置、应预留边缘尺寸等,使电路设计师能在有效范围内进行布线设计。
1.3工程设计阶段在电路设计师设计过程中,依据各种标准和手册进行详细布线,实现功能。
1.4样机与试生产阶段根据设计资料加工SMT、印制电路板,验证设计功能是否达到和满足工序要求。
1.5批量生产阶段在SMT印制电路板设计的各个阶段设计师应经常对自己的设计进行自我审查,工艺师也应经常进行复审,提出建议和解决办法。而在上述各阶段中以工程设计阶段完成后的设计师的自我审查与工艺师的复审员为重要和关键,下面详细介绍此阶段自审与复审项目和内容及一些基本设计原则。
2、设计完成后设计质量的审核SMT印制电路板详细阶段设计完成后,设计者按以下条目进行一次全面的自我审查非常必要,有助于减少一些显而易见的问题,工艺员或专业工程人员进行复审将尽可能地提高设计质量。
2.1审核PCB设计后的组装形式从加工工艺的过程考虑,优化工序环节不但可以降低生产成本、而且提高了产品的质量。因此设计者应考虑SMT板形设计是否最大限度地减少组装流程的问题,即多层板或双面板的设计能否用单面板代替?PCB每一面是否能用一种组装流程完成?能否最大限度地不用手工焊?使用的插装元件能否用贴片元件代替?推荐使用SMT印制电路板组装形式见表l。表1SMT印制电路板组装形式组装形式PCB设计特征单面全SMD单面装有SMD双面全SMD双面装有SMD单面混装单面既有SMD,又有THCA面混装B面仅贴简单SMD一面既装SMD,又装有THC另一面仅装有Chip类元件和SOPA面THCB面仅贴简单SMD一面装THC另一面仅装有Chip类元件SOP
2.2审核PCB工艺夹持边和定位孔设计因在PCB组装过程中,PCB应留出一定的边缘便于设备的夹持。一般沿PCB焊接传送方向两条边留出4mm夹持边(不同的设备可能不同),在这个范围内不允许布放元器件和焊盘,遇有高密度板无法留出夹持边的,可设计工艺边或采用拼板形式焊后切去。有些型号贴片机还需设置定位孔,那么在定位孔周围lmm范围内也不允许贴片。
2.3审核PCB设计定位基准符号和尺寸
2.3.1对于采用光学基准符号定位的贴片设备(如丝印机、贴片机)必须设计出光学定位基准符号。
2.3.2基准符号的应用有三种情况,一是用于PCB的整板定位;二是用于细间距器件的定位,对于这种情况原则上间距小于0.65mm的QFP应应在其对角位置设置定位基准符号;三是用于拼版PCB子板的定位。基准符号成对使用。布置于定位要素的对角处。
2.3.3基准符号种类和尺寸。基准符号采用图l所示的各种形状及尺寸,一般优选●形。
2.3.4基准符号材料为覆铜箔或镀锡铅合金覆铜箔。考虑到材料颜色与环境的反差,通常留出比基准符号大1.5mm的无阻焊区。
2.4审核SMT印制电路板的布线设计SMT印制电路板的布线密度设计原则:在组装密度许可情况下,尽量选用低密度布线设计,以提高无缺陷和可靠性的制造能力。
2.4.1在元器件尺寸较大,而布线密度较低时,可适当加宽印制导线及其间距,走线间距一般定为0.3MM,并尽量把不用的地方合理地作为接地和电源用,对于高频信号最好用地线屏蔽,提高高频电路的屏蔽效果。在大面积使用地线布置时,地线应设计成网格形式,避免在高温焊接产生应力,增加印制电路板变形度。
2.4.2在双面或多层印制电路板中,相邻两层印制导线,宜相互垂直走线或斜交、弯曲走线,力求避免相互平行走线。
2.4.3印制导线布线图尽可能短,过孔尽可能少,待别是电子管栅极,晶体管的基极和高频回路更应注意布线要短,线路越短电阻越小,于扰也越小。
2.4.4印制电路板上同时安装模拟电路和数字电路时,宜将两种电路的地线系统完全分开,它们的供电系统同样也宜完全分开,防止它们之间的相互串扰。
2.4.5作为高速数字电路的输入端和输出端用的印制导线,应避免相邻平行布线。必要时,在这些导线之间要加接地线。
2.4.6印制电路板信号走线,尽量粗细一致,有利于阻抗的匹配,一般为0.2—0.3mm,对于电源线和地线应尽可能的加大,地线排在印制电路板的四周对电路防护有利(如静电防护)。
2.5审核SMT印制电路板的布局设计SMT印制电路板设计中SMD等元器件的布置是关系到获得稳定的焊接质量的重要保障,因此在设计和审核SMT印制电路板设计中应注意以下几个方面。
2.5.1在采用波峰焊接时,应尽量去除“阴影效应”,即器件的管脚方向应平行于锡流方向。波峰焊时推荐采用的元件布置方向。
2.5.2SMD在PCB上应均匀分布,特别是大功率器件和大质量器件必须分散布置。大功率器件如果加装散热器时应排布散热器的位置和固定方式,热敏感器件应远离散热器,大质量的器件应考虑加装器件固定架或固定盘。2.5.3SMD在PCB上的排列,原则上应随元器件类型改变而变化,但同时SMD尽可能采取一个方向、一个间距、一个极性排列。这样有利于贴装、焊接和检测。
2.5.4考虑到元器件制造误差、贴装误差以及检测和返修之需,相邻元器件焊盘之间间隔不能太近,建议按下述原则设计。(1)PLCC、QFP、SOP各自之间和相互之间间距≥2.5mm。(2)PLCC、QFP、SOP与Chip、SOT之间间距≥1.5mm。(3)Chip、SOT相互之间间距≥0.7mm。
2.5.5采用波峰焊焊接的PCB面(一般是PCB背面),元器件的布局按以下要求设计。
(1)波峰焊不适合于细间距QFP、PLCC、BGA和小间距SOP器件的焊接,也就是说在要波峰焊的PCB面尽量不要布置这类器件。
(2)当元件尺寸相差较大的贴片元器件相邻排列且间距较小时(一般指其间隔小于相邻元件中较大一个元件的高度),较小的元器件应排在首先进入焊料波的位置。一般将PCB长尺寸边作为传送边,布局时将小元件置于它相邻大元件的同一侧。
2.5.6插装元件布局(1)元件尽可能有规则地分布排列,以得到均匀的组装密度;(2)大功率元件周围不应布置热敏元件,要留有足够的距离;(3)装在印制电路板组件上的元件不允许重叠。所有不绝缘的金属外壳元件,如钽电容、有金属基底的扁平组件,当它们跨越印制导线时,应当用指定材料加以绝缘,如套管和绝缘带。插件元件极性尽量同一方向布置。
2.5.7电路易扭曲变形,受力部位元件的布置应考虑PCB变形对元件可靠性的影响。
2.6审核SMT印制电路板过孔与焊盘的设计
2.6.1焊盘原则上应尽量避免设计过孔,如果孔和焊点靠得太近,通孔由于毛细管作用可能把熔化的焊锡从元器件上吸走,造成焊点不饱满或虚焊。第六届装联学会论文集中,有人尝试直接在焊盘上使用了过孔设计,原因是元器件密度较高,是多层板,设计时过孔尽量设置在焊盘的顶端,过孔必须小于焊盘,要求过孔越小越好,最小钻孔直径控制在0.3mm。这种方式在工艺和质量控制手段上相对要复杂一些,因此如果在条件许可的情况下,仍应尽量避免在焊盘上设计过孔。
2.6.2进行SMT印制电路板焊盘的设计有一些标准和资料都描述得很清楚,审核也是以这些标准为依据。但是有几个容易忽视的问题值得注意。
(1)SOP、QFP、PLCC、BGA存在着英制和公制两种规格,而且除了PLCC外,其它封装形式很不标准,各厂家生产的封装尺寸不完全一致。设计时,应以供应商提供的封装结构尺寸来进行设计。要求设计者应掌握器件供应商的资料,在电路设计工作中,应随时更新和增补元器件材料库,保证设计者能从库中直接调用器件时不会发生记录与器件不符现象。
(2)当采用波峰焊接工艺时,插脚的焊盘通孔,一般应比引脚线径大0.05—0.30mm,其焊盘的直径应不大于孔径的3倍。由于器件的生产企业的不同,批次的不同,引线管脚尺寸常有误差,往往生产中才发现有器件无法插入孔径的问题,在设计过程中是难以审核出这种问题,该问题只能在材料的入库前检验把关,因此材料检验机构应具备与设计同样的详细器件资料。
2.6.3SMT印制电路板可测试性焊盘设计的审核。在规模生产中,SMT印制电路板的测试主要采用ICT(在线测试)方式,在使用针床接触式测试时,应注意审核的主要内容。
(1)定位孔设计的尺寸和精度要求,在印制电路板规划图中已规划出定位孔尺寸和精度,设计中定位孔按对角设计,孔径应符合所选ICT设备定位销的尺寸及公差要求。在印制电路板面积较大时,最好设计三个定位孔,呈三角形排列;(2)测试点的焊盘尺寸应大于0,9mm;
(3)采用真空吸附,针床接触测试方式时,尽量将需要测试点的焊盘设计在一个平面(对于双层板或多层板),可以减少测试工序,测试点将均匀地分布在印制电路板上,保持板面受力均匀;
(4)测试点焊盘的位置应尽量布置在网格上。
2.7审核设计输出资料的齐套性在进行完资料检查后,SMT印制电路板的设计者应向制造商提供以下磁盘文件和说明文件。
(1)PCB制造用主要菲林文件,包括每层布线图、字符图、阻焊图;
(2)钻孔图,不需孔金属化的要标明(包括孔径、金属化状态);
(3)外形图(包括定位孔尺寸及位置要求);说明性文件应包括以下内容:
(1)基板材料,最终厚度及公差要求;
(2)镀层厚度,孔金属化最终尺寸要求;
(3)丝印油墨材料及颜色:
(4)阻焊膜材料及厚度;
(5)PCB拼版图纸;
(6)其它必须要说明的特殊要求。
3SMT印制电路板的设计质量审核质量记录在SMT设计加工过程中,任何一个环节出现的问题均有可能造成产品质量的降低,因此在质量控制中应有一套严谨的质量保障体系。印制电路板的设计人员首先应明确设计质量是关系到产品质量的前提,完成功能的设计并不意味任务的结束,他仍需组织试制、样机评审、设计的更改与完善直至交付批量生产,在这些过程中质量记录是很重要的信息也是设计者改进的依据,它一直贯穿于产品的设计至生产过程中。在洲r印制电路板完成工程设计后,要求设计人员首先应完成电性能的验证,同时按下述内容自审布板的内容:
(1)SMT板型设计是否考虑了最大限度地减少组装流程的问题,即双面板的设计能否用单面板代替,PCB每一面是否能用一种组装流程完成,能否最大限度地不用手工焊;
(2)PCB是否留出工艺传送边;
(3)PCB是否设计出定位基准符号,尺寸是否正确,定位基准符号周围是否有1.0一1.5mm无阻焊区;
(4)PCB非接地安装孔是否标明非金属化;
(5)SMD的布局是否均匀,大元件是否分散布局;
(6)SMD之间的间距是否利于检测和修补;
(7)SMD的排布是否按照一个极性、一个引线位向的原则排列;
(8)对于采用波峰焊的P哪上,元器件引线的排列是否严格按照一个引线位向排列,一大一小相邻很近(相邻距离小于大元件高度)元件的排列是否利于消除遮蔽现象;
(9)PCB上SMD引线与焊盘尺寸是否一致;
(10)轴向插装元件立式安装时的插孔跨距是否大小合适;
(11)径向插装元件插孔跨距是否与元件引线中心距一致;
(12)相邻插装元件之间的间距是否利于手工插装作业;
(13)每个插装元件安装空间是否足够;
(14)PCB的元件标识符是否易于看到,有极向元件极性是否标出,比第一脚位置是否标出;
(15)勘皿焊盘与引线的连接、SMD焊盘与导通孔的连接是否符合工艺要求;
(16)测试焊盘是否考虑;
(17)阻焊膜是否将不需要焊接的金属导体全部覆盖;
(18)PCB安装时,是否有导电地方同机架相碰;
(19)PCB外形形状和尺寸是否与结构件设计一致;
(20)PCB上接插件位置是否利于布线和插拔;
(21)PCB布线密度(间隔和线宽)是否满足电气性能要求;
(22)小尺寸板是否考虑了拼版制造。
上述内容经过设计自审后,一般能避免许多常见问题的出现。设计资料交由工艺工程人员进行复审,复审的内容与设计自审的内容相似,在审核过程中工艺工程人员逐项完成印制电路板的设计审核,并在“印制电路板设计工艺联络单”中记录审核过程中的质量问题,该记录将作为设计者更改依据,也作为生产中跟踪生产效果和质量状态依据。在实际工作中,我们应充分地认识设计质量的重要性,加强设计质量工作中的自审和复审工作就一定能取得理想的实际效果。
电感器设计流程和见解
时间:2026-05-01
什么是触发器?触发器的作用是什么?
时间:2026-05-01
什么是电源?电源是如何进行分类的?
时间:2026-05-01
电驱动NVH的特点和结构
时间:2026-05-01
什么是霍尔传感器?
时间:2026-05-01
电负性的计算方法
时间:2026-04-30
电导的定义_电导的单位_电导怎么算
时间:2026-04-30
什么是计数器_计数器的作用
时间:2026-04-30
什么是欧姆定律_欧姆定律公式
时间:2026-04-30
RAID是什么?RAID有哪些?
时间:2026-04-30
电阻的原理和作用 电阻色环识别图 电路中电...
时间:2026-03-09
NVIDIA CPU+GPU超级芯片大升级!
时间:2026-03-09
什么是室温超导?半导体时代将走向结束?芯...
时间:2026-03-09
半导体光刻工艺 光刻—半导体电路的绘制
时间:2026-03-09
石英灯电子变压器电路原理
时间:2026-03-06
什么是硅片或者晶圆?一文了解半导体硅晶圆
时间:2026-03-09
一文详解MOS管驱动电路拓扑的设计
时间:2026-03-09
汽车芯片业应汲取的教训
时间:2026-03-09
压敏电阻型号的含义
时间:2026-03-05
半导体行业之ICT技术简介
时间:2026-03-09