仪表放大器是一种具有差分输入和相对参考端单端输出的闭环增益组件,具有差分输入和相对参考端的单端输出。与运算放大器不同之处是运算放大器的闭环增益是由反相输入端与输出端之间连接的外部电阻决定,而仪表放大器则使用与输入端隔离的内部反馈电阻网络。仪表放大器的 2 个差分输入端施加输入信号,其增益即可由内部预置,也可由用户通过引脚内部设置或者通过与输入信号隔离的外部增益电阻预置。
本文首先介绍了仪表放大器PCB布局原则,其次介绍了仪表放大器PCB布局三大常见错误,最后介绍了应该如何正确布局仪表放大器(运放)PCB,具体的跟随小编一起来了解一下。
INA布局PCB时,需确保遵循以下原则:
1、确保输入侧所有线路完全平衡;
2、减少线路长度并最大程度降低增益设置引脚上的电容;
3、将基准缓冲电路安排在尽可能靠近INA参考引脚的位置;
4、将解耦电容安排在尽可能靠近电源引脚的位置;
5、至少覆设一个实心接地层;
6、不要为了给元件使用丝印而牺牲良好的布局;
如下这些布局仪表放大器(INA)PCB时常见的错误,你中枪了吗?本文将给其中原因并给出INA正确布局的例子,收好吧!
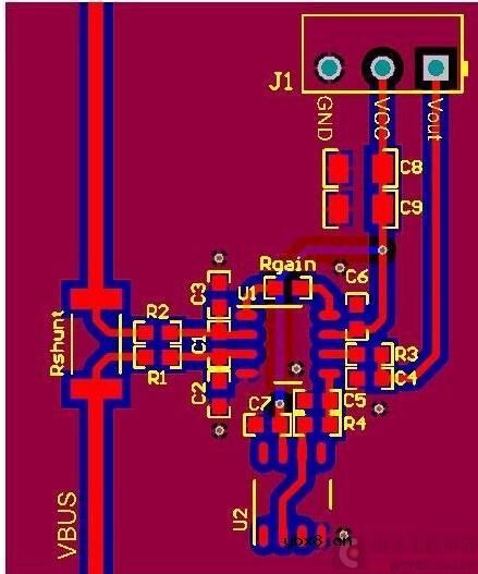
INA 用于要求放大差分电压的应用,如测量通过高侧电流感应应用中分流电阻的电压。图1所示为典型单电源高侧电流感应电路的原理图。

图1测量的是通过RSHUNT的差分电压,R1、R2、C1、C2和C3用于提供共模和差模滤波,R3和C4提供U1 INA的输出滤波,U2用于缓冲INA的参考引脚。R4和C5用于形成低通滤波器,将运放给INA参考引脚带来的噪音降至最低。
虽然图1中的原理图布局看起来很直观,但却非常容易在PCB布局中出错,造成电路性能下降。图2显示了TI工作人员在检查INA布局时常见的三种错误。

错误1
第一个错误是对通过电阻器差分电压Rshunt的测量方式。可以看到Rshunt到R2的线路较短,因此其电阻要小于Rshunt到R1线路的电阻。这一线路阻抗上的差异可能会引入INA的输入偏置电流在U1输入侧造成差分电压。由于INA的任务是放大差分电压,因此,如果输入侧的线路不平衡可能会导致出现错误。因此,需确保INA输入线路的平衡并尽可能短。
错误2
第二个错误则是关于INA增益设置电阻Rgain的。U1引脚到Rgain焊垫的线路长于实际所需长度,因此会造成额外的电阻和电容。由于增益取决于INA增益设置引脚、引脚1和引脚8之间的电阻,额外的电阻可能带来错误的目标增益。而由于INA的增益设置引脚连接着INA内的反馈节,额外的电容可能造成稳定性问题。因此,需确保连接增益设置电阻的线路应尽可能短。
错误3
最后,可能需要改进缓冲电路参考引脚的位置。参考引脚缓冲电路位于距离参考引脚较远的位置,这可能增加连接参考引脚的电阻,导致噪音或其他信号可能耦合到线路中。参考引脚上额外的电阻可能会降低大多数INA提供的高共模抑制比(CMRR)。因此,需将参考引脚缓冲电路安排在尽可能靠近INA参考引脚的位置。
图3所示为纠正这三类错误后的布局。

在图3中,您可以看到R1和R2到分流电阻的线路长度相同,并采用了一个开尔文连接。增益设置电阻到INA引脚的线路做到了尽可能短,基准缓冲电路也尽可能靠近参考引脚。
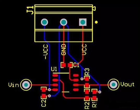
接下来小编将向您介绍如何正确地布设运算放大器的电路板以确保其功能、性能和稳健性。
最近,我与一名实习生在利用增益为2V/V、负荷为10k?、电源电压为+/-15V的非反相配置OPA191运算放大器进行设计。图1所示为该设计的原理图。

图1:采用非反相配置的OPA191]OPA191原理图
我让实习生为该设计布设电路板,同时为他做了PCB布设方面的一般指导(例如:尽可能缩短电路板的走线路径,尽量将组件保持紧密排布,以减小电路板所占空间),然后让他自行设计。设计过程到底有多难?其实就是几个电阻器和电容器罢了,不是吗?图2所示为他首次尝试设计的布局。红线为电路板顶层的路径,而蓝线为底层的路径。

图2:首次布局尝试方案
看到他的首次布局尝试,我意识到了电路板布局并不像我想象的那样直观;我至少应该为他做一些更详细的指导。他在设计时完全遵从了我的建议:缩短了走线路径,并将各部件紧密地排布在一起。但其实这种布局还有很大的改善空间,以便减小电路板寄生阻抗并优化其性能。
接下来就是对布局的改进。我们所做的首项改进是将电阻R1和R2移至OPA191的倒相引脚(引脚2)旁;这样有助于减小倒相引脚的杂散电容。运算放大器的倒相引脚是一个高阻抗节点,因此灵敏度较高。较长的走线路径可以作为电线,让高频噪声耦合进信号链。倒相引脚上的PCB电容会引发稳定性问题。因此,倒相引脚上的接点应该越小越好。
将R1和R2移至引脚2旁,可以让负荷电阻器R3旋转180度,从而使去耦电容器C1更贴近OPA191的正电源引脚(引脚7)。让去耦电容器尽可能贴近电源引脚,这一点极其重要。如果去耦电容器与电源引脚之间的走线路径较长,会增大电源引脚的电感,从而降低性能。
我们所做的另一项改进在于第二个去耦电容器C2。不应将VCC与C2的导孔连接放在电容器和电源引脚之间,而应布设在供电电压必须通过电容器进入器件电源引脚的位置。图3显示了移动每个部件和导孔从而改善布局的方法。

图3:改进布局的各部件位置
将各部件移至新位置后,仍可以做一些其他改进。您可以加宽走线路径,以减小电感,即相当于走线路径所连接的焊盘尺寸。还可以灌流电路板顶层和底层的接地层,从而为返回电流创造一个坚实的低阻抗路径。图4所示为我们的最终布局。

图4:最终布局
电感器设计流程和见解
时间:2026-05-01
什么是触发器?触发器的作用是什么?
时间:2026-05-01
什么是电源?电源是如何进行分类的?
时间:2026-05-01
电驱动NVH的特点和结构
时间:2026-05-01
什么是霍尔传感器?
时间:2026-05-01
电负性的计算方法
时间:2026-04-30
电导的定义_电导的单位_电导怎么算
时间:2026-04-30
什么是计数器_计数器的作用
时间:2026-04-30
什么是欧姆定律_欧姆定律公式
时间:2026-04-30
RAID是什么?RAID有哪些?
时间:2026-04-30
电阻的原理和作用 电阻色环识别图 电路中电...
时间:2026-03-09
什么是室温超导?半导体时代将走向结束?芯...
时间:2026-03-09
NVIDIA CPU+GPU超级芯片大升级!
时间:2026-03-09
半导体光刻工艺 光刻—半导体电路的绘制
时间:2026-03-09
石英灯电子变压器电路原理
时间:2026-03-06
什么是硅片或者晶圆?一文了解半导体硅晶圆
时间:2026-03-09
一文详解MOS管驱动电路拓扑的设计
时间:2026-03-09
汽车芯片业应汲取的教训
时间:2026-03-09
压敏电阻型号的含义
时间:2026-03-05
半导体行业之ICT技术简介
时间:2026-03-09