摘要:印制电路板产业是我国电子信息产业的支柱产业,同时也是高污染行业。本文主要从绿色设计、原辅材料的选取、清洁的生产工艺和设备、资源能源的综合利用以及管理机制等方面概述了在印制电路板生产过程中清洁生产技术的使用。
PCB是印制电路板(即Printed Circuit Board )的简称,是组装电子零件用的基板。其主要功能是使各种电子零组件形成预定电路的连接,起中继传输的作用,是电子产品的关键电子互联件,有“电子产品之母”之称。印制电路板作为电子零件装载的基板和关键互联件,任何电子设备或产品均需配备。其下游产业涵盖范围相当广泛,涉及一般消费性电子产品、信息、通讯、医疗,甚至航天科技产品等领域。随着科学技术的发展,各类产品的电子信息化处理需求逐步增强,新兴电子产品不断涌现,使PCB产品的用途和市场不断扩展,是当代电子元件业中最活跃的产业。近十年来,我国的PCB工业已随着电子信息产业的迅速发展而相应发展着。2008年3月在上海召开的第11 届世界电子电路大会(WECC11)上,CPCA秘书处在介绍中国内地PCB业发展的专题报告中,公布了中国内地PCB产值统计结果。按照此统计,我国PCB的产值在2007年达到了约1100亿元(人民币),预测在2010年将达到约1500亿元(人民币)。我国的PCB工业目前已成为世界PCB产业中心,PCB工业已成为中国电子信息产业的支柱产业。
PCB行业的快速发展,在给带来经济发展的同时,也给环境保护带来了严重影响。印制线路板的生产加工工序多,材料类型多,能耗水耗多,产生污染物多,以及一些有毒有害甚至剧毒物质的使用,都给PCB行业冠以“重污染行业”的帽子。随着企业和政府的环保意识的加强,企业的污染状况有所好转,但是PCB产业越来越大,导致整个PCB行业污染总量仍然非常大。
清洁生产是指不断采取改进设计、使用清洁的能源和原料、采用先进的工艺技术与设备、改善管理、综合利用等措施,从源头削减污染,提高资源利用效率,减少或者避免生产、服务和产品使用过程中污染物的产生和排放,以减轻或者消除对人类健康和环境的危害。清洁生产是一种新的创造性的思想,该思想将整体预防的环境战略持续应用于生产过程、产品和服务中,以增加生态效率和减少人类及环境的风险。对生产过程,要求节约原材料和能源,淘汰有毒原材料,减少降低所有废弃物的数量和毒性。对产品,要求减少从原材料提炼到产品最终处置的全生命周期的不利影响。对服务,要求将环境因素纳入设计和所提供的服务中。
近年来,国内外科学界对我国PCB的清洁生产进行了大量的研究,本文主要针对PCB整个生产过程采用的清洁生产技术进行了归纳,从产品的设计、材料的选取、生产工艺流程和设备、资源能源的综合利用以及机制管理等方面进行叙述,以期为企业、研究人员和决策者把握有关情况,继续推进我国PCB行业清洁生产技术。
1. 印制电路板的绿色设计
绿色设计(GreenDesign),又称生态设计(Ecological Design)、面向环境的设计(DesignforEnvironment )等,是指借助产品生命周期中与产品相关的各类信息(技术信息、环境协调性信息、经济信息),利用并行设计等各种先进的设计理论,使设计出的产品具有先进技术性、良好的环境协调性以及合理的经济性的一种系统设计方法。印制电路板在生产之前就需要进行对产品、自然环境、社会环境、用户进行全方位的考虑,对产品整个生命周期进行全过程分析,设计出满足环境要求、适应市场和用户需求的绿色产品。目前印制电路板的绿色设计主要包括:采取有利于废弃产品拆解等措施,以提高废弃产品的再循环利用率;采取有利于回收再利用或易处理的包装材料,提高包装物的回收再利用率,减少不必要的包装,减少废弃包装物的产生量;选取绿色的材料,减少有毒有害物质的使用,控制产品中铅与其铅化和物(Pb)、镉与其镉化合物(Cd)汞与其汞化合物(Hg)六价铬与其化合物(Cr+6)、溴代阻燃剂、甲醛、总卤等项目有毒有害物质的含量。
2. 清洁的原辅材料选择
我们知道,PCB生产过程中涉及的原辅材料达达几十种,其中包括一些含有剧毒物质和国际禁用物质的原材料。在此主要针对印制电路板生产过程中的基板材料和化学原料的替代进行叙述。
2.1 清洁的基板材料
印制电路板用基板材料在整个PCB制造材料中是首位重要的基础原材料。它担负着PCB的导电、绝缘、支撑三大功效,PCB 的性能、品质、制造中的加工性、制造水平、制造成本以及长期可靠性等,在很大程度上取决于它所用的基板材料。PCB基板材料中的一大类重要形式的产品是覆铜板。将增强材料浸以树脂,一面或两面覆以铜箔,经热压而成的一种板状材料,称为覆铜箔层压板,简称覆铜板。目前最广泛使用的减成法制成的PCB,就是在基板材料——覆铜板上有选择地进行通孔加工、金属电镀、蚀刻、成像等加工,得到所需的单面或双面电路图形的基板。一般多层板制作,也是以内芯薄型覆铜板为底基材料,将导电体材料(一般为铜箔)作为表面层和半固化片交替地叠积在一起,经一次层压加工而成型,形成三层以上的导电图形层互连的PCB。我们知道,作为电子元器件载体的印制电路板的基板,为了防止因短路而发生的电热故障引起的燃烧事故,要求基板有阻燃性,因此在制作这种基板时,树脂中往往加入了阻燃剂。阻燃性能较好的阻燃剂大多是卤素类化合物,现在已经可以确认,废弃的印制板由于含有卤素类阻燃剂而在作为垃圾焚烧时,会产生严重污染环境的二噁英,而成为严格禁止的污染物。禁止使用含有卤素类阻燃剂的印制板已经成为世界性趋势,开发和使用无卤素印制板引起越来越多人的关注。现在,可以向市场供应无卤素印制板的厂家已从两年多以前的几家发展为包括日本、美国、欧洲、韩国、中国等国家和中国***地区在内的近二十家。目前可以替代的有机阻燃剂有含磷的有机物、有机醇类等;无机阻燃剂有硼酸、硼砂、水玻璃、钨酸钠等,可以是两种以上的组合。选用的原则是除了无卤素以外,还要能满足印制板其它方面的性能如介电性能、防潮性能等。更好的解决方案是采用新型的基板材料,如陶瓷类基板、铝氧化基板、应用纳米材料的基板等。
2.2 清洁的化学原料
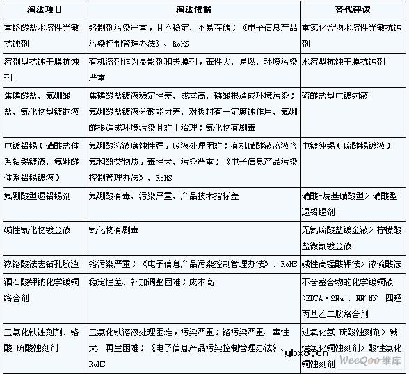
印制电路板制作过程中要用到多种化学材料,绝大多数化学品都具有不同程度的侵害性或毒性, 使用中要有安全和劳动保护措施,而有些已经被列入限制使用或禁用的名单,如氟化物、铅的化合物、甲醛等。这些限制使用的化学品已经证实是对环境和人类健康有害的污染物,必需寻找替代物来减少这类物质的使用,人们在这方面经过多年的努力,取得了一些进展。表1是目前印制板生产过程中所使用的主要化工原料清洁的替代材料。
表1印制板生产过程中主要适用的化工原料的替代建议表


3. 清洁的生产工艺和设备
印制电路板的制造,工序多,流程复杂。若解决了工艺问题,就保障了产品的质量、减少了浪费、提高了效率,也就扫清了实施清洁生产的障碍。技术工艺方面的清洁生产主要关注生产过程的技术工艺水平、连续生产能力、生产稳定性、工艺条件是否过严以及如何预防污染。是目前比较成熟的清洁生产工艺和设备统计见表2。
表2清洁生产工艺技术和设备统计表


4. 资源能源的综合利用
印制板生产离不开水,简单的单面板生产中水洗工序不少于五道,而双面板生产中水洗工序不少于十道。多层板有多张内层图形制作,水洗工序更多。因印制板工厂是个用水大户,有一定规模工厂年用水量达数十万立方米。用水量多,废水排放量也多,废水治理成本也高。清洁生产应节省水资源,节约用水。节水方法可以是工艺技术改进,减少印制板湿处理工序,如加成法工艺就不需蚀刻水洗工序。还有改进设备设施达到节水,如清洗水采取逆流漂洗,冷却水的回用等,还对设备方面可能增加了一次性投入,而长期的节水会有更好回报。
对于废弃物的处理应该从3R着手,一是减少(Reduce) 废弃物产生,二是增加重复使用(Reuse), 三是回收再利用(Recycle)。如在制板拼版合理提高基板利用率,就可减少基板边角废料; 钻头刀具的多次研磨后再利用; 报废的镀镍、镀金等含金属电镀液送专业工厂回收,提炼出金属再利用。在表1所列各工序的废弃物都可以实现回收再利用,在生产工厂内应该分类存放,定点回收,这既是回收方的资源,也会给印制板工厂带来收益。按照现有废弃电气电子设备处置规定: 谁生产谁负责回收处理的原则,对于印制板生产中产生的废弃物那些原材料供应商也有责任回收处理。用户与材料供应商的结合会更有利于废弃物的处理和资源回收利用。
印制板生产需要大量的水,还需要大量的电,是耗电大户。生产中用电主要有在制板湿处理清洗后的加热烘干,化学处理溶液的加热,油墨涂层的固化,光致干膜热压与曝光,多层板的层压等工序,用到烘箱、加热器和大功率紫外灯。另外,印制板生产环境需要恒温与清洁控制,厂房的空调系统消耗大量的电能。清洁生产就要选用节能型设备和工艺,如用红外线加热器代替普通的电加热器,用快速光固化型油墨涂料代替固化时间长的热固化型油墨等。对于空调系统按不同区域不同要求进行分段控制,宽严区分达到节约能耗。
5. 加强环境管理,持续推进清洁生产
要确保清洁生产得到有效地贯彻和实施,必须有一个良好的机制。对于清洁生产机制,应该有两个含义,一个是外部机制,这是一个大的机制,主要是国家的政策和行业导向;另一个是企业的内部机制,这是一个小的机制。大的机制应该由政府主导,行业促进,企业配合。政府主导就是要从整个国民经济的发展和布局出发,正确处理经济和环境的问题,制定法律法规,严格执法,同时形成一个有利于企业遵纪守法的环境。许多措施目前实际上还在研究形成之中,如最近提出的“绿色GDP”,已试行的“环境信息公开化”的做法。另外一个是政府必须避开“以罚为管的做法”,必须从多方面引导、保障企业守法。比如,对于废弃PCB板的处理,国家完全可以通过政策和市场运行的机制,形成一批专业的回收处理厂。我国既是PCB生产大国,也是电子产品的生产大国,又是电子产品的消费大国。每年都会产生大量的废弃PCB板,形成专业回收市场,既可保护环境,又可节约资源。PCB企业和电子产品企业也有条件依法处理废弃物。这需要政府向企业服务。行业,特别是行业的协会CPCA,在机制中也具有很大的促进作用,如CPCA已成立了“环保洁净分会”,可以在生产、环保技术信息上向协会的成员介绍、宣传,帮助成员建立或改造处理设施提供咨询、方案及*估等。还可以向政府提供咨询,反馈成员的需求,协作制定制度等。小的机制,则是企业必须形成一个内部机制,这个机制必须能够做到对环境有效的管理,需要配备相应的人员、资金和建立一套内部运行制度。目前一些企业通过按照ISO14001建立实施环境管理体系也是一种做法,但是必须避免仅仅是为了通过认证,忽视了从整个管理思想逐步持续改进的做法。
6. 结束语
PCB产业作为我国电子信息产业的支柱产业,同时也是污染产生较大的产业,而今后我国的PCB行业仍会快速发展,这就造成了发展与环境污染的矛盾,是不是规定不让它发展呢?显然采用扼杀或阻止它发展不是根本的办法,对中国电子信息产业发展也是不利的,中国PCB产业发展的唯一出路就是采用清洁的生产技术生产,走可持续发展的道路。
电感器设计流程和见解
时间:2026-05-01
什么是触发器?触发器的作用是什么?
时间:2026-05-01
什么是电源?电源是如何进行分类的?
时间:2026-05-01
电驱动NVH的特点和结构
时间:2026-05-01
什么是霍尔传感器?
时间:2026-05-01
电负性的计算方法
时间:2026-04-30
电导的定义_电导的单位_电导怎么算
时间:2026-04-30
什么是计数器_计数器的作用
时间:2026-04-30
什么是欧姆定律_欧姆定律公式
时间:2026-04-30
RAID是什么?RAID有哪些?
时间:2026-04-30
电阻的原理和作用 电阻色环识别图 电路中电...
时间:2026-03-09
什么是室温超导?半导体时代将走向结束?芯...
时间:2026-03-09
NVIDIA CPU+GPU超级芯片大升级!
时间:2026-03-09
半导体光刻工艺 光刻—半导体电路的绘制
时间:2026-03-09
石英灯电子变压器电路原理
时间:2026-03-06
什么是硅片或者晶圆?一文了解半导体硅晶圆
时间:2026-03-09
一文详解MOS管驱动电路拓扑的设计
时间:2026-03-09
汽车芯片业应汲取的教训
时间:2026-03-09
压敏电阻型号的含义
时间:2026-03-05
半导体行业之ICT技术简介
时间:2026-03-09